正在阅读:

综合能源服务站加速落地,下一个能源“风口”指日可待

扫一扫下载界面新闻APP

综合能源服务站加速落地,下一个能源“风口”指日可待

虽然综合能源服务目前仍是一个新生业态,但是随着项目落地速度加快,正在吸引更多玩家涌入。

文|能链研究院  

近日,国内多个综合能源服务项目密集落地。8月28日,皖能联手能链、永联科技等打造的安徽省首座“油气电氢服”一体化综合能源港正式开业,这是安徽省将新能源汽车确立为“首位产业”之后,关于新型交通能源基础设施的重要布局之一。

不仅在安徽,8月以来,各省市综合能源服务项目也在陆续上马。8月15日,国网浙江综合能源公司与杭州市地铁集团、杭州市实业投资集团、及相关单位签署绿色交通(地铁)示范项目合作协议,全面开展车辆段光伏、车站空调与照明节能、能源管理系统建设、城轨节能标准制定等一站式综合能源服务合作。

同日在河北雄安新区,容东能源综合供应站开业迎宾,提供油气、氢及充换电服务,填补了雄安新区容东片区391公顷范围内的能源输送空白。

在浙江杭州,8月18日,杭州滨江综合能源站充电项目正式对外开业运营。这是杭燃集团继建成萧山机场三期天然气分布式能源站后,推出的又一项“绿色亚运”示范点。

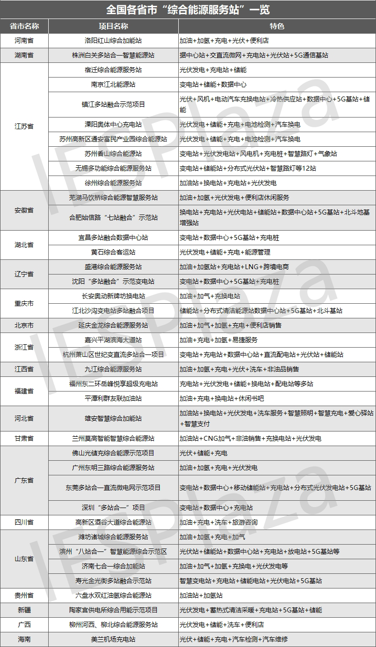
据不完全统计,目前各个省市已有至少62座综合能源服务站投入运营,在建以及计划建设的综合能源服务站项目越来越多,且有密集落地之势。

各省市部分重点项目速览 来源:IESPlaza综合能源服务网

虽然综合能源服务目前仍是一个新生业态,但是随着项目落地速度加快,正在吸引更多玩家涌入。2021年以来,以“综合能源”命名的年度新增注册企业数量出现跳增(见下图)。行业“风口”的苗头正逐渐显现。

来源:天眼查

政策加持,综合能源服务驶入“快车道”

2022年,全国新能源汽车保有量达1310万辆,占汽车总量的4.10%,较2021年增加526万辆,增长67.13%。多个国际品牌汽车以及比亚迪、长城汽车旗下哈弗均宣布了停售燃油车的计划。在此背景下,支持发展综合能源服务的利好政策相继出台。

2022年2月10日,国家发改委、国家能源局发布《关于完善能源绿色低碳转型体制机制和政策措施的意见》就提出,鼓励传统加油站、加气站建设油气电氢一体化综合交通能源服务站。今年4月, 国家能源局发布《2023年能源工作指导意见》,明确提出要建设以可再生能源为主的综合能源站和终端储能。

来源:能链研究院制图

2022年,各省市能源发展规划中,关于“壮大综合能源服务、积极培育综合能源商”的政策表述集中爆发。海南、浙江、河南、河北、广东、北京、深圳、上海等近20个省市相继出台“十四五”能源发展规划、节能减排方案和碳达峰实施方案等,“综合能源服务”在其中均被着以重墨。

例如,《海南省加油站行业“十四五”发展规划(2021—2025)(征求意见稿)》提出,到2025年底,海南将有250座传统加油站改造升级为综合能源补给站。海南新建或迁建加油站原则上应同步规划建设具有2种以上新能源补给功能的综合能源补给站。这意味着,只提供单一加油服务的传统加油站将在海南消失。

浙江省发展改革委发布的文件也多次提及综合能源服务,提出在园区、港口等集中用能区域开展综合能源服务试点;上海自贸区临港新片区管委会发布文件提出,2022年新片区电力、燃气和综合能源补给站等综合能源基础设施将进一步完善,建成7座现代化能源补给站等。

来源:电力趋势

“传统加油站转型已是大势所趋,一方面要往综合能源的方向发展,比如加油、加气、加氢、以及充换电;另一方面也要充分发掘有限空间的利用价值,例如发展屋顶光伏等,可以形成站内微能网与电网的双向互动,也能为新型电力系统建设开辟新路径。”对外经济贸易大学中国国际碳中和经济研究院执行院长董秀成表示。

大势所趋,综合能源服务显现巨大优势

从目前落地的项目看,综合能源服务在低碳环保、高效用能、智慧管理、降本增效等方面都展现出不可比拟的优势。

低碳环保方面,以皖能联手能链等打造的皖能综合能源港(下塘梧桐大道站)为例,该站单日最大可满足2000辆燃油车、80台次氢能公交、576台次充电车辆、300台次换电车辆的供能需求。与传统加油站相比,每年可减排二氧化碳约16647吨,折合标煤约6658吨,相当于减少7230辆油车一年的二氧化碳排放量。

安徽·合肥 皖能综合能源港(下塘梧桐大道站)

同样,国网浙江综合能源公司一站式综合能源服务项目——杭州绿色城市轨道交通先行示范,新建约11.8兆瓦分布式光伏项目进行清洁供能,预计年均可发电1455万千瓦时,相当于减排二氧化碳约14506吨。

在智慧用能管理方面,下塘梧桐大道站可以实现站内微能网与电网的双向互动,对“源网荷储”一体化具有重要的示范意义;下一步,还可以实现“车、站、网”协同互动,探索“互联网+充换电基础设施”建设,推广V2G、S2G等新兴技术应用,助力新型电力系统建设开辟新路径。

在高效用能方面,国网浙江综合能源公司一站式综合能源服务项目,采用线网新型能源管理系统,集成能耗智能监测与用能预算化管理功能,可大幅提升杭州地铁用能效率和运营管理。

再者,开展综合能源服务能更好的“降本增效”。拿包含加氢业务的综合能源站来说,国内独立加氢站涉及勘察、设计、环评等多项手续,审批时间长、流程繁琐,无形中增加了很大建设成本,建成后仅依靠氢气价差难以覆盖成本。但是如果开展综合能源服务站建设,在原有加油加气站或合建站项目基础上,增设加氢装置,就够减少土地审批环节,缩短建设周期,继而降低土地使用成本、运营管理成本,缓解投资压力,降低投资风险。

据市场投资人士的反馈,越来越多的能源从业者、投资者更加倾向于综合能源项目的投资。

系统谋划,从四方面做好综合能源服务

“十四五”时期,经济要保增长,能源要保供应,环境要控排放,“发展、安全、低碳”是经济社会进步的关键点。多方预测,综合能源服务市场潜力2025年约为0.8万亿至1.2万亿元,目前处于快速成长期。从细分业务来看,节能服务占比最大,专业运维、多能供应等次之。

据国网能源研究院研究,综合能源服务项目若要发展的好,需要系统谋划发展蓝图,重点做好业务布局规划、多元集成服务、线上线下融合、商业模式创新,实现高质量发展。

首先,综合能源服务要紧跟政府政策及规划制定,为能源监测与碳排放监测平台构建等做好支撑,为行业实施高水平综合能源项目提供技术和模式创新方面的引领示范,为社会各类主体提供“电-能-碳”全链条服务,助力可持续发展。综合能源项目也要立足自身优势,找准业务定位和拓展方向。例如,设备制造商、工程公司等积极争取客户资源,提供一站式能源服务;互联网企业凭借先进的数字化技术,积极与能源企业合作推出综合能源数字化产品等。

第二,要做好多元集成服务,准确把握单体式业务向集成化发展、实体项目与增值服务相融合的大趋势。集成式业务特征是提供一体化、系统化方案,包括区域能源一体化供应、建筑绿色能源系统、家庭智慧能源系统等。

三要做好线上线下融合,打造实用性平台,推动综合能源服务实现数字化升级。从平台建设来看,综合能源服务商可基于项目实施、业务管理、生态构建等需要,搭建三级平台,包括项目级物联网平台、公司级业务管理平台、供需对接电商平台等。目前,市场化售电、专业运维等细分领域出现了较好的供需对接平台。

最后,做好商业模式创新,积极聚合多方资源,实现利益共享和风险共担。综合能源服务商可以选择合适的商业模式,包括能源托管、节能效益分享等合同能源管理模式,以及工程总包、设备销售等非投资型模式。整体来看,能源托管模式成为当前重要选择,综合能源服务商积极成为客户能源管家,国家政策也较为支撑该模式的发展。

相关素材来源:国网能源研究院 新华网 能链研究院 《杭州日报》

本文为转载内容,授权事宜请联系原著作权人。

评论

暂无评论哦,快来评价一下吧!

下载界面新闻

微信公众号

微博

综合能源服务站加速落地,下一个能源“风口”指日可待

虽然综合能源服务目前仍是一个新生业态,但是随着项目落地速度加快,正在吸引更多玩家涌入。

文|能链研究院  

近日,国内多个综合能源服务项目密集落地。8月28日,皖能联手能链、永联科技等打造的安徽省首座“油气电氢服”一体化综合能源港正式开业,这是安徽省将新能源汽车确立为“首位产业”之后,关于新型交通能源基础设施的重要布局之一。

不仅在安徽,8月以来,各省市综合能源服务项目也在陆续上马。8月15日,国网浙江综合能源公司与杭州市地铁集团、杭州市实业投资集团、及相关单位签署绿色交通(地铁)示范项目合作协议,全面开展车辆段光伏、车站空调与照明节能、能源管理系统建设、城轨节能标准制定等一站式综合能源服务合作。

同日在河北雄安新区,容东能源综合供应站开业迎宾,提供油气、氢及充换电服务,填补了雄安新区容东片区391公顷范围内的能源输送空白。

在浙江杭州,8月18日,杭州滨江综合能源站充电项目正式对外开业运营。这是杭燃集团继建成萧山机场三期天然气分布式能源站后,推出的又一项“绿色亚运”示范点。

据不完全统计,目前各个省市已有至少62座综合能源服务站投入运营,在建以及计划建设的综合能源服务站项目越来越多,且有密集落地之势。

各省市部分重点项目速览 来源:IESPlaza综合能源服务网

虽然综合能源服务目前仍是一个新生业态,但是随着项目落地速度加快,正在吸引更多玩家涌入。2021年以来,以“综合能源”命名的年度新增注册企业数量出现跳增(见下图)。行业“风口”的苗头正逐渐显现。

来源:天眼查

政策加持,综合能源服务驶入“快车道”

2022年,全国新能源汽车保有量达1310万辆,占汽车总量的4.10%,较2021年增加526万辆,增长67.13%。多个国际品牌汽车以及比亚迪、长城汽车旗下哈弗均宣布了停售燃油车的计划。在此背景下,支持发展综合能源服务的利好政策相继出台。

2022年2月10日,国家发改委、国家能源局发布《关于完善能源绿色低碳转型体制机制和政策措施的意见》就提出,鼓励传统加油站、加气站建设油气电氢一体化综合交通能源服务站。今年4月, 国家能源局发布《2023年能源工作指导意见》,明确提出要建设以可再生能源为主的综合能源站和终端储能。

来源:能链研究院制图

2022年,各省市能源发展规划中,关于“壮大综合能源服务、积极培育综合能源商”的政策表述集中爆发。海南、浙江、河南、河北、广东、北京、深圳、上海等近20个省市相继出台“十四五”能源发展规划、节能减排方案和碳达峰实施方案等,“综合能源服务”在其中均被着以重墨。

例如,《海南省加油站行业“十四五”发展规划(2021—2025)(征求意见稿)》提出,到2025年底,海南将有250座传统加油站改造升级为综合能源补给站。海南新建或迁建加油站原则上应同步规划建设具有2种以上新能源补给功能的综合能源补给站。这意味着,只提供单一加油服务的传统加油站将在海南消失。

浙江省发展改革委发布的文件也多次提及综合能源服务,提出在园区、港口等集中用能区域开展综合能源服务试点;上海自贸区临港新片区管委会发布文件提出,2022年新片区电力、燃气和综合能源补给站等综合能源基础设施将进一步完善,建成7座现代化能源补给站等。

来源:电力趋势

“传统加油站转型已是大势所趋,一方面要往综合能源的方向发展,比如加油、加气、加氢、以及充换电;另一方面也要充分发掘有限空间的利用价值,例如发展屋顶光伏等,可以形成站内微能网与电网的双向互动,也能为新型电力系统建设开辟新路径。”对外经济贸易大学中国国际碳中和经济研究院执行院长董秀成表示。

大势所趋,综合能源服务显现巨大优势

从目前落地的项目看,综合能源服务在低碳环保、高效用能、智慧管理、降本增效等方面都展现出不可比拟的优势。

低碳环保方面,以皖能联手能链等打造的皖能综合能源港(下塘梧桐大道站)为例,该站单日最大可满足2000辆燃油车、80台次氢能公交、576台次充电车辆、300台次换电车辆的供能需求。与传统加油站相比,每年可减排二氧化碳约16647吨,折合标煤约6658吨,相当于减少7230辆油车一年的二氧化碳排放量。

安徽·合肥 皖能综合能源港(下塘梧桐大道站)

同样,国网浙江综合能源公司一站式综合能源服务项目——杭州绿色城市轨道交通先行示范,新建约11.8兆瓦分布式光伏项目进行清洁供能,预计年均可发电1455万千瓦时,相当于减排二氧化碳约14506吨。

在智慧用能管理方面,下塘梧桐大道站可以实现站内微能网与电网的双向互动,对“源网荷储”一体化具有重要的示范意义;下一步,还可以实现“车、站、网”协同互动,探索“互联网+充换电基础设施”建设,推广V2G、S2G等新兴技术应用,助力新型电力系统建设开辟新路径。

在高效用能方面,国网浙江综合能源公司一站式综合能源服务项目,采用线网新型能源管理系统,集成能耗智能监测与用能预算化管理功能,可大幅提升杭州地铁用能效率和运营管理。

再者,开展综合能源服务能更好的“降本增效”。拿包含加氢业务的综合能源站来说,国内独立加氢站涉及勘察、设计、环评等多项手续,审批时间长、流程繁琐,无形中增加了很大建设成本,建成后仅依靠氢气价差难以覆盖成本。但是如果开展综合能源服务站建设,在原有加油加气站或合建站项目基础上,增设加氢装置,就够减少土地审批环节,缩短建设周期,继而降低土地使用成本、运营管理成本,缓解投资压力,降低投资风险。

据市场投资人士的反馈,越来越多的能源从业者、投资者更加倾向于综合能源项目的投资。

系统谋划,从四方面做好综合能源服务

“十四五”时期,经济要保增长,能源要保供应,环境要控排放,“发展、安全、低碳”是经济社会进步的关键点。多方预测,综合能源服务市场潜力2025年约为0.8万亿至1.2万亿元,目前处于快速成长期。从细分业务来看,节能服务占比最大,专业运维、多能供应等次之。

据国网能源研究院研究,综合能源服务项目若要发展的好,需要系统谋划发展蓝图,重点做好业务布局规划、多元集成服务、线上线下融合、商业模式创新,实现高质量发展。

首先,综合能源服务要紧跟政府政策及规划制定,为能源监测与碳排放监测平台构建等做好支撑,为行业实施高水平综合能源项目提供技术和模式创新方面的引领示范,为社会各类主体提供“电-能-碳”全链条服务,助力可持续发展。综合能源项目也要立足自身优势,找准业务定位和拓展方向。例如,设备制造商、工程公司等积极争取客户资源,提供一站式能源服务;互联网企业凭借先进的数字化技术,积极与能源企业合作推出综合能源数字化产品等。

第二,要做好多元集成服务,准确把握单体式业务向集成化发展、实体项目与增值服务相融合的大趋势。集成式业务特征是提供一体化、系统化方案,包括区域能源一体化供应、建筑绿色能源系统、家庭智慧能源系统等。

三要做好线上线下融合,打造实用性平台,推动综合能源服务实现数字化升级。从平台建设来看,综合能源服务商可基于项目实施、业务管理、生态构建等需要,搭建三级平台,包括项目级物联网平台、公司级业务管理平台、供需对接电商平台等。目前,市场化售电、专业运维等细分领域出现了较好的供需对接平台。

最后,做好商业模式创新,积极聚合多方资源,实现利益共享和风险共担。综合能源服务商可以选择合适的商业模式,包括能源托管、节能效益分享等合同能源管理模式,以及工程总包、设备销售等非投资型模式。整体来看,能源托管模式成为当前重要选择,综合能源服务商积极成为客户能源管家,国家政策也较为支撑该模式的发展。

相关素材来源:国网能源研究院 新华网 能链研究院 《杭州日报》

本文为转载内容,授权事宜请联系原著作权人。