正在阅读:

解析机器人产业政策:文旅服务机器人应用前景广阔

扫一扫下载界面新闻APP

解析机器人产业政策:文旅服务机器人应用前景广阔

前所未有新赛道,未来已来。

图片来源:界面新闻|范剑磊

文|文化产业评论 婉瑜

编辑|半岛

今年5月特斯拉股东大会上,CEO 马斯克提出进军人形机器人业务,并展示机器人 Optimus,马斯克预计未来人形机器人需求量将远超电动车。

11月2日工信部印发《人形机器人创新发展指导意见》,政策的持续利好、产业的预期高涨助推了机器人概念股的涨停潮。本期文化产业评论、经全网搜索对近两年中央和地方出台的机器人产业发展政策进行研究。全面阅读本文一定会给想深入了解机器人产业政策,特别是服务机器人产业发展政策及应用情况的朋友们,带来意想不到的启示。

11月2日工信部印发《人形机器人创新发展指导意见》,这是中央层面继《“机器人+”应用行动实施方案》后出台的第一个鼓励支持“人形机器人”发展的文件。文件提出:人形机器人集成人工智能、高端制造、新材料等先进技术,有望成为继计算机、智能手机、新能源汽车后的颠覆性产品,将深刻变革人类生产生活方式,重塑全球产业发展格局。

在工信部发布人形机器人政策以前,其实各地已纷纷出台了培育发展机器人产业的相关政策。政策支持与头部企业的参与,掀起了机器人技术更新和产业发展的热潮。

本文将机器人产业政策从两个层面开展分析,第一层面是机器人综合战略发展政策,第二层面是专项配套发展政策和落实举措。分别研究中央层面3个主要政策;广东、浙江、河北、安徽4个省级层面政策;北京、上海2个直辖市,深圳、杭州、青岛、厦门副省级城市层面的政策。

本文重点对综合战略发展政策中的发展目标、发展任务开展分析比对,并着重分析了综合政策和专项配套政策中涉及“服务机器人”相关内容,解析了政策中有关服务机器人应用现状内容的三大发现,剖析了上海、深圳两个城市公布的第一批智能机器人标杆企业与应用场景推荐目录中涉及服务机器人的应用场景案例,并单独分析了涉及文旅场景的应用。

全国机器人行业发展和政策布局总体情况

目前,我国机器人产业布局大致形成长三角、珠三角、环渤海、东北、中部和西部六大产业集聚区。从发展基础、技术实力、市场空间、产业链、产业集聚程度等方面看,长三角、珠三角和环渤海地区处于国内机器人产业发展第一梯队,东北和中部地区处于第二梯队,西部地区处于第三梯队。

从机器人产业政策的地域维度和时间维度分析,综合战略发展政策和专项配套发展政策出台的密集程度,和产业链地域分布集聚情况和近些年该领域发展趋势基本相符。

从政策扶持发展情况看,近两年,中央和各地共印发了16个综合战略发展政策,多数地区均辅以配套发展举措和政策。中央层面印发了3个有关机器人发展的政策,其中,《“十四五”机器人产业发展规划》对整个产业宏观发展做了规划布局,《“机器人+”应用行动实施方案》《人形机器人创新发展指导意见》属于更加细化和具体的产业发展政策,发展目标也从整体行业发展规划具体到服务机器人、人形机器人等的应用推广方面。发展任务,从提高智能化网络化水平大方向,深化细化为推动相关重点领域应用、突破核心部件研发关键技术、培育整机产品、培育“链主”企业和打造优势集聚区等任务。

从省级层面综合战略发展政策分析,浙江早就在2017年印发了《浙江省“机器人+”行动计划》,是全国首个提出“机器人+”政策的省份,安徽在2018年制定了本省机器人产业发展10年规划,广东于2020年印发了《广东省培育智能机器人战略性新兴产业集群行动计划(2021—2025年)》,这3个省份走在了中央之前出台了机器人产业综合发展政策。

河北省紧跟中央步伐,在2023年3月出台了《关于印发河北省支持机器人产业发展若干措施的通知》的落实政策。从城市的角度,3个直辖市、1个省会城市、1个计划单列市均制定印发了促进当地机器人产业发展的政策。此外,湖南也曾出台过至2020年的机器人产业发展规划,江苏、山东出台了促进智能制造业发展的政策等。

各地出台的机器人产业综合战略政策的发展目标

分析中央、省、市各级政策内容看出,中央和省级政策对机器人产业的发展目标定位较高。从发展目标设置情况看,绝大多数政策分别对营业收入、产值收入、示范应用推广、重点项目和重点企业培育提出了量化指标目标。

营业收入目标方面。安徽提出“到2027年,全省机器人全产业链主营业务收入突破1800亿元,智能工业机器人和服务机器人达到国际先进水平,建成世界一流的机器人先进制造业产业集群”。广东提出“到2025年,智能机器人产业营业收入达到800亿元,其中服务机器人行业营业收入达到200亿元。”

产值收入目标方面。北京市提出“到2025年全市机器人核心产业收入达到300亿元以上”,上海市喊出了“2025年1000亿元机器人关联产业规模”的口号。深圳市提出“到2025年,全市智能机器人产业增加值达到160亿元”。

典型应用场景、示范推广目标方面。中央提出要“推广200个以上具有较高技术水平、创新应用模式和显著应用成效的机器人典型应用场景”,北京市提出要培育“100种具有全国推广价值的应用场景”,上海市提出要打造“100个标杆示范的机器人应用场景”。

培育重点企业、重大项目目标方面。中央提出要“培育2-3家有全球影响力的生态型企业和一批专精特新中小企业,打造2-3个产业发展集聚区”,浙江提出要“组织实施50个以上关键技术攻关项目和50个以上重大产业化项目,培育专业特色明显、辐射带动力强的机器人应用工程服务公司300家以上”,安徽要“打造15家左右行业“领跑者”企业,培育30家左右单项冠军企业”,深圳提出要“新增10家制造业“单项冠军”、专精特新“小巨人”“独角兽”企业”。

产业集群发展目标方面。浙江要“建设国内一流的机器人应用示范基地和产业创新发展示范区”,河北提出“打造京津冀服务机器人智造高地”,北京要“打造国内领先、国际先进的机器人产业集群”,上海要“打造具有全球影响力的机器人产业创新高地”,深圳要“打造国家新一代人工智能创新发展试验区和国家人工智能创新应用先导区”,“高地”“示范区”“产业集群”成为发展目标的高频词。

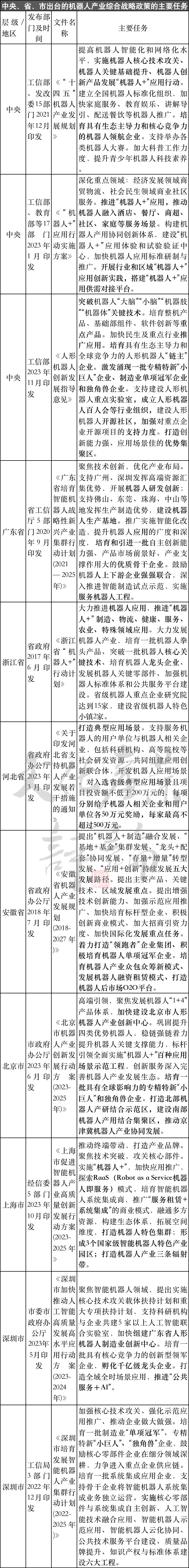
各地出台的机器人产业综合战略政策的主要任务

从各级各地政策发展主要任务上看,技术方面发展任务集中在支持技术研发创新、攻关核心部件、系统集成开发上;产品方面发展任务集中在夯实核心基础部组件生产、攻关重点产品和组件、推动整机产品批量生产;其中,应用方面有关发展任务中央层面提出“机器人+”应用行动,各地区根据本地区的行业优势和特点分别有针对性的提出“机器人+制造”“机器人+服务”“机器人+教育”等领域应用的重点发展任务,打造应用场景和培育重点企业发展任务自中央到省级、市级各级文件中均有所体现,浙江、河北、安徽、上海、深圳、均设置了培育骨干企业和打造典型应用场景的量化指标。“领航企业”“拳头产品”“龙头企业”“小巨人”“独角兽”“单项冠军”“链主”成为企业发展任务的代名词。

从任务细化程度看,城市政策的发展任务较省级政策更加细化,深圳提出积极承办全国机器人发展大会,大多数地区提出要加大招商引资力度和项目落地支持政策。一些地区对创新商业模式提出了设想,安徽设置了发展任务专栏-商业模式创新工程,提出培育机器人产业众包众筹新模式、发展机器人融资租赁和打造机器人后市场O2O模式;上海创新提出推广“服务租赁+系统集成”商业模式。

各地出台的机器人产业政策中涉及服务机器人发展相关内容

通过梳理各级各地区已出台的机器人产业发展相关政策中“有关促进服务机器人发展”的政策内容,可以看出推进服务机器人重点产品的研制生产,以及推广“机器人+服务”已经成为现阶段和未来机器人产业发展的一项重要内容,推广应用大势不可挡。

关于服务机器人产业发展现状,根据全网调查中商情报网数据,近三年中国服务机器人相关企业数量逐年增加,相比2019年已增长296%,数量已超过10万家,已进入高速发展时期。

纵观中央、省、各城市出台的机器人发展政策,几乎每一个政策里都提到了大力推广服务机器人应用相关的内容,政策利好为服务机器人发展带来契机。文化产业评论(ID:whcypl)分析认为主要有三方面原因,一是因为人口老龄化加剧,劳动力成本上涨,机器人在养老领域市场前景广阔;二是智慧文博、文旅热度持续升温,服务机器人在文博和文旅领域应用的场景越来越多,服务机器人在文旅等社会生活领域应用大有可为;三是数字经济占GDP比重逐年提升,数字化产业升级为服务机器人带来广阔的应用空间。

服务机器人是指除工业机器人之外的、用于非制造业并服务于人类的多种高技术集成的先进机器人。服务机器人是一种半自主或全自主工作的机器人,其应用特点在于能够适应环境、为人类完成某种相对个性化的服务。总的来说服务机器人分为个人、家庭服务机器人和专业服务机器人两大类,从政策中涉及的服务机器人实际应用场景的分类情况看出,服务机器人细分应用种类很多,包括家务劳动、无人驾驶、陪伴、教育、餐饮、酒店服务、导购、导览、清洁、理发、物流、银行辅助、新闻主播、娱乐、医疗、养老、康复和高仿真人形机器人等类别。

例如,近年来,服务业机器人特别是导览机器人在博物馆、美术馆、展厅等多场景落地应用,用户体验和用户认可度大幅提升。随着导览机器人在多个垂直领域的深度落户,人们对服务机器人在文博领域的认可度也在逐渐提升,通过以博物馆应用场景为例的社会调查结果中,可以看出人们对机器人讲解的付费意愿较为强烈,不逊于现场导游讲解。

文化产业评论(ID:whcypl)在解读政策中涉及的服务业机器人发展的内容,有三个发现:

*发现一:服务机器人行业的竞争焦点已经由单一技术竞赛转变为对产品落地和良性商业模式的追求。

——这一转变主要是由于服务业机器人领域主要生产厂家的生产量级已实现万台级落地、使用场景日趋稳定,未来发展的重点落脚点便集中于商业模式创新上。

*发现二:服务机器人在文化旅游、文化产业相关领域的应用推广,主要体现在迎宾、导览、讲解引导、餐饮、酒店、教育娱乐、娱乐休闲等商业服务领域。

——推广应用领域主要是迎合文化旅游、创意文博市场新需求,与发展沉浸式智能化文化旅游吃住行游购娱链条相适应。

*发现三:目前服务机器人已经在配送、医疗、导览、陪伴、家用等领域得到广泛的推广应用。

——具备引导接待、配送、消杀等功能的商用服务机器人已经在博物馆、美术馆、展厅、酒店、餐厅、写字楼、学校、景区、产业园区等室内外场景实现规模化落地应用。

各地出台的机器人产业发展专项配套政策情况

专项配套政策总体情况——多数地区都根据行业综合战略发展政策出台了相关专项配套政策或采取了具体的推动举措,从出台的政策个数看,浙江、深圳、青岛出台的配套政策最多,配套措施比较完善。

专项配套政策类别和作用——主要是为了培育重点企业、扶持重大项目和推广典型应用而制定实施。其中,工信部、河南、浙江、上海、深圳等地区开展了重点项目、应用场景和典型示范案例的征集工作,上海、深圳各县区根据情况对标杆企业、应用场景和示范项目予以扶持;河北出台了专项资金和投资基金扶持本地区机器人产业项目和重点企业。青岛的配套政策比较完善,从落实举措到实施细则及专项资金申报,并对举办国家级机器人大赛实施补贴,全方位的扶持本地机器人产业发展。

专项配套政策中的涉及服务机器人举措政策,例如,深圳市明确提出要“支持服务机器人在手术等场景应用”,杭州市“鼓励服务机器人及机器视觉深化应用,并予以政策倾斜”,上海市《第一批智能机器人标杆企业与应用场景推荐目录》中,涉及服务机器人的四大类别分别是医疗健康、农业服务、公共服务和家用服务,共有22个标杆企业和应用场景,占全部目录比重50%,说明服务机器人的落地应用非常广泛,并进入了高速应用发展时期。

其中,智慧餐饮辅助配餐机器人、迎宾讲解机器人属于服务机器人在文旅行业的应用。深圳市公布的《智能机器人应用示范典型案例(第一批)》50个示范典型案例里,有26个超半数是服务机器人相关的应用场景,涉及的领域包括商业社区服务、商贸物流、医疗健康、养老服务、农业和教育。其中,有6个应用场景是“文旅+服务”应用场景,分别是:餐饮行业智能配送机器人的应用、智能机器人在产业园区的应用、无人配送机在酒店行业的应用、泳池清洁机器人应用、商用机器人在市政公园场景的应用、烹煮机器人在新餐饮零售领域的应用。

结语

机器人研发生产和应用已成为全国趋势,并加速向新兴重点行业迈步。文化产业评论(ID:whcypl)通过对各地出台的机器人产业发展各项支持政策综合分析研判,发现从地区分布情况看,北上广深、京津冀、中部和南部经济发达地区出台的政策比较完善。从支持扶持的领域方面看,目前已出台的相关政策对支持和扶持制造业领域应用最多,其次是农业、建筑、能源领域,家居、商务领域较少,文旅领域空白。由于近些年机器人在商贸服务领域的应用需求在持续增加,因此加大商贸服务和社会民生领域机器人的研制和推广应用在逐步成为政策布局的一项重要内容。

需要指出的是:从各级各类已出台的机器人产业发展政策可以看出,政策内容当中几乎没有单独针对文化和旅游领域发展相关的政策条目。在此,文化产业评论(ID:whcypl)呼吁以文化和旅游发展为侧重的城市,可以在产业发展布局中重点关注,有针对性的支持相关项目应用推广的落实举措和配套扶持政策。

数字经经济时代下,智能化+文旅发展已经成为不二的选择,我们期待看到更多地区和城市落实发展举措,特别是将服务机器人在文旅的应用更多纳入重点项目和重点工作中,加大政策培育扶持力度,为机器人+文旅创新发展提供更多政策支持和良好的发展环境。

参考资料:

36氪研究院2022年中国服务机器人行业研究报告

本文为转载内容,授权事宜请联系原著作权人。

评论

暂无评论哦,快来评价一下吧!

下载界面新闻

微信公众号

微博

解析机器人产业政策:文旅服务机器人应用前景广阔

前所未有新赛道,未来已来。

图片来源:界面新闻|范剑磊

文|文化产业评论 婉瑜

编辑|半岛

今年5月特斯拉股东大会上,CEO 马斯克提出进军人形机器人业务,并展示机器人 Optimus,马斯克预计未来人形机器人需求量将远超电动车。

11月2日工信部印发《人形机器人创新发展指导意见》,政策的持续利好、产业的预期高涨助推了机器人概念股的涨停潮。本期文化产业评论、经全网搜索对近两年中央和地方出台的机器人产业发展政策进行研究。全面阅读本文一定会给想深入了解机器人产业政策,特别是服务机器人产业发展政策及应用情况的朋友们,带来意想不到的启示。

11月2日工信部印发《人形机器人创新发展指导意见》,这是中央层面继《“机器人+”应用行动实施方案》后出台的第一个鼓励支持“人形机器人”发展的文件。文件提出:人形机器人集成人工智能、高端制造、新材料等先进技术,有望成为继计算机、智能手机、新能源汽车后的颠覆性产品,将深刻变革人类生产生活方式,重塑全球产业发展格局。

在工信部发布人形机器人政策以前,其实各地已纷纷出台了培育发展机器人产业的相关政策。政策支持与头部企业的参与,掀起了机器人技术更新和产业发展的热潮。

本文将机器人产业政策从两个层面开展分析,第一层面是机器人综合战略发展政策,第二层面是专项配套发展政策和落实举措。分别研究中央层面3个主要政策;广东、浙江、河北、安徽4个省级层面政策;北京、上海2个直辖市,深圳、杭州、青岛、厦门副省级城市层面的政策。

本文重点对综合战略发展政策中的发展目标、发展任务开展分析比对,并着重分析了综合政策和专项配套政策中涉及“服务机器人”相关内容,解析了政策中有关服务机器人应用现状内容的三大发现,剖析了上海、深圳两个城市公布的第一批智能机器人标杆企业与应用场景推荐目录中涉及服务机器人的应用场景案例,并单独分析了涉及文旅场景的应用。

全国机器人行业发展和政策布局总体情况

目前,我国机器人产业布局大致形成长三角、珠三角、环渤海、东北、中部和西部六大产业集聚区。从发展基础、技术实力、市场空间、产业链、产业集聚程度等方面看,长三角、珠三角和环渤海地区处于国内机器人产业发展第一梯队,东北和中部地区处于第二梯队,西部地区处于第三梯队。

从机器人产业政策的地域维度和时间维度分析,综合战略发展政策和专项配套发展政策出台的密集程度,和产业链地域分布集聚情况和近些年该领域发展趋势基本相符。

从政策扶持发展情况看,近两年,中央和各地共印发了16个综合战略发展政策,多数地区均辅以配套发展举措和政策。中央层面印发了3个有关机器人发展的政策,其中,《“十四五”机器人产业发展规划》对整个产业宏观发展做了规划布局,《“机器人+”应用行动实施方案》《人形机器人创新发展指导意见》属于更加细化和具体的产业发展政策,发展目标也从整体行业发展规划具体到服务机器人、人形机器人等的应用推广方面。发展任务,从提高智能化网络化水平大方向,深化细化为推动相关重点领域应用、突破核心部件研发关键技术、培育整机产品、培育“链主”企业和打造优势集聚区等任务。

从省级层面综合战略发展政策分析,浙江早就在2017年印发了《浙江省“机器人+”行动计划》,是全国首个提出“机器人+”政策的省份,安徽在2018年制定了本省机器人产业发展10年规划,广东于2020年印发了《广东省培育智能机器人战略性新兴产业集群行动计划(2021—2025年)》,这3个省份走在了中央之前出台了机器人产业综合发展政策。

河北省紧跟中央步伐,在2023年3月出台了《关于印发河北省支持机器人产业发展若干措施的通知》的落实政策。从城市的角度,3个直辖市、1个省会城市、1个计划单列市均制定印发了促进当地机器人产业发展的政策。此外,湖南也曾出台过至2020年的机器人产业发展规划,江苏、山东出台了促进智能制造业发展的政策等。

各地出台的机器人产业综合战略政策的发展目标

分析中央、省、市各级政策内容看出,中央和省级政策对机器人产业的发展目标定位较高。从发展目标设置情况看,绝大多数政策分别对营业收入、产值收入、示范应用推广、重点项目和重点企业培育提出了量化指标目标。

营业收入目标方面。安徽提出“到2027年,全省机器人全产业链主营业务收入突破1800亿元,智能工业机器人和服务机器人达到国际先进水平,建成世界一流的机器人先进制造业产业集群”。广东提出“到2025年,智能机器人产业营业收入达到800亿元,其中服务机器人行业营业收入达到200亿元。”

产值收入目标方面。北京市提出“到2025年全市机器人核心产业收入达到300亿元以上”,上海市喊出了“2025年1000亿元机器人关联产业规模”的口号。深圳市提出“到2025年,全市智能机器人产业增加值达到160亿元”。

典型应用场景、示范推广目标方面。中央提出要“推广200个以上具有较高技术水平、创新应用模式和显著应用成效的机器人典型应用场景”,北京市提出要培育“100种具有全国推广价值的应用场景”,上海市提出要打造“100个标杆示范的机器人应用场景”。

培育重点企业、重大项目目标方面。中央提出要“培育2-3家有全球影响力的生态型企业和一批专精特新中小企业,打造2-3个产业发展集聚区”,浙江提出要“组织实施50个以上关键技术攻关项目和50个以上重大产业化项目,培育专业特色明显、辐射带动力强的机器人应用工程服务公司300家以上”,安徽要“打造15家左右行业“领跑者”企业,培育30家左右单项冠军企业”,深圳提出要“新增10家制造业“单项冠军”、专精特新“小巨人”“独角兽”企业”。

产业集群发展目标方面。浙江要“建设国内一流的机器人应用示范基地和产业创新发展示范区”,河北提出“打造京津冀服务机器人智造高地”,北京要“打造国内领先、国际先进的机器人产业集群”,上海要“打造具有全球影响力的机器人产业创新高地”,深圳要“打造国家新一代人工智能创新发展试验区和国家人工智能创新应用先导区”,“高地”“示范区”“产业集群”成为发展目标的高频词。

各地出台的机器人产业综合战略政策的主要任务

从各级各地政策发展主要任务上看,技术方面发展任务集中在支持技术研发创新、攻关核心部件、系统集成开发上;产品方面发展任务集中在夯实核心基础部组件生产、攻关重点产品和组件、推动整机产品批量生产;其中,应用方面有关发展任务中央层面提出“机器人+”应用行动,各地区根据本地区的行业优势和特点分别有针对性的提出“机器人+制造”“机器人+服务”“机器人+教育”等领域应用的重点发展任务,打造应用场景和培育重点企业发展任务自中央到省级、市级各级文件中均有所体现,浙江、河北、安徽、上海、深圳、均设置了培育骨干企业和打造典型应用场景的量化指标。“领航企业”“拳头产品”“龙头企业”“小巨人”“独角兽”“单项冠军”“链主”成为企业发展任务的代名词。

从任务细化程度看,城市政策的发展任务较省级政策更加细化,深圳提出积极承办全国机器人发展大会,大多数地区提出要加大招商引资力度和项目落地支持政策。一些地区对创新商业模式提出了设想,安徽设置了发展任务专栏-商业模式创新工程,提出培育机器人产业众包众筹新模式、发展机器人融资租赁和打造机器人后市场O2O模式;上海创新提出推广“服务租赁+系统集成”商业模式。

各地出台的机器人产业政策中涉及服务机器人发展相关内容

通过梳理各级各地区已出台的机器人产业发展相关政策中“有关促进服务机器人发展”的政策内容,可以看出推进服务机器人重点产品的研制生产,以及推广“机器人+服务”已经成为现阶段和未来机器人产业发展的一项重要内容,推广应用大势不可挡。

关于服务机器人产业发展现状,根据全网调查中商情报网数据,近三年中国服务机器人相关企业数量逐年增加,相比2019年已增长296%,数量已超过10万家,已进入高速发展时期。

纵观中央、省、各城市出台的机器人发展政策,几乎每一个政策里都提到了大力推广服务机器人应用相关的内容,政策利好为服务机器人发展带来契机。文化产业评论(ID:whcypl)分析认为主要有三方面原因,一是因为人口老龄化加剧,劳动力成本上涨,机器人在养老领域市场前景广阔;二是智慧文博、文旅热度持续升温,服务机器人在文博和文旅领域应用的场景越来越多,服务机器人在文旅等社会生活领域应用大有可为;三是数字经济占GDP比重逐年提升,数字化产业升级为服务机器人带来广阔的应用空间。

服务机器人是指除工业机器人之外的、用于非制造业并服务于人类的多种高技术集成的先进机器人。服务机器人是一种半自主或全自主工作的机器人,其应用特点在于能够适应环境、为人类完成某种相对个性化的服务。总的来说服务机器人分为个人、家庭服务机器人和专业服务机器人两大类,从政策中涉及的服务机器人实际应用场景的分类情况看出,服务机器人细分应用种类很多,包括家务劳动、无人驾驶、陪伴、教育、餐饮、酒店服务、导购、导览、清洁、理发、物流、银行辅助、新闻主播、娱乐、医疗、养老、康复和高仿真人形机器人等类别。

例如,近年来,服务业机器人特别是导览机器人在博物馆、美术馆、展厅等多场景落地应用,用户体验和用户认可度大幅提升。随着导览机器人在多个垂直领域的深度落户,人们对服务机器人在文博领域的认可度也在逐渐提升,通过以博物馆应用场景为例的社会调查结果中,可以看出人们对机器人讲解的付费意愿较为强烈,不逊于现场导游讲解。

文化产业评论(ID:whcypl)在解读政策中涉及的服务业机器人发展的内容,有三个发现:

*发现一:服务机器人行业的竞争焦点已经由单一技术竞赛转变为对产品落地和良性商业模式的追求。

——这一转变主要是由于服务业机器人领域主要生产厂家的生产量级已实现万台级落地、使用场景日趋稳定,未来发展的重点落脚点便集中于商业模式创新上。

*发现二:服务机器人在文化旅游、文化产业相关领域的应用推广,主要体现在迎宾、导览、讲解引导、餐饮、酒店、教育娱乐、娱乐休闲等商业服务领域。

——推广应用领域主要是迎合文化旅游、创意文博市场新需求,与发展沉浸式智能化文化旅游吃住行游购娱链条相适应。

*发现三:目前服务机器人已经在配送、医疗、导览、陪伴、家用等领域得到广泛的推广应用。

——具备引导接待、配送、消杀等功能的商用服务机器人已经在博物馆、美术馆、展厅、酒店、餐厅、写字楼、学校、景区、产业园区等室内外场景实现规模化落地应用。

各地出台的机器人产业发展专项配套政策情况

专项配套政策总体情况——多数地区都根据行业综合战略发展政策出台了相关专项配套政策或采取了具体的推动举措,从出台的政策个数看,浙江、深圳、青岛出台的配套政策最多,配套措施比较完善。

专项配套政策类别和作用——主要是为了培育重点企业、扶持重大项目和推广典型应用而制定实施。其中,工信部、河南、浙江、上海、深圳等地区开展了重点项目、应用场景和典型示范案例的征集工作,上海、深圳各县区根据情况对标杆企业、应用场景和示范项目予以扶持;河北出台了专项资金和投资基金扶持本地区机器人产业项目和重点企业。青岛的配套政策比较完善,从落实举措到实施细则及专项资金申报,并对举办国家级机器人大赛实施补贴,全方位的扶持本地机器人产业发展。

专项配套政策中的涉及服务机器人举措政策,例如,深圳市明确提出要“支持服务机器人在手术等场景应用”,杭州市“鼓励服务机器人及机器视觉深化应用,并予以政策倾斜”,上海市《第一批智能机器人标杆企业与应用场景推荐目录》中,涉及服务机器人的四大类别分别是医疗健康、农业服务、公共服务和家用服务,共有22个标杆企业和应用场景,占全部目录比重50%,说明服务机器人的落地应用非常广泛,并进入了高速应用发展时期。

其中,智慧餐饮辅助配餐机器人、迎宾讲解机器人属于服务机器人在文旅行业的应用。深圳市公布的《智能机器人应用示范典型案例(第一批)》50个示范典型案例里,有26个超半数是服务机器人相关的应用场景,涉及的领域包括商业社区服务、商贸物流、医疗健康、养老服务、农业和教育。其中,有6个应用场景是“文旅+服务”应用场景,分别是:餐饮行业智能配送机器人的应用、智能机器人在产业园区的应用、无人配送机在酒店行业的应用、泳池清洁机器人应用、商用机器人在市政公园场景的应用、烹煮机器人在新餐饮零售领域的应用。

结语

机器人研发生产和应用已成为全国趋势,并加速向新兴重点行业迈步。文化产业评论(ID:whcypl)通过对各地出台的机器人产业发展各项支持政策综合分析研判,发现从地区分布情况看,北上广深、京津冀、中部和南部经济发达地区出台的政策比较完善。从支持扶持的领域方面看,目前已出台的相关政策对支持和扶持制造业领域应用最多,其次是农业、建筑、能源领域,家居、商务领域较少,文旅领域空白。由于近些年机器人在商贸服务领域的应用需求在持续增加,因此加大商贸服务和社会民生领域机器人的研制和推广应用在逐步成为政策布局的一项重要内容。

需要指出的是:从各级各类已出台的机器人产业发展政策可以看出,政策内容当中几乎没有单独针对文化和旅游领域发展相关的政策条目。在此,文化产业评论(ID:whcypl)呼吁以文化和旅游发展为侧重的城市,可以在产业发展布局中重点关注,有针对性的支持相关项目应用推广的落实举措和配套扶持政策。

数字经经济时代下,智能化+文旅发展已经成为不二的选择,我们期待看到更多地区和城市落实发展举措,特别是将服务机器人在文旅的应用更多纳入重点项目和重点工作中,加大政策培育扶持力度,为机器人+文旅创新发展提供更多政策支持和良好的发展环境。

参考资料:

36氪研究院2022年中国服务机器人行业研究报告

本文为转载内容,授权事宜请联系原著作权人。