文|道总有理
近期,一系列现象的发生让半死不活的长租公寓重新焕发了生机。
例如数量越来越多的研究生,高校无法承受暴增的在校人数,只能出门寻求长租公寓;再例如,各地旅游生态复苏,酒店供需失衡下,长租公寓也能分上一杯羹……总之,这个曾经是风口的产业,历经曲折,依旧在谋求复活。
长租公寓的爆发要追溯到2016年,当年一项住房制度出台,直接引爆了租房市场。此后,大批房企、中介公司、创业者、酒店系冲入长租公寓赛道。2018年,蛋壳和自如“抢房源”、“抢市场”争得火热。2019年和2020年,青客公寓和蛋壳公寓先后上市。
然而,隐患也就此埋下。
2020年以后,长租公寓成为暴雷重灾区,有统计显示,2020年近60家长租公寓爆雷。时至今日,这片昔日沸腾的市场沉寂日久,需求、资本又开始蠢蠢欲动,等待复活,也在情理之中。
机会来了,房子没了?
长租公寓复活的征兆一开始得益于突然爆发的旅游业。
去年年末,随着哈尔滨成为全国争相打卡的旅游圣地,当地的租赁需求也急速飙升。中央大街等地甚至一房难求,酒店爆满,民宿订单一度是2022年同期的两倍。酒店、民宿市场应接不暇的同时,不少人把目光转移到了长租公寓身上,哈尔滨当地有些长租房的一次性租期长达两三年,转而再租给游客。
贝壳哈尔滨站统计数据显示,2023年12月至2024年1月,该平台租房成交量达2360套,同比2022年12月至2023年1月租房成交量的633套增长272.8%。变相的不动产投资也被无形刺激着,2024年1月,非哈尔滨市人员在冰城购房共2017套,同比增长53.6%。
哈尔滨长租公寓被意外盘活的例子在整个旅游热期内比比皆是,2024年开年后,三亚文旅披露过一组数据,2月9日到2月16日,全市经营性住宿设施平均入住率为88.15%。旅租、日租公寓也开始代替酒店、民宿来填补供应缺口。
长租公寓领域上下震动,被暴雷风波无奈逼退的资本也逐渐卷土重来。就目前看来,比起早期的酒店系、地产系、物业系、互联网系,长租公寓界的资本玩家又多了不少新身影,例如珠宝出身的周大福,还有一些外资也悄然涌入。
此前,周大福在上海推出长租公寓项目。2024年1月份,希尔顿、雅高、博枫纷纷紧盯国内长租公寓市场,对此领域的投资持续加速。
贝壳数据显示,我国2022年长租公寓市场规模约580.39亿元,随着规模与热度的同频共振提升,长租公寓的资产增值效率也在逐渐提高。仲量联行数据显示,2023年全国长租公寓大宗交易投资额110亿元,超过了前两年的总和。
但是,从去年以来,长租公寓市场就有一个无法忽视的趋势:后地产时代来临,租赁住房供应量也在慢慢减少,长租公寓在上半场就曾上演过各大品牌争抢房源的魔幻戏码,接着来到下半场,机会来了,房子只会越来越少。
2023年上半年,就有市场机构统计过,去年第一季度,TOP30集中式长租公寓累计开业规模92.40万间,同比增长只有7.58%,环比增长甚至不足0.5%。全国范围来看,去年只有厦门与上海的租赁住宅供应量在增加。
除此之外,重庆、武汉、南京、沈阳、宁波、济南、天津、无锡、长春租赁住房供地面积降幅都超过60%。《中国长租公寓投资报告》预计,2030年中国集中式长租公寓需求规模将超过1200万套,但截止2021年,在营集中式长租公寓数量也只有260万套。
更何况,尽管长租公寓早就声名狼藉,可年轻人游离在家乡外的职场上,租房的需求无论如何都不会消失。数据显示,上海长租公寓市场平均入住率达到86.3%,自如分散式房源主要城市入驻率已经超过95%,自如寓、自如里也呈现9成满租状态。
长租公寓意外迎来“重生”高潮,资本摩拳擦掌,旅游业、就业上学的一波波人流量也在频频刺激这个再也经不起折腾的行业,可巧妇无米,这比暴雷更令人叹息。
长租公寓“羡慕不来”酒店生意
春节之前,有长租公寓品牌效仿酒店,压缩了租期,推出了不少短租套餐,来迎接此起彼伏的旅游浪潮。龙湖冠寓外,泊寓、城家、领寓……甚至在全国各地推出了“随心住”。长租公寓发展到现在,逐渐脱长向短,无论从模式上,还是产品上都越来越酒店化。
长租公寓“羡慕”起酒店生意,原因也不难猜。
第一,虽然在2023年之前,这个领域基本还是长租为主,但从2023年开始,市场短租需求明显提升,1个月、3个月的租期越来越常见,有公司在2023年12月新签客户,有30%租户选择了短租。
第二,一直以来,长租公寓算是不动产业务中最难赚钱的业务之一。暴雷成行业众生相已然让盈利困境昭然若揭,自如、我爱我家负面缠身,赴美上市的青客年度亏损甚至达到5.96亿元。亚洲旅宿大数据显示,泊寓和领寓作为长租公寓的头部品牌,直到2023年宣布首次实现盈利。
效仿酒店,缩短租期,在某种程度上能快速提高收益,灵活回收经营成本,酒店动态的定价模式也让企业有了一定的市场控制权。旅游市场注定还要沸腾一段时间,长租公寓变短,迎合的是疯狂的文旅消费。
可有一点需要注意,从公寓到酒店,不是改变租期就能改变居住条件本质的。短租市场里,消费者往往会更加注重居住环境、条件。有调查报告显示,2020年以来,年轻人对出行居住体验因素的关注程度提升了34%。
再者说,短租周期决定了长租公寓势必要增加运营成本,特别是人工成本,还有日耗用品成本。这对本就盈利不易的长租公寓来说,恐怕不是一桩小事。一旦要彻底转型酒店业务,投资只会更多。
数据显示,目前长租公寓单房的投资均价为6-7万,中档酒店(亚朵、全季)单房的投资均价为10-12万元,长租公寓单房的投资均价少于酒店,主要是在消防和装修。此前,自如就在计划压缩房屋的出租周期,为此加入了不少生活服务项目,如装修、保洁、维修。
长江商学院数据显示,自如提高生活服务,的确改变了原本的租赁周期,一度让房子出租周期从平均45天缩短到4.7天。但提高服务与居住环境,势必带给自如更重的经营负担,如此一来,只能涨价,此前自如的房租被爆涨幅超过10%。
这显然惹急了本就“拮据”的年轻人。
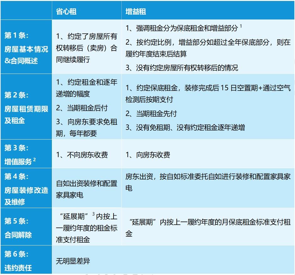
自如不得已提出了新的模式,让业主提供资金装修,自如提供“保底租金”,双方共享“增益”,根据公开资料,自如保底租金为预估市场租金的80%~90%,增值服务费为预估租金的10%。可这种举措无疑让长租公寓又多了一项暴雷风险。

更有意思的是,长租公寓想“变身”酒店,不少酒店品牌也在暗中布局这片市场。以雅高为例,品牌预计到2027年将有超过150座公寓投入运营,增长率超过200%。专业酒店玩家入局,无时无刻不在搅动水花。
自如们的阵脚,又要乱了。
万物下沉,除了“长租公寓”
最近,消费市场出现了诡异的一幕:万物皆在下沉,餐饮品牌、服装品牌、甚至汽车品牌……降价的降价,开放的开放,曾经只在一二线城市活跃的品牌开始集体涌入五环外。唯独,长租公寓似乎对“下沉”一点兴趣没有。
去年,根据克而瑞租售统计,有7家企业落地中高端公寓产品线。时至今日,长租公寓依旧以一二线城市为主要布局市场,走出五环内,仿佛永远不会发生在这个领域。究其原因,有以下几点:
其一,中高端公寓产品在整个长租公寓市场,具有相对更高的产品利润,发展潜力巨大。根据克而瑞数据,2023年仅上海中高端集中式长租公寓市场规模就已接近60亿元。其次,受五环外房价的影响,下沉市场的租房需求远不如房价高昂的五环内。
根据中指研究院监测数据,在全国重点50城中,2023年26个城市租金房价比低于2.0%,深圳、北京、南京、上海等核心一二线城市房价较高,租金房价比也仅约1.5%左右。相比五环外冷清的租房市场,五环内租房热潮从未停歇。
截至2023年上半年,上海、北京和深圳三大核心一线城市的长租公寓项目的平均出租率分别为89%、93%和96%。特别是上海,从2018年至2023年第二季度,上海长租公寓项目大宗成交金额呈波动上升趋势,预计2023年全年交易金额将成为近年最高。
截至2023年中期,上海长租公寓的交易金额已经达到64.8亿元。
另外,长租公寓又迎来一场紧张的“房源”争抢大战。不仅受后地产时代影响,还因为投资市场风声鹤唳,不少人不再把房产当成一项固定投资,整个长租公寓市场的房源供应也在下降,特别是三四线城市。
一二线城市的情况稍微好一点,比较五环内的房产投资回报率始终不低。事实也的确如此,去年,贝壳研究院做过一个不完全统计,截至2023年10月底,一线城市在平台上挂牌“租售房源”的房源量同比高出10%以上。
当然,即便一二线城市房产投资也在趋于安静,但不少品牌已经开始盯上了改造老旧小区。以自如为例,据悉,自如增益租模式签下的第一单,是一套上世纪80年代建的房子。五环内的破老小,自然而然成为长租公寓下一阶段的关键。
贝壳研究院报告显示,老旧小区的数量占总体存量比重最高的三个城市为上海、济南、北京,20年以上老旧小区占比分别为61%、49%、47%,这也正是一些头部长租公寓品牌重点布局的城市。
当然,长租公寓持续高端化,也有品牌竞争因素。这个行业从发展以来,明里暗里的争斗就没消停过,如今,越来越多的企业跨界做起长租公寓生意,连珠宝企业也没错过,往后的品牌经营压力只多不少。
高端化,或许是一种品牌差异化手段。据悉,不少长租公寓品牌已经开始大力改善居住环境,力求条件高端。人脸识别、入户光纤、智能门锁已经是标配,还有的自带配套设施,如,健身中心、会客区、儿童活动区、休闲娱乐……种种迹象显示,长租公寓越来越高端。
资本玩得不亦乐乎,苦的只有年年租房的打工人。
评论