界面新闻记者 |
4月1日,永安林业(000663.SZ)开盘后跌近3%,截至收盘仍翻绿。当日,该公司主力资金净流出362.22万元。
行情走低背后,是市场对这家上市公司未来发展的担忧。日前,永安林业突然叫停推进近一年半,已累投5.44亿元的生物质能循环利用项目。4月1日,深交所对该公司下发关注函。
转型生物质能新业务:2亿多资金就想“撬动”5个总投资超28亿的项目
时间线拉回2022年。
2022年9月30日,永安林业宣布,拟在河北省雄安新区设立子公司中林(雄安)生物能源科技有限公司(简称“中林雄安公司”),作为开展生物质能循环利用项目的实施载体,涉及业务包括沼气的生产、净化,生物天然气提纯及销售,压缩二氧化碳(不含危险化学品)生产、销售,生物有机肥、有机无机复混肥、微生物肥、液体肥料生产、销售等。
为了推进上述新业务,永安林业同步启动定增融资动作。同日,该公司披露,拟以6.88元/股向其间接控股股东中林集团非公开发行股票数量不超43,604,651股(占发行前公司总股本的12.95%),预计募资不超3亿元,用于投资保定市生物质能循环利用项目、邢台市生物质能循环利用项目、生物质发酵微生物研发中心项目。
据介绍,公司将在保定市、邢台市投建的生物质能循环利用项目拟投资金额分别是56332.43万元、56250.44万元,计划建设周期均为2年(即24个月)。项目将采用国际先进微生物发酵技术,以农林废弃物为原料,通过干式厌氧发酵、变压吸附净化提纯、有机肥加工等工序,产出生物天然气、生物有机肥及食品级二氧化碳等具有经济效益的产品。
值得一提的是,前述公告披露当日,该公司收盘价为7.5元/股。据此,永安林业此次向间接控股股东发股价6.88元/股,较其当日股价打折约8.27%。当年国庆节后首日(2022年10月10日),该公司收获一个涨停板,股价涨至8.25元/股。
对于永安林业上述动作,不少投资者最初就有异议。当年10月17日,在临时股东大会上,在该公司针对定增募资等议案的总表决中,出席会议股东持股中,同意股份比例为80.7849%,反对及弃权合计股份比例超19%;中小股东中反对及弃权股份合计占出席会议的股份比例约46%。
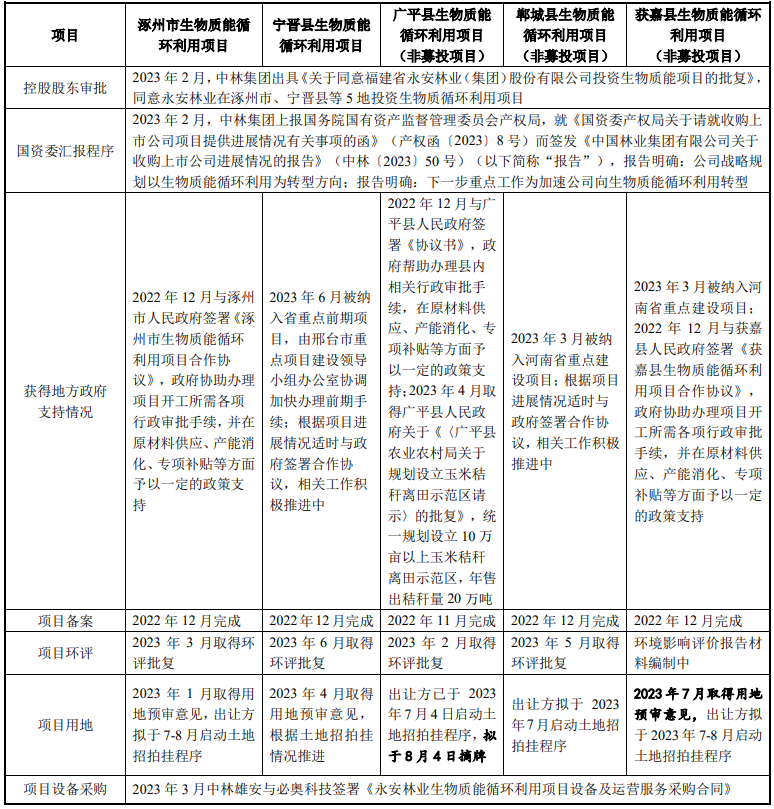
2022年11月16日,永安林业公布,中林雄安公司作为投资平台,拟在河北省涿州市、宁晋县、广平县,河南省郸城县、获嘉县设立5个生物质能循环利用项目实施公司,注册资本金均为1亿元整,根据项目实施进度和资金需求分期注入。
至此,该公司五个生物质能循环利用项目预计投资金额分别为5.63亿元,预计投资额合计为28.15亿元。但截至2022年9月30日,永安林业账上货币资金约2.13亿元,流动负债1.05亿元,负债合计1.11亿元。

永安林业曾透露(2023年7月),上述每个项目年计划原料投入21万吨,在此基础上保守估计每个项目每年收入约1.7亿,利润约3600万元;其中有一定的利润空间没有在测算中体现:一是天然气价格在测算时是按照居民用天然气价格2.7元/吨计算的,而未来销售时我们会按照市场价格出售;二是没有加入政府补贴收益;三是没有测算碳减收益。

“押宝”才成立2年的必奥科技,被质疑是否输送利益
2023年3月10日,为推进生物质能循环利用项目,永安林业旗下全资子公司中林雄安公司与必奥新能源科技有限公司(简称“必奥科技”)签署了设备及运营服务采购合同,拟购置五套设备,单套设备3.49亿元,5套设备总计17.45亿元。永安林业与必奥科技签署战略合作协议,合作期限不低于10年;中林雄安公司、永安林业全资孙公司永林广平生物能源有限公司(简称“永林广平公司”)与必奥科技签署期限为五年的运营管理服务协议。同年6月21日,永安林业又宣布,中林雄安公司、全资孙公司永林郸城公司与必奥科技签署运营管理服务协议。
可以说,永安林业将生物质能循环利用项目的成败均“押宝”在了必奥科技。
然而,这家名不见经传的公司当时才成立两年多。天眼查显示,必奥科技成立于2020年,注册在北京房山美景创新科技园区,注册资本1亿元,实缴资本850万元;公司专注于秸秆资源化利用技术,业务范围包括新能源技术推广等服务,货物及技术进出口,软件服务,销售文化体育用品等。
一个月后(2023年5月10日),永安林业定增募资事宜遭监管问询。深交所要求永安林业说明通过合作方式开展本次募投项目的原因,是否符合行业惯例,是否对必奥科技存在重大依赖;结合必奥科技的成立时间、主营业务、公司规模、行业地位、既有成功案例及与本次募投项目的区别,说明选择必奥科技作为重大项目单一合作方的合理性;公司及其控股股东、实际控制人、董监高与必奥科技及其控股股东、实际控制人、董监高是否存在关联关系或任何形式的利益关系,是否存在向必奥科技输送利益的情形。
永安林业随后于同年5月底回复称,必奥科技是一家专业从事提供农业废弃物资源循环利用整体解决方案的生物质能企业,其拥有的干式厌氧发酵技术及设备处于国际先进水平;公司选择必奥科技作为合作方事项已履行内部审批程序及公开招投标等市场化选聘流程,选择必奥科技系因其具有相似项目的运营经验,“且两次公开招标均仅有必奥科技一家投标方”。
据永安林业公告,根据相关招标公告及招标代理机构公诚管理咨询有限公司出具的《情况说明》,公司全资子公司中林雄安就“永安林业生物质能循环利用项目设备及运营服务采购”进行两次公开招标,均因仅有必奥科技一家潜在投标人购买招标文件而招标失败。2023年2月10日,公诚管理咨询有限公司向必奥科技出具《邀请函》,由于“永安林业生物质能循环利用项目设备及运营服务采购”已由中林雄安批准进行单一来源采购,因此邀请必奥科技参与应答。2023年2月14日,必奥科技出具应答文件,经评审后成交。
据其招标文件,本次招标要求投标人自2020年1月1日至投标文件递交截止之日止,具备不少于1个以单一黄储玉米秸秆作为原料的干式厌氧发酵设备销售项目业绩及稳定运行一年以上的项目运营业绩,不接受联合体投标。
此外,深交所彼时要求永安林业说明是否具备独立经营所必须的技术、人员、资质、客户资源等储备,是否具备独立开展募投项目的能力,如何弥补本次募投项目及其他生物质能源循环利用项目的资金缺口,以及实施五个项目的原因及必要性,是否具备多项目同时开工建设、运营的实施及管理能力。
全部叫停!
2023年5月15日,永安林业接受投资者调研称,生物质项目经过详细论证,干式厌氧发酵技术具备较强竞争力,公司有信心做好管理,实现盈利。随后7月,该公司再回复投资者称,公司在积极考虑后续生物质能源项目的布局,将基于与政府的密切战略合作、聚焦菌群和技术研发、提升项目运营及管理经验,快速布局、全面铺开生物质能源项目更广范围的落地。
永安林业于去年8月27日发布的2023年半年报仍强调,首个启动的广平项目预计于2023年年底投料,成为国内采用干式厌氧发酵的首家生物能源上市公司。
2023年7月12日,永安林业又遭深交所追问“本次募投项目与公司现有业务的联系,是否属于将募集资金主要投向主业?”随后8月,该公司申请中止定增募资的审核事宜。9月底,永安林业间接控股股东中林集团由中国长江三峡集团有限公司托管后;尽管自称“中林集团被托管事宜不会影响公司的正常经营,目前也并未造成公司主营业务的变动”,公司仍于随后11月21日申请撤回定增募资事宜。
但永安林业仍继续推进生物质业务。该公司于2023年10月回复投资者调研称,总体来说,近一年的时间里,生物质能循环利用项目的推进进度和效果符合预期标准。针对资金压力,公司称,生物质能源每个项目的投资额约为5.6亿,其中1.6亿为自有资金,4亿可通过长期贷款方式获得;目前公司用于项目建设的资金可以支持项目按照计划推进。
一切貌似很顺利。然而,2024年1月1日,永安林业却突然宣布,暂缓生物质能循环利用项目建设,预计暂缓建设时间不超过2个月。当时公司给出暂缓的理由是,“由于项目实施地近期频繁遭受寒潮、大雪等恶劣天气,无法有效施工,同时配合公司间接控股股东投资项目审计、评估等需要”。
将近三个月后,永安林业于今年3月29日公布,停止投建生物质能循环利用项目。公司给出终止项目的理由是,“鉴于重大项目投资复核评估揭示了生物质能循环利用项目建设管理中存在的问题和潜在风险,且金融机构收紧了项目长期贷款融资支持。”
对此,永安林业独立董事江斌、刘雪娇对本议案投弃权票。
- 江斌认为,“公司在项目复核中,发现一些问题并做出停工决定,本人表示理解;但是项目停工本身也会造成项目的损失,比如是否会引发项目合同的相对方对公司追究违约责任等,目前无法判断停工对投资保护的力度,故投弃权票”。
- 刘雪娇认为,“生物质能项目前期论证时,本人尚未担任独立董事职位,对项目合规问题、可行性论证流程缺乏了解,前期参与的董事成员亦已全部轮换;本次项目停止的主要原因系其采购与实施流程中存在的缺陷,与前期项目评估流程是否合理合规等存在重大联系,本人因此无法在前后决策的因果关系上对其合理性进行有效判断”。
4月1日,深交所对永安林业下发关注函,要求其详细说明公司决定停止生物质能循环利用项目投资建设的决策过程、决策依据和决策时间,并说明项目投资复核评估揭示的生物质能循环利用项目建设管理中存在的问题和潜在风险。
已成“拖累”:累计投入5.44亿、总负债翻倍至4亿
实际上,持续推进近一年半的生物质能循环利用项目已成为永安林业的大负担。
公告显示,截至2024年1月1日,永安林业已投入建设资金5.44亿元,主要为购买土地支出、工程建设支出、设备采购及预付款和项目其他前期费用。截至2023年9月30日,该公司账上货币资金余额下滑至1.6亿元,流动负债增至1.9亿元,总负债翻倍至4.01亿元。
2023年前三季度,永安林业实现营业收入4.22亿元,同比下滑36.48%;实现归母净利润1.36亿元,同比下滑58.58%。而该公司2023年半年度报告显示,中林雄安公司及涿州、宁晋、广平、郸城、获嘉等5个生物质能源项目公司均处于亏损状态。

永安林业的公司治理情况也让监管担忧。2021年8月,该公司收到福建证监局下发的《行政处罚决定书》,因原下属子公司福建森源家具有限公司2016年至2017年财务数据存在虚假记载,公司被处以警告和50万元罚款;2022年3月,深交所就上述事项对公司给予公开谴责的处分。
对此,深交所此前曾要求永安林业说明相关虚假记载事项是否构成严重损害投资者合法权益或者社会公共利益的重大违法行为,本次发行是否符合相关规定。该公司于2023年5月底回复称,公司前述虚假记载事项,是由于上市公司曾存在内控缺陷及部分时任董事、高管未能勤勉尽责,导致对外收购的子公司存在虚假记载而上市公司未能对其实现有效管控,具有一定特殊性,其行为性质,本质上不属于上市公司及其控股股东、实际控制人主导或操作的虚假陈述行为,不构成严重损害投资者合法权益或者社会公共利益的重大违法行为。
永安林业3月29日公告称,正在积极对接合作方,寻求生物质能循环利用项目对外转让;“目前,公司正在研究解决生物质能循环利用项目建设管理中存在的问题,依法合规防范项目潜在风险,并积极推进项目对外转让工作”。
4月1日,永安林业被深交所要求详细说明本次停止生物质能循环利用项目投资建设对公司定期报告带来的影响,是否会引发项目合同的相对方对公司追究违约责任,是否将导致公司2023年净利润较上年出现较大变动。当日,永安林业相关人士对界面新闻表示,目前未接收到关于生物质能循环利用项目的更多进展信息,领导层可能还在讨论。
评论