正在阅读:

科学传播只是将科技翻译成大白话吗?远远不够

扫一扫下载界面新闻APP

科学传播只是将科技翻译成大白话吗?远远不够

从试验台走向舞台。

图片来源:界面图库

文|未来迹FutureBeauty 陈龙

编辑|吴思

在这个消费者心智日趋理性、功效日益盛行的市场里,科学传播成为打通消费者与品牌信任之间的一座关键桥梁。

消费者迫切想要了解功效的科学依据、成分的作用机制,但限于专业知识水平,想要在第一时间get到产品的科技价值其实并非易事。此时,品牌就需要主动承担起“翻译官”的角色,将有效信息充分传递消费者。

科技翻译能力,就此成为化妆品企业最重要的市场能力之一。但今时今日,将晦涩难懂的科技术语翻译成大白话已经远远不够了,品牌企业需要构建起一套完整的科学传播语言体系。

科技内容翻译并不简单

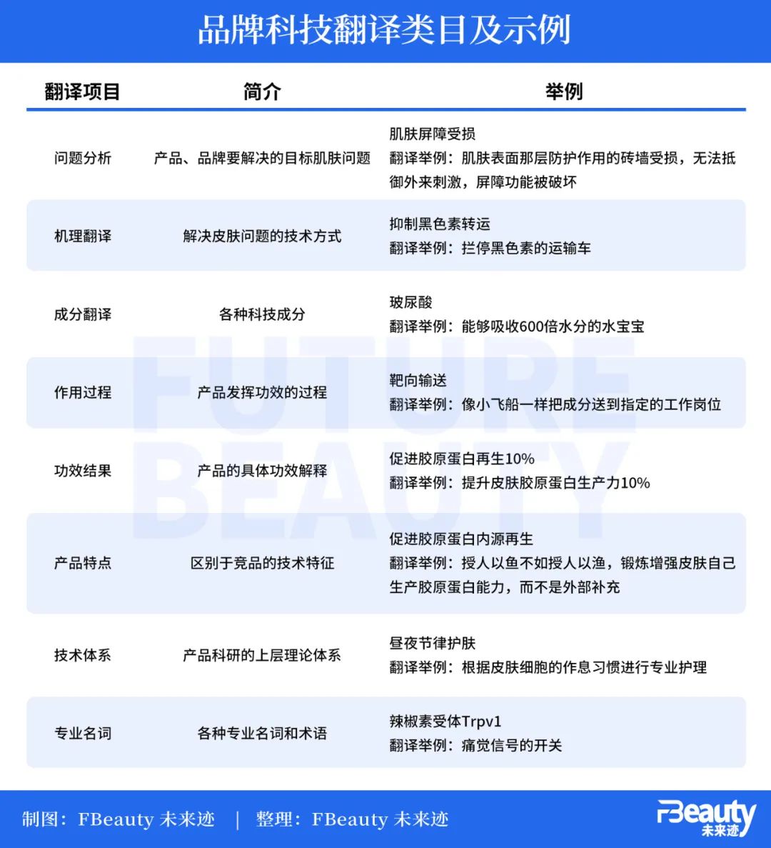
美妆科技语言的翻译(注:以下“翻译”均指科技语言向用户语言的转化)涉及到产品与技术的方方面面,但一切都要从最基础的 “说人话”开始。

不难发现,大多数科技语言的基础翻译,最核心的目的是用消费者能够听懂的语言,降低理解门槛,讲出消费者一眼能够吃透的“科技狠活”。

在翻译时,要抱着大多数受众是科技“零基础”的心态,尽可能让受众充分理解科技,而不是出于标榜专业的目的去大量运用专业术语。在技巧层面,基础的科技翻译很大程度上通过联想的方式,将产品科技和原料与受众认知中已有的事物进行关联,以帮助受众迅速理解。

用受众的语言体系,讲出受众能够听懂的科技故事,是科学传播人员需要具备的基本素质。

除了联想之外,还需要通过类比、对比的手法对一些难以形成有效认知的参数和概念进行更具象的转化,除了帮助受众理解基本的概念之外,还要让受众对一些技术的前沿性、独特性或者技术开发的难度形成有效且足够精准的认知。

比如,早期佳洁士会在亮白牙膏中用“米色”、“珍珠色”形容未使用产品时牙齿的颜色。如果广告中用精准的明暗数值来衡量牙齿的颜色,并不能在受众心中形成对“白”的鲜明对比,反而是用“米色”、“珍珠色”具体且不够白的事物,能够更有效地让受众产生足够的画面感和强烈的对比,挖掘出消费者对“更白牙齿”的需求。

与此同时,技术人员在做科技翻译时,常常需要对技术翻译的准确性和易于理解性上作出取舍,但在实际操作中,用户无法理解就无法形成有效认知。因此,在翻译过程中,为了易于理解而牺牲一定的准确性的现象时有发生。

值得注意的是,在美妆科技、成分名称的翻译和命名方面,科学传播人员需要倾注更多的精力。因为所有科学传播的内容传播下来,用户可能只会对个别关键的概念和技术形成有效记忆,同时,在未来的传播中,这些名称本身会成为品牌的重要传播符号。

在这些成分、技术名称翻译的过程中,《FBeauty未来迹》总结出一些规律:

1.大多数企业不会使用通用化学名称,这一方面能够帮助普通消费者降低对一些拗口化学名称的本能排斥,赢得足够的亲近感;此外甚至还能彰显企业对一些成分的“所有权”和“独占权”。

2.通常这些成分会采取音译的方法,将英文名称翻译成分发音相似的中文,大多数成分会使用3-4个字的汉语(多为3个字),为成分创造记忆点。

3.在文字的选择上,企业会采取词义扩充的方式,赋予这个词汇更多的意义,辅助理解与认知。

例如麦色滤作为一款防晒剂,中文名会给到消费一种过滤掉晒黑带来的“小麦肤色”的感觉,中文命名用过超越英文原名的功能性关联。而“革糖素”比白莲花提取物的本名和英文原名,拥有更清晰的成分功效指向,能够让消费者更快地接受这款成分。

资生堂在新肌酮成分的翻译中,采用“新肌”来说明成分功效,并用“新肌”隐喻再生医学,暗示成分作用于表皮干细胞的家园——基底膜。

作为全世界首个基于人类酪氨酸酶筛选的抑制剂,630相比市面上已使用的美白成分377、曲酸和熊果苷,其抑制黑色素的效率分别是后三者的119倍、445倍和3636倍。以数字命名的方式,更能凸现630是一款性能参数拉满的强功效成分。

4.紧跟行业趋势,用消费者能够充分接受的方式命名,也是当下成分命名的方向之一。行业里也涌现了玻色因、依克多因、喜默因 、珍白因等众多“因字辈”的成分名。

在这种集体行动下,似乎“因”已经成为归因和解决某种肌肤问题的类词,采用因字命名也成为国货企业在技术翻译和命名领域的有效探索。

总而言之,通过音、形、意的有机组合,这样的成分技术命名能够将用户带入中文的文化体系中,让用户对成分的功效、用途和科技含量展开充分的联想和记忆,达成品牌传播效果。

科技翻译,从信、达、雅逐层递进

和语言的翻译一样,科技的翻译同样讲究“信”“达”“雅”,围绕品牌和科技的定位,在翻译手法和科学传播上实现打法的进阶。

因此,科技翻译需要围绕品牌定位和技术定位展开,因为科技翻译的语言体系并不能一味地直白化、简单化,在充分地做到“信”(忠实原意)的前提下,做到“达”(平滑流畅),并朝着“雅”(文采谓雅)的方向循序渐进。

首先,在美妆科技翻译时,科学传播人员会更倾向于选择一些相对女性化、柔性、美好或者专业的事物,与品牌的科技形成关联,以此优化科技翻译的语言体系。

例如,同样是吸收太阳能量,向日葵会比光伏板更适合用于美妆的科技翻译,而“3D立体式抗衰”会比“多路径协同抗衰”显得更具有画面感和科技感。在翻译语言和词汇体系的选择上占据优势,是品牌科技语言体系服务品牌定位、科技定位的必要选择。

同时,美妆科技的翻译,在具体应用场景上,会有口语化和书面翻译的明显区隔。在产品手册、购买详情页、官方物料等正式平台上,需要采用一些相对专业、科学的表达方式,但在KOL的市场传播上,可以对尺度适当放开,让KOL作出相对个性化,但不能过于夸张、失真的表达。

与此同时,在清晰的品牌和科技定位之下,精准定位科学传播的需求,科学传播人员会选择对科技语言体系作出更加清晰选择,并保持相对克制。

例如过去宝洁在“烟酰胺”的翻译上,似乎有意与消费者保持适当的距离,通过切断烟酰胺与维生素B族的方式,让受众跳脱出维生素的范畴去理解烟酰胺这款黑科技成分。通过这种“距离感”,来彰显品牌专业、科学的形象。

可以理解的是,当时科学传播环境相对宽松,品牌有足够长的市场周期做好烟酰胺相关的科学传播,树立形象,因此品牌会选择在科技的翻译上,保持一定的距离感。

但在当下各家科学传播声量巨大,信息拥挤的大环境中,精准、快速、稳固地占领消费者认知成为第一需求,大多数品牌在科技翻译的过程中会选择无限拉近距离的策略,甚至牺牲部分品牌调性。不过,《FBeauty未来迹》也注意到许多高端品牌,仍会采取绝对科学、相对亲近的方式,避免用过于白话的表达转述科技,以此保护品牌的高端调性和科学形象。

值得注意的是,科技翻译手法的选择,也是品牌创造差异化优势的重要手段之一,当下许多品牌在技术思路和技术体系上难免会出现一些雷同的地方,品牌不仅需要通过科技翻译作出有效区隔,还能够通过科技翻译能力的高下,让同质化的产品,在消费者的比较中胜出。

但归根结底,品牌在做科学传播和科技翻译的过程中,依旧需要保持充分的克制,不要过于直白露骨的同时,在单次传播中只设计1-2个记忆点,不求用户能够全面、充分地理解品牌技术,但求用户能够吃透少数几个关键的技术信息。

总体上来看,企业科学传播仍会朝着“定位清晰、通俗易懂、全面真实、克制聚焦、性感有趣”的方向继续迭代。

构建团队科技翻译能力

科学传播手法探索的背后,需要品牌不断培养科学传播团队的翻译能力。

不少企业在设置科学传播岗位的时候,通常会觉得很难找到合适的成熟人选。可事实上,大多数企业内部完全具备科技翻译能力的大环境。

例如宝洁集团多年开展宝洁之家活动,会让后台的科学家站到台前,用“做实验”和解读的方式,有意识地锻炼科学家的表达能力,收集各界对科学传播的的理解和需求点,在锻炼人才的同时,打磨、简化企业的科学传播语言体系。

同时,宝洁内部的换岗机制,让人才在科学传播岗位与科研岗位甚至是销售岗位之间流动,人才能够充分了解科学传播各个环节的机制,让科学传播人员和相关技能获得充分地锻炼与成长。

与此同时,科学传播人员同样也需要在科技翻译能力,表达能力和资源组织能力上对自身提出更高的要求。

一方面,科学传播团队需要在品牌科技定位和行业技术趋势上有着足够深厚的积累与认知,这是科研人员在科学术语翻译的原创和发挥的基础。

“熟读唐诗三百首,不会吟诗也会吟”。在知识储备的建设中,各类传播案例的分析、传播技巧、传播思路的收集、整理、分析会让科学传播团队的翻译能力得到迅速地提升,同时也能建立品牌对科技语言体系的选择和判断的标准。

另一方面,对外的交流同样重要。

当下的科学传播,不再是单向的技术输出,而是传播者与消费者的互动与共创,科学传播团队,需要足够关注各个社交媒体平台上真实用户与消费者关注的技术点位与语言体系。从消费者关心的点位出发,选择有感知、有启发、有兴趣的语言体系,是真正拉近科技与用户距离的有效手段。

例如,上美股份科学传统团队会在科学传播之前,充分了解KOL博主们的翻译思路,从而打造更具有市场穿透力的科技语言体系。在实际传播中不会过度强调成分的功效,反而会从生物利用率、国货原创成分等更有具吸引力的角度做出科技内容翻译和共创,以此获得更好的传播效果。

同时,许多业内也有许多善于在C端科普的KOP(专业意见领袖),许多品牌会与KOP充分合作,在产品手册,内容输出上实现有效的共创。在与外部资源的合作中,有效锻炼内部科学传播人员的翻译能力、表达能力。

有趣的是,品牌科学传播人员有时还会将一些“伪科普”、“黑科普”转化为自己的科技翻译养分。在一些具有传播力的伪科普中,企业可以找出一些用户关注的技术点位与语言模型,反向促进自身科学传播能力的进步。

然而,科学传播远不止于科技的有效翻译,还需要科学传播人员具备一定科技内容的图片、视频、音频以及各种表现形式的转化能力和创作能力。

例如近期大火的“深圳卫健委”官方抖音,已经将科普内部转播成足够吸睛的原创视频短剧,在足够专业的短剧中植入医疗科普内容,将科普内容娱乐化,迅速吸引了各方的关注,同时拉近了用户与深圳卫健委官方机构的距离感。

《FBeauty未来迹》也发现,随着技术迭代媒体生态,科学传播内容的生产中也存在“一图胜百文,百图不如一动(画)”的传播效率差异——相较于图文,视频能够极大地提升传播效率。尽管目前业内,科研方向的图片、视频的制作依旧很难精准、正确地还原科研或者功效机制的原貌,但更丰富的内容形式,确实能有效激起受众理解科学内容的欲望。

随着市场的进一步深卷,美妆企业科学传播能力正在不断精进,未来美妆科学传播依旧会有更多值得期待的变化与迭代出现,在这个过程中,科学传播也不再是基础的技术翻译,而是围绕品牌定位,让科技语言体系变得更加生动与符号化。

本文为转载内容,授权事宜请联系原著作权人。

评论

暂无评论哦,快来评价一下吧!

下载界面新闻

微信公众号

微博

科学传播只是将科技翻译成大白话吗?远远不够

从试验台走向舞台。

图片来源:界面图库

文|未来迹FutureBeauty 陈龙

编辑|吴思

在这个消费者心智日趋理性、功效日益盛行的市场里,科学传播成为打通消费者与品牌信任之间的一座关键桥梁。

消费者迫切想要了解功效的科学依据、成分的作用机制,但限于专业知识水平,想要在第一时间get到产品的科技价值其实并非易事。此时,品牌就需要主动承担起“翻译官”的角色,将有效信息充分传递消费者。

科技翻译能力,就此成为化妆品企业最重要的市场能力之一。但今时今日,将晦涩难懂的科技术语翻译成大白话已经远远不够了,品牌企业需要构建起一套完整的科学传播语言体系。

科技内容翻译并不简单

美妆科技语言的翻译(注:以下“翻译”均指科技语言向用户语言的转化)涉及到产品与技术的方方面面,但一切都要从最基础的 “说人话”开始。

不难发现,大多数科技语言的基础翻译,最核心的目的是用消费者能够听懂的语言,降低理解门槛,讲出消费者一眼能够吃透的“科技狠活”。

在翻译时,要抱着大多数受众是科技“零基础”的心态,尽可能让受众充分理解科技,而不是出于标榜专业的目的去大量运用专业术语。在技巧层面,基础的科技翻译很大程度上通过联想的方式,将产品科技和原料与受众认知中已有的事物进行关联,以帮助受众迅速理解。

用受众的语言体系,讲出受众能够听懂的科技故事,是科学传播人员需要具备的基本素质。

除了联想之外,还需要通过类比、对比的手法对一些难以形成有效认知的参数和概念进行更具象的转化,除了帮助受众理解基本的概念之外,还要让受众对一些技术的前沿性、独特性或者技术开发的难度形成有效且足够精准的认知。

比如,早期佳洁士会在亮白牙膏中用“米色”、“珍珠色”形容未使用产品时牙齿的颜色。如果广告中用精准的明暗数值来衡量牙齿的颜色,并不能在受众心中形成对“白”的鲜明对比,反而是用“米色”、“珍珠色”具体且不够白的事物,能够更有效地让受众产生足够的画面感和强烈的对比,挖掘出消费者对“更白牙齿”的需求。

与此同时,技术人员在做科技翻译时,常常需要对技术翻译的准确性和易于理解性上作出取舍,但在实际操作中,用户无法理解就无法形成有效认知。因此,在翻译过程中,为了易于理解而牺牲一定的准确性的现象时有发生。

值得注意的是,在美妆科技、成分名称的翻译和命名方面,科学传播人员需要倾注更多的精力。因为所有科学传播的内容传播下来,用户可能只会对个别关键的概念和技术形成有效记忆,同时,在未来的传播中,这些名称本身会成为品牌的重要传播符号。

在这些成分、技术名称翻译的过程中,《FBeauty未来迹》总结出一些规律:

1.大多数企业不会使用通用化学名称,这一方面能够帮助普通消费者降低对一些拗口化学名称的本能排斥,赢得足够的亲近感;此外甚至还能彰显企业对一些成分的“所有权”和“独占权”。

2.通常这些成分会采取音译的方法,将英文名称翻译成分发音相似的中文,大多数成分会使用3-4个字的汉语(多为3个字),为成分创造记忆点。

3.在文字的选择上,企业会采取词义扩充的方式,赋予这个词汇更多的意义,辅助理解与认知。

例如麦色滤作为一款防晒剂,中文名会给到消费一种过滤掉晒黑带来的“小麦肤色”的感觉,中文命名用过超越英文原名的功能性关联。而“革糖素”比白莲花提取物的本名和英文原名,拥有更清晰的成分功效指向,能够让消费者更快地接受这款成分。

资生堂在新肌酮成分的翻译中,采用“新肌”来说明成分功效,并用“新肌”隐喻再生医学,暗示成分作用于表皮干细胞的家园——基底膜。

作为全世界首个基于人类酪氨酸酶筛选的抑制剂,630相比市面上已使用的美白成分377、曲酸和熊果苷,其抑制黑色素的效率分别是后三者的119倍、445倍和3636倍。以数字命名的方式,更能凸现630是一款性能参数拉满的强功效成分。

4.紧跟行业趋势,用消费者能够充分接受的方式命名,也是当下成分命名的方向之一。行业里也涌现了玻色因、依克多因、喜默因 、珍白因等众多“因字辈”的成分名。

在这种集体行动下,似乎“因”已经成为归因和解决某种肌肤问题的类词,采用因字命名也成为国货企业在技术翻译和命名领域的有效探索。

总而言之,通过音、形、意的有机组合,这样的成分技术命名能够将用户带入中文的文化体系中,让用户对成分的功效、用途和科技含量展开充分的联想和记忆,达成品牌传播效果。

科技翻译,从信、达、雅逐层递进

和语言的翻译一样,科技的翻译同样讲究“信”“达”“雅”,围绕品牌和科技的定位,在翻译手法和科学传播上实现打法的进阶。

因此,科技翻译需要围绕品牌定位和技术定位展开,因为科技翻译的语言体系并不能一味地直白化、简单化,在充分地做到“信”(忠实原意)的前提下,做到“达”(平滑流畅),并朝着“雅”(文采谓雅)的方向循序渐进。

首先,在美妆科技翻译时,科学传播人员会更倾向于选择一些相对女性化、柔性、美好或者专业的事物,与品牌的科技形成关联,以此优化科技翻译的语言体系。

例如,同样是吸收太阳能量,向日葵会比光伏板更适合用于美妆的科技翻译,而“3D立体式抗衰”会比“多路径协同抗衰”显得更具有画面感和科技感。在翻译语言和词汇体系的选择上占据优势,是品牌科技语言体系服务品牌定位、科技定位的必要选择。

同时,美妆科技的翻译,在具体应用场景上,会有口语化和书面翻译的明显区隔。在产品手册、购买详情页、官方物料等正式平台上,需要采用一些相对专业、科学的表达方式,但在KOL的市场传播上,可以对尺度适当放开,让KOL作出相对个性化,但不能过于夸张、失真的表达。

与此同时,在清晰的品牌和科技定位之下,精准定位科学传播的需求,科学传播人员会选择对科技语言体系作出更加清晰选择,并保持相对克制。

例如过去宝洁在“烟酰胺”的翻译上,似乎有意与消费者保持适当的距离,通过切断烟酰胺与维生素B族的方式,让受众跳脱出维生素的范畴去理解烟酰胺这款黑科技成分。通过这种“距离感”,来彰显品牌专业、科学的形象。

可以理解的是,当时科学传播环境相对宽松,品牌有足够长的市场周期做好烟酰胺相关的科学传播,树立形象,因此品牌会选择在科技的翻译上,保持一定的距离感。

但在当下各家科学传播声量巨大,信息拥挤的大环境中,精准、快速、稳固地占领消费者认知成为第一需求,大多数品牌在科技翻译的过程中会选择无限拉近距离的策略,甚至牺牲部分品牌调性。不过,《FBeauty未来迹》也注意到许多高端品牌,仍会采取绝对科学、相对亲近的方式,避免用过于白话的表达转述科技,以此保护品牌的高端调性和科学形象。

值得注意的是,科技翻译手法的选择,也是品牌创造差异化优势的重要手段之一,当下许多品牌在技术思路和技术体系上难免会出现一些雷同的地方,品牌不仅需要通过科技翻译作出有效区隔,还能够通过科技翻译能力的高下,让同质化的产品,在消费者的比较中胜出。

但归根结底,品牌在做科学传播和科技翻译的过程中,依旧需要保持充分的克制,不要过于直白露骨的同时,在单次传播中只设计1-2个记忆点,不求用户能够全面、充分地理解品牌技术,但求用户能够吃透少数几个关键的技术信息。

总体上来看,企业科学传播仍会朝着“定位清晰、通俗易懂、全面真实、克制聚焦、性感有趣”的方向继续迭代。

构建团队科技翻译能力

科学传播手法探索的背后,需要品牌不断培养科学传播团队的翻译能力。

不少企业在设置科学传播岗位的时候,通常会觉得很难找到合适的成熟人选。可事实上,大多数企业内部完全具备科技翻译能力的大环境。

例如宝洁集团多年开展宝洁之家活动,会让后台的科学家站到台前,用“做实验”和解读的方式,有意识地锻炼科学家的表达能力,收集各界对科学传播的的理解和需求点,在锻炼人才的同时,打磨、简化企业的科学传播语言体系。

同时,宝洁内部的换岗机制,让人才在科学传播岗位与科研岗位甚至是销售岗位之间流动,人才能够充分了解科学传播各个环节的机制,让科学传播人员和相关技能获得充分地锻炼与成长。

与此同时,科学传播人员同样也需要在科技翻译能力,表达能力和资源组织能力上对自身提出更高的要求。

一方面,科学传播团队需要在品牌科技定位和行业技术趋势上有着足够深厚的积累与认知,这是科研人员在科学术语翻译的原创和发挥的基础。

“熟读唐诗三百首,不会吟诗也会吟”。在知识储备的建设中,各类传播案例的分析、传播技巧、传播思路的收集、整理、分析会让科学传播团队的翻译能力得到迅速地提升,同时也能建立品牌对科技语言体系的选择和判断的标准。

另一方面,对外的交流同样重要。

当下的科学传播,不再是单向的技术输出,而是传播者与消费者的互动与共创,科学传播团队,需要足够关注各个社交媒体平台上真实用户与消费者关注的技术点位与语言体系。从消费者关心的点位出发,选择有感知、有启发、有兴趣的语言体系,是真正拉近科技与用户距离的有效手段。

例如,上美股份科学传统团队会在科学传播之前,充分了解KOL博主们的翻译思路,从而打造更具有市场穿透力的科技语言体系。在实际传播中不会过度强调成分的功效,反而会从生物利用率、国货原创成分等更有具吸引力的角度做出科技内容翻译和共创,以此获得更好的传播效果。

同时,许多业内也有许多善于在C端科普的KOP(专业意见领袖),许多品牌会与KOP充分合作,在产品手册,内容输出上实现有效的共创。在与外部资源的合作中,有效锻炼内部科学传播人员的翻译能力、表达能力。

有趣的是,品牌科学传播人员有时还会将一些“伪科普”、“黑科普”转化为自己的科技翻译养分。在一些具有传播力的伪科普中,企业可以找出一些用户关注的技术点位与语言模型,反向促进自身科学传播能力的进步。

然而,科学传播远不止于科技的有效翻译,还需要科学传播人员具备一定科技内容的图片、视频、音频以及各种表现形式的转化能力和创作能力。

例如近期大火的“深圳卫健委”官方抖音,已经将科普内部转播成足够吸睛的原创视频短剧,在足够专业的短剧中植入医疗科普内容,将科普内容娱乐化,迅速吸引了各方的关注,同时拉近了用户与深圳卫健委官方机构的距离感。

《FBeauty未来迹》也发现,随着技术迭代媒体生态,科学传播内容的生产中也存在“一图胜百文,百图不如一动(画)”的传播效率差异——相较于图文,视频能够极大地提升传播效率。尽管目前业内,科研方向的图片、视频的制作依旧很难精准、正确地还原科研或者功效机制的原貌,但更丰富的内容形式,确实能有效激起受众理解科学内容的欲望。

随着市场的进一步深卷,美妆企业科学传播能力正在不断精进,未来美妆科学传播依旧会有更多值得期待的变化与迭代出现,在这个过程中,科学传播也不再是基础的技术翻译,而是围绕品牌定位,让科技语言体系变得更加生动与符号化。

本文为转载内容,授权事宜请联系原著作权人。