正在阅读:

海尔系“蛇吞象”夭折之谜?

扫一扫下载界面新闻APP

海尔系“蛇吞象”夭折之谜?

“同门合并”为何还遭遇“闪电告吹”?

图片来源:界面图库

文 | 野马财经 姚悦

编辑 |  高远山

“海尔系”一场“蛇吞象”夭折!

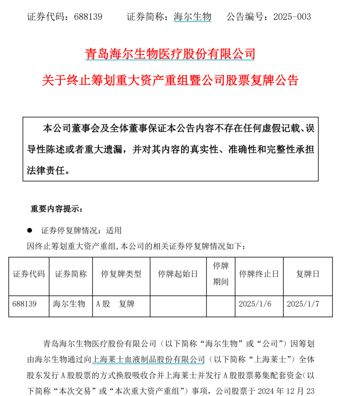
1月6日晚,海尔生物(688139.SH)公告,终止筹划吸收合并上海莱士(002252.SZ)的重大资产重组事项,原因是“本次交易结构较为复杂,尚未能形成相关各方认可的具体方案”。

图源:海尔生物公告

2024年12月22日,海尔生物和上海莱士双双发布公告称,海尔生物要吸收合并上海莱士,并同步停牌。二者体量悬殊——彼时海尔生物市值100多亿元,而要吸收合并的上海莱士市值近500亿元。就在外界认为又一场“蛇吞象”即将上演,但短短15天这场吸收合并就宣布夭折。

有海尔生物方面人士对投资者表示,此次吸收合并终止并不影响双方业务协同。

但受此消息影响,1月7日海尔生物、上海莱士开盘即跌,而两家公司6日均发布关于公司董事长提议公司回购股份的公告,海尔生物回购股份的资金总额为1亿元到2亿元,上海莱士回购股份的资金总额为2.5亿元到5亿元元。

截至1月13日收盘,海尔生物报31.31元/股,上涨0.84%,总市值100亿元;上海莱士报6.62元/股,下跌0.6%,总市值439亿元。

值得一提的是,这两家公司,都是海尔集团大健康产业旗下的上市公司,“同门合并”为何还遭遇“闪电告吹”?

海尔生物为何终止吸收合并上海莱士?

2024年6月,海尔集团通过旗下海盈康(青岛)医疗科技有限公司(下称:海盈康),以125亿元收购总部位于西班牙的全球血浆制品龙头企业基立福持有的上海莱士20%股份。

同时,基立福将其持有6.58%股份对应的表决权委托给海尔集团,根据协议,委托期限为基立福收到全部购买价款后的十年。2024年6月18日,双方完成了相关股份的过户登记手续。

海尔集团由此成为上海莱士第一大股东和实控人,共持有26.58%股份所对应的表决权。而基立福还持有上海莱士6.58%的股份。

海尔集团入主上海莱士半年后,海尔生物就宣布通过向上海莱士全体股东发行A股股票的方式换股吸收合并上海莱士。

海尔生物所属海尔旗下大健康板块,以医疗低温存储设备起家,逐步扩展血液分离设备、检测设备和采浆耗材业务;上海莱士则是生产血液制品的龙头企业,手握稀缺的血制品牌照,产品覆盖白蛋白、免疫球蛋白及凝血因子三大类,有着“血王”之称。

在多条业务线上,上海莱士都与海尔生物为上下游关系。海尔生物表示,双方合并是一次产业链上下游的整合并购。

对于为什么是体量更小的海尔生物“鲸吞”上海莱士,香颂资本董事沈萌表示,相近的业务平台独立经营会影响资源效率,而且一个是绝对控股、一个是相对控股,通过收购也可以增强在相对控股企业中的控制力。

不过,“蛇吞象”并购往往在实际中操作复杂。中国城市发展研究院、农文旅产业振兴研究院常务副院长袁帅表示,具体操作中,海尔生物面临着诸多挑战,包括如何消化上海莱士这样一个庞然大物、实现两家公司业务的协同发展、以及解决可能存在的文化融合和管理整合等问题。且对于中小投资者而言,他们可能会面临股价波动、信息不对称等潜在风险。

据《财经》报道,有二级市场投资分析人士表示,“还没有走到审批环节,应该是内部没有达成一致,这么大的并购案终止,大概率不是细枝末节的问题,是核心问题,事前没准备充分。”

值得注意的是,在吸收合并计划公布之时,双方的交易对价与上海莱士的估值就颇受外界关注。

海盈康收购上海莱士的每股价格为9.41元,若按照上海莱士2023年12月29日发布控制权变更提示公告日收盘价7.92元/股计算,溢价率约18.81%。而截至1月13日收盘,上海莱士收盘价6.62元/股,比海盈康收购价低29.65%。

据“新浪财经上市公司研究院”分析,如果海尔生物按照市场价格重组上海莱士,则海盈康最高可能“亏损”几十亿元;如果海尔生物给出的交易对价过高,则又会与最近几年市场给上海莱士的定价严重不符。

可以明确的是,交易定价非常关键和敏感,关系着海尔集团各子公司、股东,上海莱士原股东、管理层,还有潜在债权人、中小投资者多方的利益。

“海尔系”加速医疗布局

家电产业发家的海尔集团,近年来又多了一个标签——大健康,而这场吸收合并也反映了“海尔系”正在加速医疗布局。

早在2016年12月,海尔集团就已经开始布局医疗,不过当时还是以实体医院或产业基地为载体;2019年,明显加大力度,当年7月收购上市公司星普医科,后将其更名为“盈康生命”(300143.SZ),主要业务有医院、医疗器械;3个月后,从海尔智家(600690.SH)剥离出来的海尔生物又独立IPO登陆科创板,这是一家以低温存储物联网设备为主的医疗器械公司。

2024年,海尔医疗收购上海莱士,已经是其控股的第三家上市公司。通过控制海尔生物、盈康生命和上海莱士3家A股上市公司,“海尔系”大健康资本版图也愈加清晰。

不过,尽管加大布局力度,但“海尔系”的医疗版图和家电版图仍相差甚远。2024年前3季度,海尔生物、盈康生命和上海莱士营业总收入合计不足百亿元,而海尔智家一家上市公司,营业总收入已超2000亿元。

同时,“海尔系”医疗版图内部产业协同也有待进一步提升。盈康生命主要是医院板块和医疗器械;而海尔生物主要是低温存储设备以及低温场景的解决方案。

对于收购上海莱士,海尔集团董事局副主席、执行副总裁谭丽霞表示,这“进一步完善了盈康一生的血液产业链布局,是我们深入医疗健康核心领域的关键进程。”

上海莱士主攻血制品,主要产品为人血白蛋白、静注人免疫球蛋白等,与海尔“冷链技术”优势有着密切的联系。

值得一提的是,血液制品是牌照生意,2001年起,我国不再批准新的血液制品生产企业。上海莱士的牌照具有稀缺性。同时,按照相关规定,血制品企业要想增加采浆站,只能新设或收购采浆站。

截至2024年上半年末,上海莱士合计共有44家采浆站,主要集中在安徽、广西和内蒙古,分别各有11家、7家和5家。

此外,上海莱士的前第一大股东基立福也是全球血液制品巨头。虽然基立福将上海莱士的股权转让给海尔方面,不过双方还签订了独家代理协议,确保上海莱士未来10年依旧拥有独家代理基立福白蛋白业务的权利。

医疗板块3家上市公司在手,如今海尔生物吸收合并上海莱士终止。接下来,“海尔系”要如何实现医疗版图的生态闭环和资本运营?

“海尔系”接盘“科瑞系”

上海莱士不仅在产业界有“血王”之称,在资本界也一度颇受关注。

1988年,美籍越南人黄凯与上海血液中心下属的上海市血液中心血制品输血器材经营公司(后更名为上海血液生物医药有限责任公司)合作,共同成立上海莱士。1992年,上海莱士正式投产。

几年后,由于国家禁止进口血浆等血液制品,国内血制品企业数量激增,但与此同时血制品安全事故开始频发,国家出手整顿后,行业又进入兼并、收购、重组趋势。

彼时,“资本大佬”郑跃文已经依托科瑞集团在资本市场风生水起,其于2000年瞄准血制品赛道,2003年斥资1.3亿元,通过旗下控股子公司科瑞天诚,拿下上海血液生物医药有限责任公司持有的上海莱士50%的股份。

在郑跃文的运作下,2008年上海莱士成功登陆资本市场。

上市之初,上海莱士的控股股东为其创始人黄凯控制的莱士中国,以及郑跃文旗下企业科瑞天诚,两家企业分别持有上海莱士37.5%的股份,是A股罕见的两大控股股东共同控制的上市公司。

上市后,上海莱士先是在激进的并购中,迅速提升规模和市值。2012年12月,上海莱士的市值为67亿元,仅仅2年后的2015年便到达1200亿元。

不仅如此,上海莱士还痴迷上“炒股”。虽然上海莱士一度也在股市上赚了钱,但2018年,因重仓的万丰奥威和兴源环境大跌,炒股出现近20亿元的亏损,导致业绩巨亏超过15亿元,系2008年上市以来首亏。

尽管郑跃文尝试采取措施,但最终于事无补。2018年下半年,科瑞天诚和莱士中国的质押融资出现到期不能按期偿还或跌破平仓线的现象,部分债权人采取了司法冻结、向法院申请强制执行方式处置质押股份等措施,科瑞天诚、莱士中国所持有的上海莱士股份出现被动减持。

随后,基立福被动成了第一大股东,但因业绩疲软,其也没有心思好好经营“血王”,最终不得不变卖上海莱士用于回血。

袁帅表示,随着被海尔的产业资本吸纳,上海莱士走上了产业发展正途。这也反映了产业资本在当前市场环境下的机遇和优势。产业资本通过提供资金支持、促进产业整合和优化资源配置等方式,有助于推动实体经济的发展和产业升级。与金融资本相比,产业资本更注重长期价值创造和实体经济的发展,具有更稳定的回报和更低的风险。

你认为这场“同门”之间的吸收合并为何会夭折?欢迎留言评论。

本文为转载内容,授权事宜请联系原著作权人。

上海莱士

2.3k
  • 上海莱士(002252.SZ):公司副董事长兼总经理徐俊等多名高管拟合计增持600万元公司股份
  • 上海莱士:已回购6832.2万股,使用资金总额4.7亿元

评论

暂无评论哦,快来评价一下吧!

下载界面新闻

微信公众号

微博

海尔系“蛇吞象”夭折之谜?

“同门合并”为何还遭遇“闪电告吹”?

图片来源:界面图库

文 | 野马财经 姚悦

编辑 |  高远山

“海尔系”一场“蛇吞象”夭折!

1月6日晚,海尔生物(688139.SH)公告,终止筹划吸收合并上海莱士(002252.SZ)的重大资产重组事项,原因是“本次交易结构较为复杂,尚未能形成相关各方认可的具体方案”。

图源:海尔生物公告

2024年12月22日,海尔生物和上海莱士双双发布公告称,海尔生物要吸收合并上海莱士,并同步停牌。二者体量悬殊——彼时海尔生物市值100多亿元,而要吸收合并的上海莱士市值近500亿元。就在外界认为又一场“蛇吞象”即将上演,但短短15天这场吸收合并就宣布夭折。

有海尔生物方面人士对投资者表示,此次吸收合并终止并不影响双方业务协同。

但受此消息影响,1月7日海尔生物、上海莱士开盘即跌,而两家公司6日均发布关于公司董事长提议公司回购股份的公告,海尔生物回购股份的资金总额为1亿元到2亿元,上海莱士回购股份的资金总额为2.5亿元到5亿元元。

截至1月13日收盘,海尔生物报31.31元/股,上涨0.84%,总市值100亿元;上海莱士报6.62元/股,下跌0.6%,总市值439亿元。

值得一提的是,这两家公司,都是海尔集团大健康产业旗下的上市公司,“同门合并”为何还遭遇“闪电告吹”?

海尔生物为何终止吸收合并上海莱士?

2024年6月,海尔集团通过旗下海盈康(青岛)医疗科技有限公司(下称:海盈康),以125亿元收购总部位于西班牙的全球血浆制品龙头企业基立福持有的上海莱士20%股份。

同时,基立福将其持有6.58%股份对应的表决权委托给海尔集团,根据协议,委托期限为基立福收到全部购买价款后的十年。2024年6月18日,双方完成了相关股份的过户登记手续。

海尔集团由此成为上海莱士第一大股东和实控人,共持有26.58%股份所对应的表决权。而基立福还持有上海莱士6.58%的股份。

海尔集团入主上海莱士半年后,海尔生物就宣布通过向上海莱士全体股东发行A股股票的方式换股吸收合并上海莱士。

海尔生物所属海尔旗下大健康板块,以医疗低温存储设备起家,逐步扩展血液分离设备、检测设备和采浆耗材业务;上海莱士则是生产血液制品的龙头企业,手握稀缺的血制品牌照,产品覆盖白蛋白、免疫球蛋白及凝血因子三大类,有着“血王”之称。

在多条业务线上,上海莱士都与海尔生物为上下游关系。海尔生物表示,双方合并是一次产业链上下游的整合并购。

对于为什么是体量更小的海尔生物“鲸吞”上海莱士,香颂资本董事沈萌表示,相近的业务平台独立经营会影响资源效率,而且一个是绝对控股、一个是相对控股,通过收购也可以增强在相对控股企业中的控制力。

不过,“蛇吞象”并购往往在实际中操作复杂。中国城市发展研究院、农文旅产业振兴研究院常务副院长袁帅表示,具体操作中,海尔生物面临着诸多挑战,包括如何消化上海莱士这样一个庞然大物、实现两家公司业务的协同发展、以及解决可能存在的文化融合和管理整合等问题。且对于中小投资者而言,他们可能会面临股价波动、信息不对称等潜在风险。

据《财经》报道,有二级市场投资分析人士表示,“还没有走到审批环节,应该是内部没有达成一致,这么大的并购案终止,大概率不是细枝末节的问题,是核心问题,事前没准备充分。”

值得注意的是,在吸收合并计划公布之时,双方的交易对价与上海莱士的估值就颇受外界关注。

海盈康收购上海莱士的每股价格为9.41元,若按照上海莱士2023年12月29日发布控制权变更提示公告日收盘价7.92元/股计算,溢价率约18.81%。而截至1月13日收盘,上海莱士收盘价6.62元/股,比海盈康收购价低29.65%。

据“新浪财经上市公司研究院”分析,如果海尔生物按照市场价格重组上海莱士,则海盈康最高可能“亏损”几十亿元;如果海尔生物给出的交易对价过高,则又会与最近几年市场给上海莱士的定价严重不符。

可以明确的是,交易定价非常关键和敏感,关系着海尔集团各子公司、股东,上海莱士原股东、管理层,还有潜在债权人、中小投资者多方的利益。

“海尔系”加速医疗布局

家电产业发家的海尔集团,近年来又多了一个标签——大健康,而这场吸收合并也反映了“海尔系”正在加速医疗布局。

早在2016年12月,海尔集团就已经开始布局医疗,不过当时还是以实体医院或产业基地为载体;2019年,明显加大力度,当年7月收购上市公司星普医科,后将其更名为“盈康生命”(300143.SZ),主要业务有医院、医疗器械;3个月后,从海尔智家(600690.SH)剥离出来的海尔生物又独立IPO登陆科创板,这是一家以低温存储物联网设备为主的医疗器械公司。

2024年,海尔医疗收购上海莱士,已经是其控股的第三家上市公司。通过控制海尔生物、盈康生命和上海莱士3家A股上市公司,“海尔系”大健康资本版图也愈加清晰。

不过,尽管加大布局力度,但“海尔系”的医疗版图和家电版图仍相差甚远。2024年前3季度,海尔生物、盈康生命和上海莱士营业总收入合计不足百亿元,而海尔智家一家上市公司,营业总收入已超2000亿元。

同时,“海尔系”医疗版图内部产业协同也有待进一步提升。盈康生命主要是医院板块和医疗器械;而海尔生物主要是低温存储设备以及低温场景的解决方案。

对于收购上海莱士,海尔集团董事局副主席、执行副总裁谭丽霞表示,这“进一步完善了盈康一生的血液产业链布局,是我们深入医疗健康核心领域的关键进程。”

上海莱士主攻血制品,主要产品为人血白蛋白、静注人免疫球蛋白等,与海尔“冷链技术”优势有着密切的联系。

值得一提的是,血液制品是牌照生意,2001年起,我国不再批准新的血液制品生产企业。上海莱士的牌照具有稀缺性。同时,按照相关规定,血制品企业要想增加采浆站,只能新设或收购采浆站。

截至2024年上半年末,上海莱士合计共有44家采浆站,主要集中在安徽、广西和内蒙古,分别各有11家、7家和5家。

此外,上海莱士的前第一大股东基立福也是全球血液制品巨头。虽然基立福将上海莱士的股权转让给海尔方面,不过双方还签订了独家代理协议,确保上海莱士未来10年依旧拥有独家代理基立福白蛋白业务的权利。

医疗板块3家上市公司在手,如今海尔生物吸收合并上海莱士终止。接下来,“海尔系”要如何实现医疗版图的生态闭环和资本运营?

“海尔系”接盘“科瑞系”

上海莱士不仅在产业界有“血王”之称,在资本界也一度颇受关注。

1988年,美籍越南人黄凯与上海血液中心下属的上海市血液中心血制品输血器材经营公司(后更名为上海血液生物医药有限责任公司)合作,共同成立上海莱士。1992年,上海莱士正式投产。

几年后,由于国家禁止进口血浆等血液制品,国内血制品企业数量激增,但与此同时血制品安全事故开始频发,国家出手整顿后,行业又进入兼并、收购、重组趋势。

彼时,“资本大佬”郑跃文已经依托科瑞集团在资本市场风生水起,其于2000年瞄准血制品赛道,2003年斥资1.3亿元,通过旗下控股子公司科瑞天诚,拿下上海血液生物医药有限责任公司持有的上海莱士50%的股份。

在郑跃文的运作下,2008年上海莱士成功登陆资本市场。

上市之初,上海莱士的控股股东为其创始人黄凯控制的莱士中国,以及郑跃文旗下企业科瑞天诚,两家企业分别持有上海莱士37.5%的股份,是A股罕见的两大控股股东共同控制的上市公司。

上市后,上海莱士先是在激进的并购中,迅速提升规模和市值。2012年12月,上海莱士的市值为67亿元,仅仅2年后的2015年便到达1200亿元。

不仅如此,上海莱士还痴迷上“炒股”。虽然上海莱士一度也在股市上赚了钱,但2018年,因重仓的万丰奥威和兴源环境大跌,炒股出现近20亿元的亏损,导致业绩巨亏超过15亿元,系2008年上市以来首亏。

尽管郑跃文尝试采取措施,但最终于事无补。2018年下半年,科瑞天诚和莱士中国的质押融资出现到期不能按期偿还或跌破平仓线的现象,部分债权人采取了司法冻结、向法院申请强制执行方式处置质押股份等措施,科瑞天诚、莱士中国所持有的上海莱士股份出现被动减持。

随后,基立福被动成了第一大股东,但因业绩疲软,其也没有心思好好经营“血王”,最终不得不变卖上海莱士用于回血。

袁帅表示,随着被海尔的产业资本吸纳,上海莱士走上了产业发展正途。这也反映了产业资本在当前市场环境下的机遇和优势。产业资本通过提供资金支持、促进产业整合和优化资源配置等方式,有助于推动实体经济的发展和产业升级。与金融资本相比,产业资本更注重长期价值创造和实体经济的发展,具有更稳定的回报和更低的风险。

你认为这场“同门”之间的吸收合并为何会夭折?欢迎留言评论。

本文为转载内容,授权事宜请联系原著作权人。