正在阅读:

回购分红热度不减,白酒股为何“波澜不惊”?

扫一扫下载界面新闻APP

回购分红热度不减,白酒股为何“波澜不惊”?

对白酒企业来说,回购是应对弱周期的工具,但行业真正回暖仍需依赖消费端动能修复。

图片来源:界面图库

文 | 酒讯 子煜

编辑 | 方圆

春节后,股价走弱的白酒板块在今天迎来回升。2月13日白酒股盘初拉升,水井坊涨超5%,金种子酒、皇台酒业涨逾4%,酒鬼酒、岩石股份、皇台酒业、舍得酒业、老白干酒跟涨。

春节后,酒企们陆续公布回购进展。1月份,贵州茅台累计已回购金额约10亿元,大手笔回购引发热议。此外,水井坊、金徽酒也披露了回购进展。

一面是去社会库存、控量保价,一面是大手笔回购、高额分红,酒企们奔波于市场和投资者信心的重建,千方百计重塑自我价值,而这些动作能提振市场吗?

01 回购热度不减

步入2025年,不少白酒股带来了回购进展。

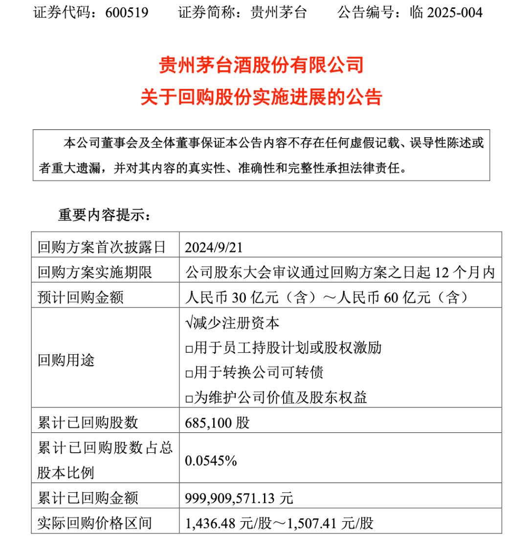
2月6日,贵州茅台发布公告,1月已累计耗资近10亿元回购68.51万股公司股份。公告显示,贵州茅台于2025年1月通过集中竞价交易方式已累计回购股份68.51万股,占公司总股本的比例为0.0545%,购买的最高价为1507.41元/股、最低价为1436.48元/股,已支付的总金额999909571.13元(不含交易费用)。此次回购符合相关法律法规及公司披露的回购股份方案。

图片来源:贵州茅台公告截图

10亿元的大手笔令人咋舌,能拿出这么多回购金额的白酒上市公司屈指可数,但春节后,多家酒企披露回购进度条,以此提振市场信心。2月5日,水井坊发布公告,自2024年3月5日首次实施回购,截至2025年1月31日,公司已累计回购股份286万股,已支付总金额为1.25亿元。当天,舍得酒业也发布公告称,2024年10月29日首次披露回购方案,截至2025年1月31日,公司已累计回购76.66万股公司股份,累计回购金额为4973.35万元,占预计回购金额的比例为24.87%。

图片来源:水井坊公告截图

2月7日金徽酒发布公告称,截至2025年1月31日,公司通过集中竞价交易方式累计回购股份约1043万股,已支付的总金额约为1.93亿元。

图片来源:金徽酒公告截图

从发布预案到实施回购,茅台做到了“言出必行”。回想2024年9月,茅台发布了上市以来首次回购计划。当时在公告中称,拟以自有资金实施股份回购计划,回购金额不低于30亿元且不超过60亿元,回购价格不超过1795.78元/股,回购股份将用于注销并减少公司注册资本。

去年以来,多家酒企加入“回购”行列。11月,舍得酒业、古越龙山先后发布了获得回购股份融资支持的公告。9月,水井坊召开董事会拟将2021年回购且尚未使用的85.82万股公司股份直接注销。部分的注销意味着剩余股份的增值,这对于控股股东来说也是一大利好。2月,舍得发布公告,称将在未来6个月内以自有资金回购1亿元至2亿元公司股票,回购价格不超过131.00元/股(含)。

时间继续向前,2021年年底,华致酒行、口子窖、会稽山、舍得酒业等多家酒企也发布了回购计划。

不难看出,当白酒行业调整期遇上消费走弱、业绩不振,市场“情绪杀跌”对股价的冲击影响反反复复,白酒企业通过回购等方式向资本市场传递正面信号,在提升投资预期的同时,对股价形成一定支撑。

02 传递正面信号

回购进展接二连三,但股价的沉默显示出提振市场的艰难。

2月7日,贵州茅台发布公告后一日,股价报收1436元,增长1.64%;1月6日,贵州茅台发布《贵州茅台关于首次回购公司股份暨回购进展的公告》后一个交易日,股价报收1440元,降幅为2.37%;9月23日,茅台发布首次回购计划后一个交易日,股价报收1237.66元,微降0.19%。

微增、微降,真金白银的回购并未真正激起市场水花。这种情况同样发生在其他白酒上市公司上。回购消息传出后,舍得、水井坊的股票都实现了短期的反弹,但最终都没能扛住大环境的影响,任由市场调整。

有证券从业人士表示,从价值投资角度,回购是企业对自身价值的强烈认可。当市场对公司价值存在低估时,回购能减少在外流通股份数量,提升每股收益和股东权益回报率,向市场传递积极信号,对冲市场悲观情绪。

但白酒面临的行业困境也是非常明显的。经济增速放缓、消费市场低迷,白酒行业整体进入深度调整期。同时,高端白酒需求收缩,茅台价格波动,经销商库存压力增大,业绩增长面临挑战。

酒讯注意到,目前环境下,多数投资者态度谨慎。“对比大盘和白酒,大盘往上,白酒往下。大盘大涨,白酒小涨,大盘小跌,白酒大跌。”“市场情绪太差了,这点资金要撬动情绪,不太容易。”

市场下跌已久,白酒更是跌了将近四年,信心的恢复和建立并不容易,提振市场需要一步步来。

近年来,除了陆续发布回购计划,不少酒企还通过高分红吸引投资者的注意力,为市场注入信心。

据不完全统计,2025年1月,五粮液、山西汾酒、泸州老窖、古井贡酒相继宣布春节前实施中期分红。其中五粮液分红金额近100亿元,泸州老窖、山西汾酒分红金额分别达到20亿元、30亿元。2024年12月30日,洋河披露中期分红方案,分红金额达35.1亿元。12月13日,贵州茅台发布300亿元中期分红方案。按此计算,五家白酒巨头企业中期分红合计将超过485亿元。

针对白酒企业分红现象,东吴证券研报分析认为,在白酒行业增长放缓、地方财政承压、国企多维考核背景下,稳健高质量发展、重视股东回报是企业的核心考量,市值维护也在边际加强。

广科咨询首席策略师沈萌表示,头部酒企毛利率高、资本支出少,现金净流入和储备都很大,可分红的能力强,现在股价承压,进行大额分红,既不影响日常运营需要,还可以刺激投资者情绪,推动股价回升。

03 信心从何而来

在市场情绪低落的情况下,酒企回购短期提振效果尚不明显,中长期基本面逻辑更是难改——回购无法解决需求疲软核心矛盾,若业绩持续承压,估值修复空间有限。

白酒上市公司估值下跌的势头持续了近4年。2021年,贵州茅台、五粮液的最高估值达到70倍左右,这一超高估值在近4年的调整后回落至合理水平。如今,茅台估值从此前的70倍调整至22倍,基本上回归到过去20多年来的合理估值中枢水平。

截至2月13日,贵州茅台市盈率为22.69倍,处于历史估值分位值不到30%的水平,已经步入估值低位区域。此外,受高分红影响,头部白酒股的股息率显著提升,包括五粮液、泸州老窖等头部白酒股的股息率已经提升至5%以上,茅台股息率也接近4%。

图片来源:东方财富网截图

业内人士提到,虽然目前白酒估值偏低,股息率增长,但对于投资者来说,还是要看白酒未来营收与盈利是否保持增长,以及分红的稳定性还需要验证。

沈萌提到,企业回购主要是有助于正向激励投资者的情绪,实际上因为回购规模有限,在财务上并不会有太大影响。此外,近年白酒消费需求有所下滑,竞争相对更加激烈。

据中酒协的预测,白酒2025年态势优于2024年。究其原因,2024年不少产业面临深度调整的压力,从而影响到白酒行业的消费需求。相比起2024年,2025年有望成为主要产业复苏回暖的时间点,将会对白酒公司的业绩形成一定的支撑。

银河证券则指出,白酒行业在2024年明显收缩以及价格呈现下降趋势;预计2025年行业在政策刺激下需求逐步好转,销量温和修复。价格风险已大部分释放,接下来会趋于稳定。从资金配置和估值上来看,板块都处于底部位置。企业分红比例仍有提升空间。预计2025年行业延续集中分化趋势。

如今春节已经落幕,结合白酒销售来看,春节营销如火如荼、控量保价集体出动、新品新场景酝酿上市,一切市场端的操作都指向四个字——刺激消费。

毕竟,对白酒企业来说,回购是应对弱周期的工具,但行业真正回暖仍需依赖消费端动能修复。

本文为转载内容,授权事宜请联系原著作权人。

评论

暂无评论哦,快来评价一下吧!

下载界面新闻

微信公众号

微博

回购分红热度不减,白酒股为何“波澜不惊”?

对白酒企业来说,回购是应对弱周期的工具,但行业真正回暖仍需依赖消费端动能修复。

图片来源:界面图库

文 | 酒讯 子煜

编辑 | 方圆

春节后,股价走弱的白酒板块在今天迎来回升。2月13日白酒股盘初拉升,水井坊涨超5%,金种子酒、皇台酒业涨逾4%,酒鬼酒、岩石股份、皇台酒业、舍得酒业、老白干酒跟涨。

春节后,酒企们陆续公布回购进展。1月份,贵州茅台累计已回购金额约10亿元,大手笔回购引发热议。此外,水井坊、金徽酒也披露了回购进展。

一面是去社会库存、控量保价,一面是大手笔回购、高额分红,酒企们奔波于市场和投资者信心的重建,千方百计重塑自我价值,而这些动作能提振市场吗?

01 回购热度不减

步入2025年,不少白酒股带来了回购进展。

2月6日,贵州茅台发布公告,1月已累计耗资近10亿元回购68.51万股公司股份。公告显示,贵州茅台于2025年1月通过集中竞价交易方式已累计回购股份68.51万股,占公司总股本的比例为0.0545%,购买的最高价为1507.41元/股、最低价为1436.48元/股,已支付的总金额999909571.13元(不含交易费用)。此次回购符合相关法律法规及公司披露的回购股份方案。

图片来源:贵州茅台公告截图

10亿元的大手笔令人咋舌,能拿出这么多回购金额的白酒上市公司屈指可数,但春节后,多家酒企披露回购进度条,以此提振市场信心。2月5日,水井坊发布公告,自2024年3月5日首次实施回购,截至2025年1月31日,公司已累计回购股份286万股,已支付总金额为1.25亿元。当天,舍得酒业也发布公告称,2024年10月29日首次披露回购方案,截至2025年1月31日,公司已累计回购76.66万股公司股份,累计回购金额为4973.35万元,占预计回购金额的比例为24.87%。

图片来源:水井坊公告截图

2月7日金徽酒发布公告称,截至2025年1月31日,公司通过集中竞价交易方式累计回购股份约1043万股,已支付的总金额约为1.93亿元。

图片来源:金徽酒公告截图

从发布预案到实施回购,茅台做到了“言出必行”。回想2024年9月,茅台发布了上市以来首次回购计划。当时在公告中称,拟以自有资金实施股份回购计划,回购金额不低于30亿元且不超过60亿元,回购价格不超过1795.78元/股,回购股份将用于注销并减少公司注册资本。

去年以来,多家酒企加入“回购”行列。11月,舍得酒业、古越龙山先后发布了获得回购股份融资支持的公告。9月,水井坊召开董事会拟将2021年回购且尚未使用的85.82万股公司股份直接注销。部分的注销意味着剩余股份的增值,这对于控股股东来说也是一大利好。2月,舍得发布公告,称将在未来6个月内以自有资金回购1亿元至2亿元公司股票,回购价格不超过131.00元/股(含)。

时间继续向前,2021年年底,华致酒行、口子窖、会稽山、舍得酒业等多家酒企也发布了回购计划。

不难看出,当白酒行业调整期遇上消费走弱、业绩不振,市场“情绪杀跌”对股价的冲击影响反反复复,白酒企业通过回购等方式向资本市场传递正面信号,在提升投资预期的同时,对股价形成一定支撑。

02 传递正面信号

回购进展接二连三,但股价的沉默显示出提振市场的艰难。

2月7日,贵州茅台发布公告后一日,股价报收1436元,增长1.64%;1月6日,贵州茅台发布《贵州茅台关于首次回购公司股份暨回购进展的公告》后一个交易日,股价报收1440元,降幅为2.37%;9月23日,茅台发布首次回购计划后一个交易日,股价报收1237.66元,微降0.19%。

微增、微降,真金白银的回购并未真正激起市场水花。这种情况同样发生在其他白酒上市公司上。回购消息传出后,舍得、水井坊的股票都实现了短期的反弹,但最终都没能扛住大环境的影响,任由市场调整。

有证券从业人士表示,从价值投资角度,回购是企业对自身价值的强烈认可。当市场对公司价值存在低估时,回购能减少在外流通股份数量,提升每股收益和股东权益回报率,向市场传递积极信号,对冲市场悲观情绪。

但白酒面临的行业困境也是非常明显的。经济增速放缓、消费市场低迷,白酒行业整体进入深度调整期。同时,高端白酒需求收缩,茅台价格波动,经销商库存压力增大,业绩增长面临挑战。

酒讯注意到,目前环境下,多数投资者态度谨慎。“对比大盘和白酒,大盘往上,白酒往下。大盘大涨,白酒小涨,大盘小跌,白酒大跌。”“市场情绪太差了,这点资金要撬动情绪,不太容易。”

市场下跌已久,白酒更是跌了将近四年,信心的恢复和建立并不容易,提振市场需要一步步来。

近年来,除了陆续发布回购计划,不少酒企还通过高分红吸引投资者的注意力,为市场注入信心。

据不完全统计,2025年1月,五粮液、山西汾酒、泸州老窖、古井贡酒相继宣布春节前实施中期分红。其中五粮液分红金额近100亿元,泸州老窖、山西汾酒分红金额分别达到20亿元、30亿元。2024年12月30日,洋河披露中期分红方案,分红金额达35.1亿元。12月13日,贵州茅台发布300亿元中期分红方案。按此计算,五家白酒巨头企业中期分红合计将超过485亿元。

针对白酒企业分红现象,东吴证券研报分析认为,在白酒行业增长放缓、地方财政承压、国企多维考核背景下,稳健高质量发展、重视股东回报是企业的核心考量,市值维护也在边际加强。

广科咨询首席策略师沈萌表示,头部酒企毛利率高、资本支出少,现金净流入和储备都很大,可分红的能力强,现在股价承压,进行大额分红,既不影响日常运营需要,还可以刺激投资者情绪,推动股价回升。

03 信心从何而来

在市场情绪低落的情况下,酒企回购短期提振效果尚不明显,中长期基本面逻辑更是难改——回购无法解决需求疲软核心矛盾,若业绩持续承压,估值修复空间有限。

白酒上市公司估值下跌的势头持续了近4年。2021年,贵州茅台、五粮液的最高估值达到70倍左右,这一超高估值在近4年的调整后回落至合理水平。如今,茅台估值从此前的70倍调整至22倍,基本上回归到过去20多年来的合理估值中枢水平。

截至2月13日,贵州茅台市盈率为22.69倍,处于历史估值分位值不到30%的水平,已经步入估值低位区域。此外,受高分红影响,头部白酒股的股息率显著提升,包括五粮液、泸州老窖等头部白酒股的股息率已经提升至5%以上,茅台股息率也接近4%。

图片来源:东方财富网截图

业内人士提到,虽然目前白酒估值偏低,股息率增长,但对于投资者来说,还是要看白酒未来营收与盈利是否保持增长,以及分红的稳定性还需要验证。

沈萌提到,企业回购主要是有助于正向激励投资者的情绪,实际上因为回购规模有限,在财务上并不会有太大影响。此外,近年白酒消费需求有所下滑,竞争相对更加激烈。

据中酒协的预测,白酒2025年态势优于2024年。究其原因,2024年不少产业面临深度调整的压力,从而影响到白酒行业的消费需求。相比起2024年,2025年有望成为主要产业复苏回暖的时间点,将会对白酒公司的业绩形成一定的支撑。

银河证券则指出,白酒行业在2024年明显收缩以及价格呈现下降趋势;预计2025年行业在政策刺激下需求逐步好转,销量温和修复。价格风险已大部分释放,接下来会趋于稳定。从资金配置和估值上来看,板块都处于底部位置。企业分红比例仍有提升空间。预计2025年行业延续集中分化趋势。

如今春节已经落幕,结合白酒销售来看,春节营销如火如荼、控量保价集体出动、新品新场景酝酿上市,一切市场端的操作都指向四个字——刺激消费。

毕竟,对白酒企业来说,回购是应对弱周期的工具,但行业真正回暖仍需依赖消费端动能修复。

本文为转载内容,授权事宜请联系原著作权人。