正在阅读:

8元啤酒混战起,珠江啤酒能否入场全国赛?

扫一扫下载界面新闻APP

8元啤酒混战起,珠江啤酒能否入场全国赛?

啤酒高端化战火正盛,8元价格带成为兵家必争之地。

文 | 酒讯 半颗

编辑 | 方圆

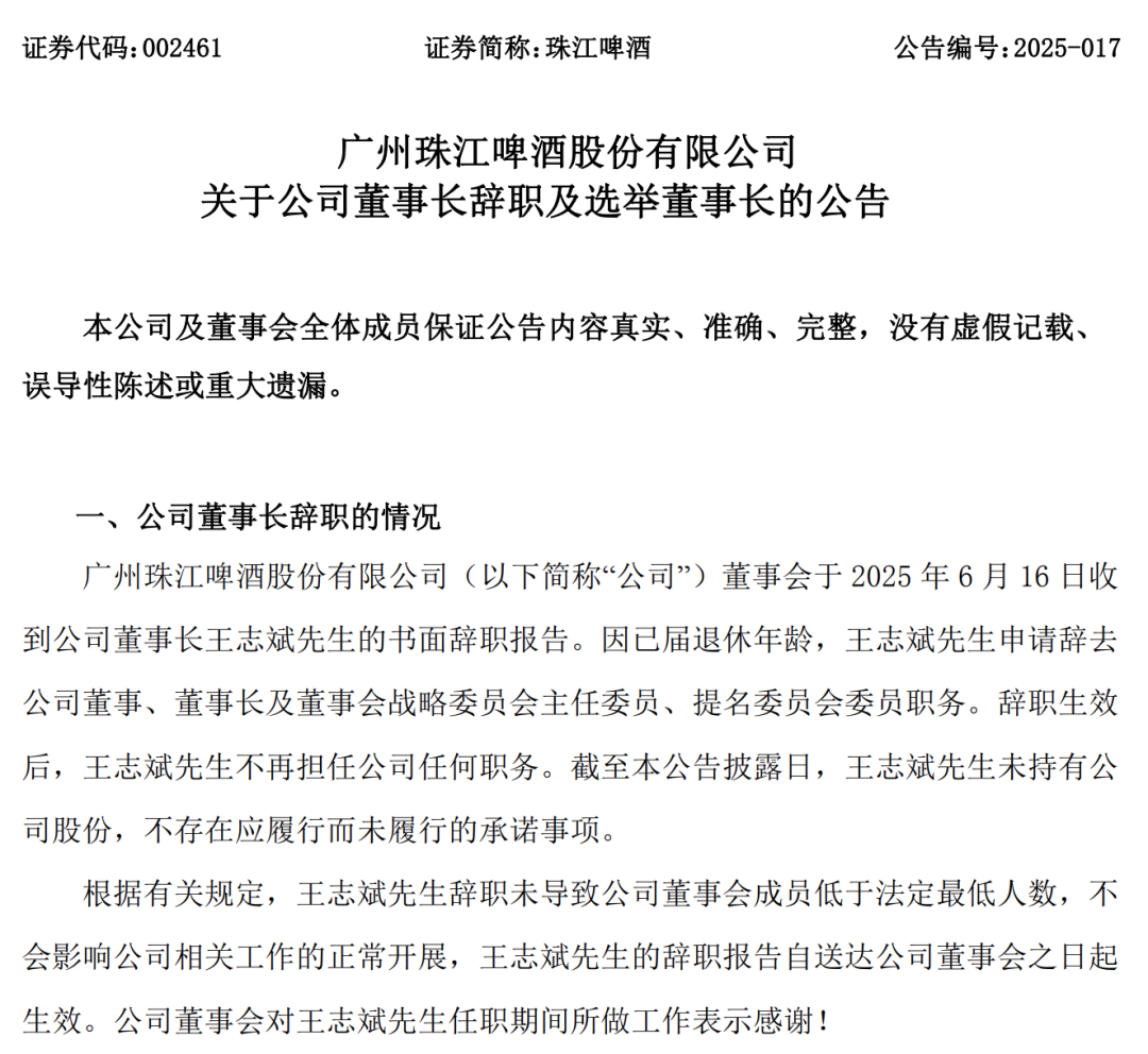
6月的一纸换帅公告,让珠江啤酒在夏日的舆论场燥热了起来。

执掌珠江啤酒十二年的董事长王志斌正式卸任,由前总经理黄文胜接棒。交接发生在一个微妙节点:过去十年,王志斌为珠江啤酒打下了坚实的高端化基础,推动“3+N”品牌矩阵成型,97纯生更是将8元价格带打造成新的业绩引擎。但另一边,全国化却迟迟未见突破,公司95%以上营收仍来自华南。

啤酒高端化战火正盛,8元价格带成为兵家必争之地。在这场日益激烈的战役中,新官上任的珠江啤酒能否带着8元啤酒迎来新局面?

图片来源:珠江啤酒公告截图

01 8元啤酒混战

如果仔细盘点王志斌在珠江时留下的成绩,高端化显然是最亮眼的一个。

根据2024年财报,珠江啤酒全年实现营业收入约57.31亿元,同比增长6.56%;啤酒销量143.96万吨,同比增长2.62%;归母净利润约8.1亿元,同比增长29.95%,实现了盈利与规模的同步增长。

图片来源:珠江啤酒2024财报截图

从营收结构来看,2024年,珠江啤酒的增长动力大半来自高端产品。

数据显示,2024年珠江啤酒高端产品实现营收39.04亿元,同比增长13.97%,占公司总营收近七成,毛利率为48.6%,显著高于中档和大众产品。而中档产品营收同比下滑11.41%,大众产品则保持13.48%增速。但后者规模较小,贡献约3.68亿元,对整体营收影响有限。

整体来看,高端产品的强势增长也拉升了整体吨价,2024珠江啤酒吨价上涨147元多,同比增长约12%。

若从数字看高端化进程,珠江啤酒确实在行业中也算排行前列。2024年,其高端产品占比已达到68.12%,而重庆啤酒约为58%,华润中档及以上占比刚超过50%。

这与珠江啤酒较早启动高端化有关,早在2013年,珠江啤酒便已开始高端化转型。2019年时,高端产品营收在总营收中的占比为49.14%,与中档产品的42.60%不相上下。到了2024年,高端产品营收已经远超其他产品层级,占据主导地位。

在产品层面,珠江啤酒构建起“3+N”产品组合战略,主力品牌包括雪堡系列、纯生系列、珠江系列,同时搭配精酿、原浆、风味饮料等特色产品。

图片来源:珠江啤酒公众号

按价格带划分,珠江零度覆盖4-6元价格带,珠江纯生主要定位6-8元,97纯生则布局8-10元价位,主攻中高端市场。其中,97纯生自2019年面市以来表现尤为亮眼,2023年销量接近30万吨,四年年均复合增速达到80%,97纯生所在的8元价格带,也成了珠江啤酒的主攻价格带。

值得注意的是,“盯上”8元啤酒的不止珠江一家,重庆啤酒有乐堡、华润有勇闯天涯superX、燕京啤酒有U8、百威亚太有哈啤冰纯……这一区间群雄环伺,随着啤酒高端化趋势推进,8-10元区间正逐渐成为当下啤酒行业竞争的核心战场。

国信证券研报显示,在行业高端化发展趋势下,啤酒厂商的推广资源主要向8元以上核心产品集中。经过前期持续投入与培育,目前我国消费者对8元至10元价位的接受度已有明显提高,此价位产品具备进一步向低线城市渗透的势能。

酒讯就产品结构、高端化及全国化策略等问题致函珠江啤酒,截至发稿,尚未收到回复。

02 华南依赖症

高端产品一路向上,全国版图却没能同步铺开——这是珠江啤酒面临的现实。

2024年财报数据显示,珠江啤酒在华南市场实现营收54.91亿元,同比增长7.45%,占据总营收的95.81%。而在华南以外的所有区域,全年营收仅为2.4亿元,同比下降10.37%,占比仅为4.19%,这个比例甚至还不如五年前王志斌刚上任时的5.04%。

图片来源:珠江啤酒2024财报截图

这种地域间的差距,不仅体现在销售额上,更表现为盈利质量的失衡。财报中提到,珠江啤酒在广东市场的毛利率高达47.8%,但省外市场的毛利率却只有12.06%。

差距背后,一个直接原因是高端产品销售几乎集中在华南,例如明星产品97纯生,虽然在广东已经站稳8-10元价格带,但到了省外,大多还是靠中低端产品撑门面。

以北京为例,酒讯在走访朝阳区部分商超后发现,珠江啤酒在售产品以珠江零度和经典老珠江为主,97纯生的上架比例略低于前两者。

问题随之而来:为什么以97纯生为代表的8元啤酒,在广东能一路走红,却难以在其他市场复制成功?

一个重要原因在于,广东的市场环境,与珠江啤酒的高端化路径高度适配。

作为全国人均可支配收入排名第六的省份,广东不仅消费力强,还是为数不多仍在增长的啤酒市场。2024年,广东啤酒产量同比增长1.7%,达到474.72万千升,一举超过山东,成为全国第一大啤酒产地。

珠江啤酒作为扎根广州的老品牌,本就占据天时地利人和,再加上“全国首款纯生啤酒”珠江纯生在本地有情感认同和饮用习惯,珠江8元啤酒在广东的走红并不意外。

但这种增长模式放在省外,就显得有些水土不服了。

珠江啤酒虽然在华南地区家喻户晓,但在省外市场的品牌认知度相较于青岛、燕京和华润等巨头略逊一筹。即便97纯生表现强势,在非本土市场也很难一口气讲清楚产品优势、历史底蕴和品牌定位。

经销网络的铺设问题也是珠江啤酒走出华南的限制因素。珠江啤酒在广东依靠较成熟的终端体系实现高效动销,但在其他地区仍以传统经销商为主,缺乏直接面向终端的掌控力。截至2024年末,公司在广东的经销商数量占比下降至35.69%,而省外经销商数量上升至883家,占比超过六成。

图片来源:珠江啤酒2024财报截图

然而,这一庞大的经销商体系仅贡献了不足5%的收入,呈现出明显的“数量增长但贡献滞后”状态,暴露出珠江啤酒在省外渠道体系的效率问题,难以支撑其高端产品的有效铺设与品牌认知传播。

更关键的是,珠江啤酒进行突围的“刺刀”——8元价格带产品早已成了红海。

啤酒营销专家方刚认为,啤酒作为本地属性较强的品类,若要在异地市场实现高端化,前提是必须具备足够的市场占有率。而想要在一个区域内提升占有率,就意味着需要在该地与原有的主导品牌正面竞争,这无疑具有相当大的难度。

百威、华润、燕京、重庆等厂商在这一价格带上几乎全军出动,华润高管曾直言:8元细分价位是扩容最快,也是目前中国啤酒高端化竞争最激烈的。

显然,在渠道能力尚未构建起优势、品牌势能仍偏向区域的情况下,珠江啤酒的全国化步伐注定走得不会轻松。

03 全国化挑战

问题很明显,珠江啤酒自我认知也很清晰。

在2024年度网上业绩说明会上,珠江啤酒回应了大众对于“过度依赖单一区域市场”的质疑:公司在全国多个市场有布局,优势市场主要集中在华南,公司将持续完善全国营销网络,努力增强公司在其他地区的影响力。

不过,要真正摆脱区域性品牌的标签,仅靠战略意愿显然不够。横向对比来看,珠江啤酒5%的省外营收占比确实处于行业末位。2024年,重庆啤酒西北、中部和南区营收分别占比约为27%、42%、31%,区域倾向不算明显;青岛啤酒的山东省外营收占比超三成,燕京啤酒也有46.6%的收入来自华北之外。

在全国化的道路上,营销投入必不可少。2024年,珠江啤酒销售费用占营业成本比重为14.7%,低于青岛啤酒的24%、重庆啤酒的33.4%和燕京啤酒的18%。珠江啤酒要在其他区域复制广东的成功路径,未来在品牌建设和市场投放的投入或将进一步增加。

图片来源:酒讯制图

渠道体系升级也箭在弦上。目前,珠江啤酒仍高度依赖传统渠道,2024年传统渠道营收占比近九成,而电商和夜场渠道合计不足3%。眼下的市场节奏早已换了玩法,线上、场景化、社交型消费越来越主流,老一套跑马圈地逐渐式微的情况下,渠道改革到了不得不发的时刻。

在此背景下,珠江啤酒若要实现真正意义上的全国化突围,显然需要在品牌、市场、渠道等维度进行全方位的思考和战术战略调整,这也是珠江啤酒换帅之后,市场关注的焦点所在。

当然,或许珠江啤酒真正要解决的,恐怕不是“有没有能力全国化”,而是“要不要硬着头皮全国化”。正如广科战略首席咨询师沈萌所言,走出区域全国化并不是企业发展的必然,企业应该在不断优化收益结构的前提下实现增长。

与全国化相比,如何在本地市场持续优化收益结构、稳住基本盘,同样值得重视。与其盲目铺摊子,不如先把现有优势区域的收益结构做精、做透,把产品和渠道的基本盘稳住,再考虑是否要走出去、怎么走出去。

本文为转载内容,授权事宜请联系原著作权人。

珠江啤酒

443
  • 通过“退守华南”实现业绩增长,珠江啤酒的未来在哪里?
  • 珠江啤酒(002461.SZ):2025年中报净利润为6.12亿元、同比较去年同期上涨22.51%

评论

暂无评论哦,快来评价一下吧!

下载界面新闻

微信公众号

微博

8元啤酒混战起,珠江啤酒能否入场全国赛?

啤酒高端化战火正盛,8元价格带成为兵家必争之地。

文 | 酒讯 半颗

编辑 | 方圆

6月的一纸换帅公告,让珠江啤酒在夏日的舆论场燥热了起来。

执掌珠江啤酒十二年的董事长王志斌正式卸任,由前总经理黄文胜接棒。交接发生在一个微妙节点:过去十年,王志斌为珠江啤酒打下了坚实的高端化基础,推动“3+N”品牌矩阵成型,97纯生更是将8元价格带打造成新的业绩引擎。但另一边,全国化却迟迟未见突破,公司95%以上营收仍来自华南。

啤酒高端化战火正盛,8元价格带成为兵家必争之地。在这场日益激烈的战役中,新官上任的珠江啤酒能否带着8元啤酒迎来新局面?

图片来源:珠江啤酒公告截图

01 8元啤酒混战

如果仔细盘点王志斌在珠江时留下的成绩,高端化显然是最亮眼的一个。

根据2024年财报,珠江啤酒全年实现营业收入约57.31亿元,同比增长6.56%;啤酒销量143.96万吨,同比增长2.62%;归母净利润约8.1亿元,同比增长29.95%,实现了盈利与规模的同步增长。

图片来源:珠江啤酒2024财报截图

从营收结构来看,2024年,珠江啤酒的增长动力大半来自高端产品。

数据显示,2024年珠江啤酒高端产品实现营收39.04亿元,同比增长13.97%,占公司总营收近七成,毛利率为48.6%,显著高于中档和大众产品。而中档产品营收同比下滑11.41%,大众产品则保持13.48%增速。但后者规模较小,贡献约3.68亿元,对整体营收影响有限。

整体来看,高端产品的强势增长也拉升了整体吨价,2024珠江啤酒吨价上涨147元多,同比增长约12%。

若从数字看高端化进程,珠江啤酒确实在行业中也算排行前列。2024年,其高端产品占比已达到68.12%,而重庆啤酒约为58%,华润中档及以上占比刚超过50%。

这与珠江啤酒较早启动高端化有关,早在2013年,珠江啤酒便已开始高端化转型。2019年时,高端产品营收在总营收中的占比为49.14%,与中档产品的42.60%不相上下。到了2024年,高端产品营收已经远超其他产品层级,占据主导地位。

在产品层面,珠江啤酒构建起“3+N”产品组合战略,主力品牌包括雪堡系列、纯生系列、珠江系列,同时搭配精酿、原浆、风味饮料等特色产品。

图片来源:珠江啤酒公众号

按价格带划分,珠江零度覆盖4-6元价格带,珠江纯生主要定位6-8元,97纯生则布局8-10元价位,主攻中高端市场。其中,97纯生自2019年面市以来表现尤为亮眼,2023年销量接近30万吨,四年年均复合增速达到80%,97纯生所在的8元价格带,也成了珠江啤酒的主攻价格带。

值得注意的是,“盯上”8元啤酒的不止珠江一家,重庆啤酒有乐堡、华润有勇闯天涯superX、燕京啤酒有U8、百威亚太有哈啤冰纯……这一区间群雄环伺,随着啤酒高端化趋势推进,8-10元区间正逐渐成为当下啤酒行业竞争的核心战场。

国信证券研报显示,在行业高端化发展趋势下,啤酒厂商的推广资源主要向8元以上核心产品集中。经过前期持续投入与培育,目前我国消费者对8元至10元价位的接受度已有明显提高,此价位产品具备进一步向低线城市渗透的势能。

酒讯就产品结构、高端化及全国化策略等问题致函珠江啤酒,截至发稿,尚未收到回复。

02 华南依赖症

高端产品一路向上,全国版图却没能同步铺开——这是珠江啤酒面临的现实。

2024年财报数据显示,珠江啤酒在华南市场实现营收54.91亿元,同比增长7.45%,占据总营收的95.81%。而在华南以外的所有区域,全年营收仅为2.4亿元,同比下降10.37%,占比仅为4.19%,这个比例甚至还不如五年前王志斌刚上任时的5.04%。

图片来源:珠江啤酒2024财报截图

这种地域间的差距,不仅体现在销售额上,更表现为盈利质量的失衡。财报中提到,珠江啤酒在广东市场的毛利率高达47.8%,但省外市场的毛利率却只有12.06%。

差距背后,一个直接原因是高端产品销售几乎集中在华南,例如明星产品97纯生,虽然在广东已经站稳8-10元价格带,但到了省外,大多还是靠中低端产品撑门面。

以北京为例,酒讯在走访朝阳区部分商超后发现,珠江啤酒在售产品以珠江零度和经典老珠江为主,97纯生的上架比例略低于前两者。

问题随之而来:为什么以97纯生为代表的8元啤酒,在广东能一路走红,却难以在其他市场复制成功?

一个重要原因在于,广东的市场环境,与珠江啤酒的高端化路径高度适配。

作为全国人均可支配收入排名第六的省份,广东不仅消费力强,还是为数不多仍在增长的啤酒市场。2024年,广东啤酒产量同比增长1.7%,达到474.72万千升,一举超过山东,成为全国第一大啤酒产地。

珠江啤酒作为扎根广州的老品牌,本就占据天时地利人和,再加上“全国首款纯生啤酒”珠江纯生在本地有情感认同和饮用习惯,珠江8元啤酒在广东的走红并不意外。

但这种增长模式放在省外,就显得有些水土不服了。

珠江啤酒虽然在华南地区家喻户晓,但在省外市场的品牌认知度相较于青岛、燕京和华润等巨头略逊一筹。即便97纯生表现强势,在非本土市场也很难一口气讲清楚产品优势、历史底蕴和品牌定位。

经销网络的铺设问题也是珠江啤酒走出华南的限制因素。珠江啤酒在广东依靠较成熟的终端体系实现高效动销,但在其他地区仍以传统经销商为主,缺乏直接面向终端的掌控力。截至2024年末,公司在广东的经销商数量占比下降至35.69%,而省外经销商数量上升至883家,占比超过六成。

图片来源:珠江啤酒2024财报截图

然而,这一庞大的经销商体系仅贡献了不足5%的收入,呈现出明显的“数量增长但贡献滞后”状态,暴露出珠江啤酒在省外渠道体系的效率问题,难以支撑其高端产品的有效铺设与品牌认知传播。

更关键的是,珠江啤酒进行突围的“刺刀”——8元价格带产品早已成了红海。

啤酒营销专家方刚认为,啤酒作为本地属性较强的品类,若要在异地市场实现高端化,前提是必须具备足够的市场占有率。而想要在一个区域内提升占有率,就意味着需要在该地与原有的主导品牌正面竞争,这无疑具有相当大的难度。

百威、华润、燕京、重庆等厂商在这一价格带上几乎全军出动,华润高管曾直言:8元细分价位是扩容最快,也是目前中国啤酒高端化竞争最激烈的。

显然,在渠道能力尚未构建起优势、品牌势能仍偏向区域的情况下,珠江啤酒的全国化步伐注定走得不会轻松。

03 全国化挑战

问题很明显,珠江啤酒自我认知也很清晰。

在2024年度网上业绩说明会上,珠江啤酒回应了大众对于“过度依赖单一区域市场”的质疑:公司在全国多个市场有布局,优势市场主要集中在华南,公司将持续完善全国营销网络,努力增强公司在其他地区的影响力。

不过,要真正摆脱区域性品牌的标签,仅靠战略意愿显然不够。横向对比来看,珠江啤酒5%的省外营收占比确实处于行业末位。2024年,重庆啤酒西北、中部和南区营收分别占比约为27%、42%、31%,区域倾向不算明显;青岛啤酒的山东省外营收占比超三成,燕京啤酒也有46.6%的收入来自华北之外。

在全国化的道路上,营销投入必不可少。2024年,珠江啤酒销售费用占营业成本比重为14.7%,低于青岛啤酒的24%、重庆啤酒的33.4%和燕京啤酒的18%。珠江啤酒要在其他区域复制广东的成功路径,未来在品牌建设和市场投放的投入或将进一步增加。

图片来源:酒讯制图

渠道体系升级也箭在弦上。目前,珠江啤酒仍高度依赖传统渠道,2024年传统渠道营收占比近九成,而电商和夜场渠道合计不足3%。眼下的市场节奏早已换了玩法,线上、场景化、社交型消费越来越主流,老一套跑马圈地逐渐式微的情况下,渠道改革到了不得不发的时刻。

在此背景下,珠江啤酒若要实现真正意义上的全国化突围,显然需要在品牌、市场、渠道等维度进行全方位的思考和战术战略调整,这也是珠江啤酒换帅之后,市场关注的焦点所在。

当然,或许珠江啤酒真正要解决的,恐怕不是“有没有能力全国化”,而是“要不要硬着头皮全国化”。正如广科战略首席咨询师沈萌所言,走出区域全国化并不是企业发展的必然,企业应该在不断优化收益结构的前提下实现增长。

与全国化相比,如何在本地市场持续优化收益结构、稳住基本盘,同样值得重视。与其盲目铺摊子,不如先把现有优势区域的收益结构做精、做透,把产品和渠道的基本盘稳住,再考虑是否要走出去、怎么走出去。

本文为转载内容,授权事宜请联系原著作权人。