正在阅读:

酒业“老兵”渐离场

扫一扫下载界面新闻APP

酒业“老兵”渐离场

高管更替从来不只是人事变动,更牵动企业战略航向。

文 | 酒讯 子煜

编辑 | 方圆

近期,酒业高管变动频现波澜。

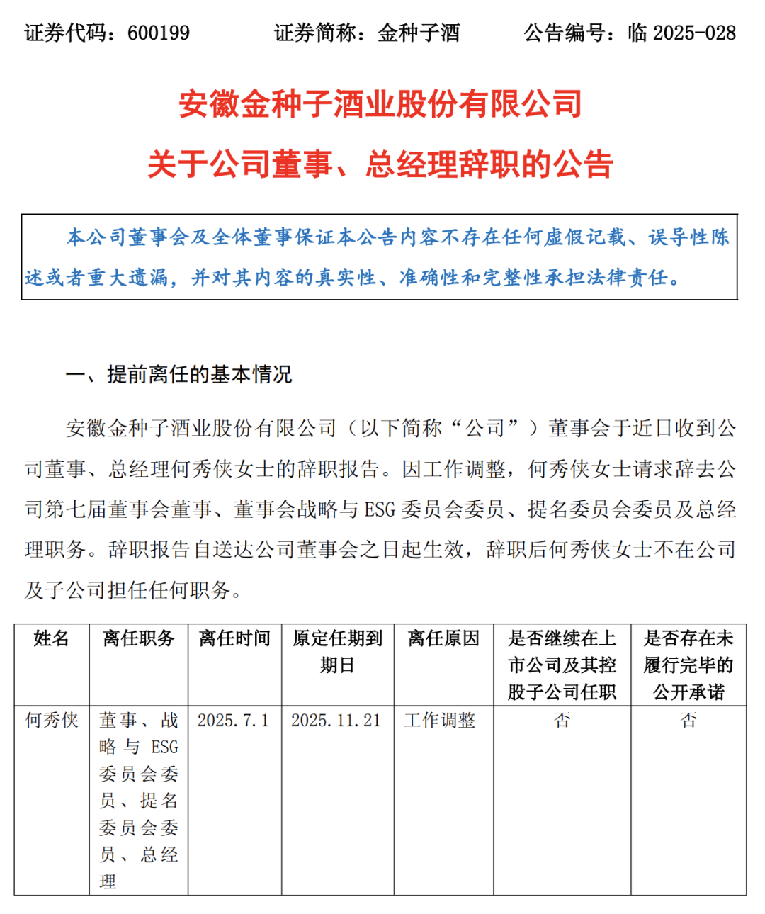
7月初,金种子酒董事、总经理何秀侠辞职,回归华润啤酒总部,而此前侯孝海离任华润啤酒董事会主席。

一个体系内两家酒企的高管变动只是当前酒业管理层流动潮的一个缩影。过去一年来,超10家白酒企业发生核心管理层变更,这场席卷头部酒企与区域品牌的更替潮,正在酒业深度调整期悄然推进。

01 离任渐成“常态”

何秀侠的离任轨迹颇具代表性。2022年,金种子酒引入华润战略投资后,何秀侠及多位华润系高管便入驻金种子酒,就任总经理等职位。

彼时,金种子酒连续4年亏损,何秀侠的就任被外界寄予厚望。她曾公开表示,金种子酒一定会再创辉煌,重回皖酒第一阵营。但三年任期未满,企业业绩不升反降。

财报数据显示,2024年,金种子酒实现营收9.25亿元,同比下跌37.04%,亏损2.58亿元,较2023年亏损额下滑超10倍。也正是这一预期背离,引发外界关于何秀侠离任原因的猜测。

根据金种子酒公告,何秀侠原定任期是到今年的11月21日,提前离任的原因是“工作调整”。

图片来源:金种子酒公告截图

值得一提的是,金种子酒此次人事变动正值大股东华润啤酒高层调整之际。几日前,华润啤酒董事局主席侯孝海刚刚宣布离任。

酒讯梳理发现,近年来华润系内部持续调整。4月,山西汾酒对董事会进行调整,陈鹰内部调任至华润集团,申请辞去山西汾酒相关职务。余忠良因达到法定退休年龄,申请辞去相关职务。同时新增的3名董事会董事中有两位来自华润创业。

去年12月,金沙酒业发生人事变动,李濮出任金沙酒业党委书记、总经理。王伟龙履新金沙酒业副总经理、营销中心总经理。去年2月,侯孝海接连卸任金沙酒业董事长、景芝白酒法人等职务。

图片来源:酒讯制图

不难看出,华润系的内部“工作调整”常常引发麾下白酒企业的人事震荡,且后续会再次通过华润系高管入驻加强企业管理。

这与酒鬼酒的人事变动有异曲同工之处。去年12月,中粮老将高峰接替王浩成为酒鬼酒新任董事长,程军接任公司总经理一职。今年1月,酒鬼酒聘任韩朝武、吴新真为公司副总经理,而这两位均在中粮酒业履职多年。

“生意不好,就换人,是职场常态。”酒类分析师肖竹青表示,换人也是投资人和股东谋求改变的意志体现。

除此之外,过去一年,郎酒、国台酒业、岩石股份、金徽酒等酒企纷纷调整核心管理团队。翻开酒企公告,高管离任原因多为“工作调整”“个人原因”,而这背后却伴随着业绩压力、高薪低效、行业调整等诸多复杂因素。

02 战略十字路口

高管更替从来不只是人事变动,更牵动企业战略航向。

广科战略首席咨询师沈萌表示,近年来中国酒市场出现结构性转变,需求明显减弱,成长放缓,过去的发展模式不再适用,需要通过人事变更进行经营调整。

以金种子酒为例,何秀侠就任后曾推出多项改革措施,比如主张砍掉低端产品,淘汰年营收低于1000万元的系列,聚焦“馥合香”和“头号种子”两大中高端新品,还对渠道进行深度改革,引入华润系快消品渠道商等。

但从结果来看,改革未竟。此前,何秀侠公开表示,公司目前存在的最大问题是规模没有达到盈亏平衡点,产品结构不优,导致毛利率低;区域品牌形象低,中档以上产品馥合香系列产品正在推广。

图片

图片来源:金种子酒公众号

对于目前公司情况,金种子酒方面对酒讯表示,何秀侠不存在未履行完毕的公开承诺,已按照公司相关规定做好了离任交接工作。何秀侠的辞职不会影响公司董事会的正常运行,亦不会对公司的日常运营产生不利影响。

对于公司后续的经营安排,金种子酒表示,在未聘任新的总经理期间,由公司副总经理刘辅弼代行总经理职责,以保障公司的正常运营和规范治理。

据了解,刘辅弼同样为华润系高管,早在2001年8月就加入华润啤酒。随着刘辅弼代行总经理职责,这位华润系老将将如何延续改革,成为观察华润白酒战略的重要窗口。

沈萌指出,金种子酒的实控人是华润,经营也必然延续控制人的理念,高管是控制人决策的执行者,并不能深刻影响企业战略,战略取决于控制人,但可能引起经营的变化。

战略调整往往随人事变动并肩同行。去年4月,张德芹接任茅台董事长,上任后立即推出包括暂停投放茅台1935酒合同计划等一系列控量稳价措施。程军回归酒鬼酒后,则分步启动“二低一小”的产品战略,即低端酒战略、低度酒战略、小酒战略。郎酒的每一轮人事变动则几乎伴随着组织调整,比如去年龙马郎、顺品郎两大事业部合并,新设立郎酒兼香事业部。

细究高管们上任后的战略调整,多数聚焦于产品和动销层面。尽管人事变动需要时间成本,且具有未知性,但新掌舵人们往往对于当前行业和企业局面有着不同的破局想法,由此带动品牌转向新的航道。

03 治理持续进化

如今白酒行业面临总量萎缩、需求下降的变局,这些结构性挑战考验着管理层的布局智慧。

细数近年来的酒业高层变动,更多酒业人、职业经理人加入,给酒企经营注入新的力量。不同于过往的一个掌舵人就是一个时代,如今更多专业人员的加入让酒企经营去个人中心化,并走向系统治理。

酒企调整人员架构有多重考量,其中内部调动,或者说“用自己人”就是重要趋势。当一些“老兵”撤退后,仍有后继力量补位。

去年成为茅台集团董事长的张德芹就是茅台体系内成长起来的老人,而此前被任命为茅台集团党委副书记、副董事长、董事、总经理的王莉同样是茅台老人,以及去年8月两位履新的贵州茅台副总经理向平、张旭都是茅台“老兵”。今年6月,向平、张贵超出任茅台集团党委委员,两位都是具有一线丰富市场操作经验,和营销管理经验的管理干部,其中张贵超是80后的年轻高管。

贵州茅台企业全景 图片来源:天眼查

另外,具有市场经验的高管也是酒企重点提拔对象。比如去年2月,蒋佳出任五粮液股份公司副总经理,资料显示,蒋佳从1997年进入五粮液工作,直到2020年均在销售部门任职。值得一提的是,去年到任后,蒋佳主导控货挺价策略,稳住第八代五粮液价格。

沈萌表示,企业经营是高度专业化的过程,当市场环境更加困难时,更需要专业化人才发挥经营能力,让酒业发展更加科学化。

纵观酒企人事变动,除了多数具有一线管理经验外,还不乏“70后”“80后”的中生代、新生代高管,这部分年轻管理者更具市场敏感度和创新思维,也反映出酒业在年轻化经营上的转型。

在酒业调整的背景下,高管更迭既是压力释放阀,也是战略调整键。人事调整如同酿酒过程中的换窖,老窖泥赋予风味,新窖池带来活力。新旧交替,酒业将开启新的篇章。

本文为转载内容,授权事宜请联系原著作权人。

评论

暂无评论哦,快来评价一下吧!

下载界面新闻

微信公众号

微博

酒业“老兵”渐离场

高管更替从来不只是人事变动,更牵动企业战略航向。

文 | 酒讯 子煜

编辑 | 方圆

近期,酒业高管变动频现波澜。

7月初,金种子酒董事、总经理何秀侠辞职,回归华润啤酒总部,而此前侯孝海离任华润啤酒董事会主席。

一个体系内两家酒企的高管变动只是当前酒业管理层流动潮的一个缩影。过去一年来,超10家白酒企业发生核心管理层变更,这场席卷头部酒企与区域品牌的更替潮,正在酒业深度调整期悄然推进。

01 离任渐成“常态”

何秀侠的离任轨迹颇具代表性。2022年,金种子酒引入华润战略投资后,何秀侠及多位华润系高管便入驻金种子酒,就任总经理等职位。

彼时,金种子酒连续4年亏损,何秀侠的就任被外界寄予厚望。她曾公开表示,金种子酒一定会再创辉煌,重回皖酒第一阵营。但三年任期未满,企业业绩不升反降。

财报数据显示,2024年,金种子酒实现营收9.25亿元,同比下跌37.04%,亏损2.58亿元,较2023年亏损额下滑超10倍。也正是这一预期背离,引发外界关于何秀侠离任原因的猜测。

根据金种子酒公告,何秀侠原定任期是到今年的11月21日,提前离任的原因是“工作调整”。

图片来源:金种子酒公告截图

值得一提的是,金种子酒此次人事变动正值大股东华润啤酒高层调整之际。几日前,华润啤酒董事局主席侯孝海刚刚宣布离任。

酒讯梳理发现,近年来华润系内部持续调整。4月,山西汾酒对董事会进行调整,陈鹰内部调任至华润集团,申请辞去山西汾酒相关职务。余忠良因达到法定退休年龄,申请辞去相关职务。同时新增的3名董事会董事中有两位来自华润创业。

去年12月,金沙酒业发生人事变动,李濮出任金沙酒业党委书记、总经理。王伟龙履新金沙酒业副总经理、营销中心总经理。去年2月,侯孝海接连卸任金沙酒业董事长、景芝白酒法人等职务。

图片来源:酒讯制图

不难看出,华润系的内部“工作调整”常常引发麾下白酒企业的人事震荡,且后续会再次通过华润系高管入驻加强企业管理。

这与酒鬼酒的人事变动有异曲同工之处。去年12月,中粮老将高峰接替王浩成为酒鬼酒新任董事长,程军接任公司总经理一职。今年1月,酒鬼酒聘任韩朝武、吴新真为公司副总经理,而这两位均在中粮酒业履职多年。

“生意不好,就换人,是职场常态。”酒类分析师肖竹青表示,换人也是投资人和股东谋求改变的意志体现。

除此之外,过去一年,郎酒、国台酒业、岩石股份、金徽酒等酒企纷纷调整核心管理团队。翻开酒企公告,高管离任原因多为“工作调整”“个人原因”,而这背后却伴随着业绩压力、高薪低效、行业调整等诸多复杂因素。

02 战略十字路口

高管更替从来不只是人事变动,更牵动企业战略航向。

广科战略首席咨询师沈萌表示,近年来中国酒市场出现结构性转变,需求明显减弱,成长放缓,过去的发展模式不再适用,需要通过人事变更进行经营调整。

以金种子酒为例,何秀侠就任后曾推出多项改革措施,比如主张砍掉低端产品,淘汰年营收低于1000万元的系列,聚焦“馥合香”和“头号种子”两大中高端新品,还对渠道进行深度改革,引入华润系快消品渠道商等。

但从结果来看,改革未竟。此前,何秀侠公开表示,公司目前存在的最大问题是规模没有达到盈亏平衡点,产品结构不优,导致毛利率低;区域品牌形象低,中档以上产品馥合香系列产品正在推广。

图片

图片来源:金种子酒公众号

对于目前公司情况,金种子酒方面对酒讯表示,何秀侠不存在未履行完毕的公开承诺,已按照公司相关规定做好了离任交接工作。何秀侠的辞职不会影响公司董事会的正常运行,亦不会对公司的日常运营产生不利影响。

对于公司后续的经营安排,金种子酒表示,在未聘任新的总经理期间,由公司副总经理刘辅弼代行总经理职责,以保障公司的正常运营和规范治理。

据了解,刘辅弼同样为华润系高管,早在2001年8月就加入华润啤酒。随着刘辅弼代行总经理职责,这位华润系老将将如何延续改革,成为观察华润白酒战略的重要窗口。

沈萌指出,金种子酒的实控人是华润,经营也必然延续控制人的理念,高管是控制人决策的执行者,并不能深刻影响企业战略,战略取决于控制人,但可能引起经营的变化。

战略调整往往随人事变动并肩同行。去年4月,张德芹接任茅台董事长,上任后立即推出包括暂停投放茅台1935酒合同计划等一系列控量稳价措施。程军回归酒鬼酒后,则分步启动“二低一小”的产品战略,即低端酒战略、低度酒战略、小酒战略。郎酒的每一轮人事变动则几乎伴随着组织调整,比如去年龙马郎、顺品郎两大事业部合并,新设立郎酒兼香事业部。

细究高管们上任后的战略调整,多数聚焦于产品和动销层面。尽管人事变动需要时间成本,且具有未知性,但新掌舵人们往往对于当前行业和企业局面有着不同的破局想法,由此带动品牌转向新的航道。

03 治理持续进化

如今白酒行业面临总量萎缩、需求下降的变局,这些结构性挑战考验着管理层的布局智慧。

细数近年来的酒业高层变动,更多酒业人、职业经理人加入,给酒企经营注入新的力量。不同于过往的一个掌舵人就是一个时代,如今更多专业人员的加入让酒企经营去个人中心化,并走向系统治理。

酒企调整人员架构有多重考量,其中内部调动,或者说“用自己人”就是重要趋势。当一些“老兵”撤退后,仍有后继力量补位。

去年成为茅台集团董事长的张德芹就是茅台体系内成长起来的老人,而此前被任命为茅台集团党委副书记、副董事长、董事、总经理的王莉同样是茅台老人,以及去年8月两位履新的贵州茅台副总经理向平、张旭都是茅台“老兵”。今年6月,向平、张贵超出任茅台集团党委委员,两位都是具有一线丰富市场操作经验,和营销管理经验的管理干部,其中张贵超是80后的年轻高管。

贵州茅台企业全景 图片来源:天眼查

另外,具有市场经验的高管也是酒企重点提拔对象。比如去年2月,蒋佳出任五粮液股份公司副总经理,资料显示,蒋佳从1997年进入五粮液工作,直到2020年均在销售部门任职。值得一提的是,去年到任后,蒋佳主导控货挺价策略,稳住第八代五粮液价格。

沈萌表示,企业经营是高度专业化的过程,当市场环境更加困难时,更需要专业化人才发挥经营能力,让酒业发展更加科学化。

纵观酒企人事变动,除了多数具有一线管理经验外,还不乏“70后”“80后”的中生代、新生代高管,这部分年轻管理者更具市场敏感度和创新思维,也反映出酒业在年轻化经营上的转型。

在酒业调整的背景下,高管更迭既是压力释放阀,也是战略调整键。人事调整如同酿酒过程中的换窖,老窖泥赋予风味,新窖池带来活力。新旧交替,酒业将开启新的篇章。

本文为转载内容,授权事宜请联系原著作权人。