正在阅读:

小龙虾价格一路坐“过山车”,餐饮品牌如何突围?

扫一扫下载界面新闻APP

小龙虾价格一路坐“过山车”,餐饮品牌如何突围?

2025年,小龙虾赛道有哪些新动态值得关注?

图片来源:界面图库

文 | 红餐网

每年春夏之交,总会掀起一股小龙虾的消费风潮,但小龙虾今年的价格起伏却格外扎眼,仿佛坐上了过山车。

在2025年上半年的4—5月,消费者还沉浸在几十块钱就能凑齐一桌小龙虾的“小龙虾自由”的快乐之中,到了6月下旬,小龙虾的价格开始由低走高。

湖北省虾谷360平台数据显示,2025年6月6~8钱(1钱=5克)青虾、炮头青虾的均价跌至历年最低值,分别为17元/斤、29元/斤,较2025年1月均价分别下降了66.7%、65.1%。但从6月下旬开始,小龙虾行情陡然反转,价格节节攀升。截至2025年7月,6~8钱(1钱=5克)青虾、炮头青虾的平均价格分别上涨至35元/斤、55元/斤。

小龙虾市场价格的波动,也给小龙虾门店的营收带来了冲击。特别是在小龙虾赛道逐渐成熟,小龙虾菜品已经成为各类型餐厅“必备菜品”的现状下,小龙虾产业又将何去何从?未来哪些方向将成为赛道的增长突破口?品牌如何在价格波动中构建核心竞争力?

为了让餐饮从业者更全面深刻地洞察小龙虾产业的发展现状和特点,《中国餐饮发展报告2025》以专门章节对小龙虾赛道进行了深度解析。

养殖端转型攻坚,餐饮端从扎根区域到全国扩张

小龙虾产业的进阶,离不开养殖端与餐饮端的协同发力。一方面,养殖端的深度转型为全产业链注入新动能,推动加工、预制菜等环节持续突破;另一方面,餐饮端在“网红单品”的热度下,既呈现区域深耕的鲜明特征,也涌动着向全国市场突围的活力。

1.小龙虾养殖转型激活全链条,预制菜赛道持续升温

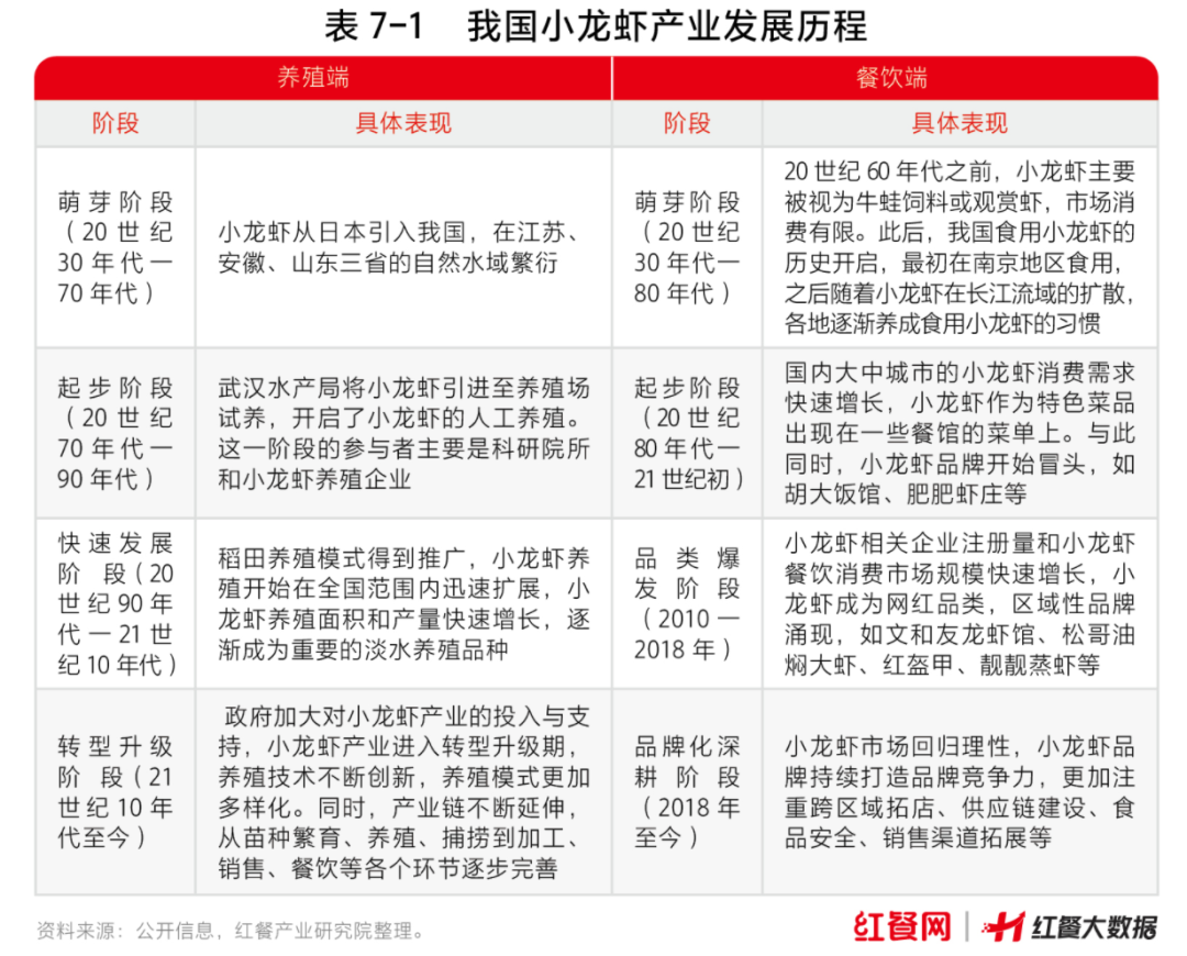
经过多年的发展,我国的小龙虾产业不断升级进化,在历经萌芽阶段、起步阶段、快速发展阶段后,当前已经进入转型升级阶段。

在这个过程中,养殖端的转型升级,持续带动小龙虾产业链不断延伸,无论是苗种繁育、养殖、捕捞,还是加工、销售,各个环节均逐步成熟完善。目前,小龙虾产业呈现出总体产值高,一二三产高度融合的特征,三者的产值比重约2:1:7。其中,包括小龙虾加工、饲料加工、加工设备制造等在内的小龙虾第二产业的产值占比最低,竞争也相对激烈。

而随着小龙虾产业链的不断完善,小龙虾预制菜的热度也持续攀升,不少深耕供应链的加工企业顺势入局,小龙虾预制菜从B端火到了C端。国联水产旗下的小霸龙、安井食品旗下的洪湖诱惑、颐海国际旗下的筷手小厨等品牌纷纷布局电商,为消费者提供了多种口味的小龙虾预制菜。与此同时,惠发食品、天海藏、信良记、海底捞、西贝、必胜客等企业也纷纷入局了小龙虾预制菜领域。

此外,随着小龙虾赛道的进一步发展,小龙虾调味料也受到了市场欢迎,美鑫食品、海天味业、仟味高汤、川娃子等企业均有布局。

2.小龙虾餐饮品牌深耕本地市场,从扎根区域到全国突围

当下,小龙虾已经成为餐饮门店的“网红大单品”,不少餐饮赛道的品牌均热衷推出小龙虾相关产品。例如,朱光玉火锅馆的三味小龙虾虾滑、海底捞的麻辣小龙虾、肯德基的小龙虾嫩牛五方、必胜客的肥肥小龙虾鸡腿堡、熊喵来了火锅的“钳途无量小龙虾锅底”等。

在这样的产业结构下,小龙虾专门店的竞争压力倍增,赛道整体呈现出规模化程度不高,区域为王的特点。

总体来看,小龙虾餐饮品牌的规模化程度不高。据红餐大数据,截至2025年5月,全国超八成的小龙虾品牌门店数规模在10家及以下。

与规模化程度不高相伴的,是小龙虾品牌鲜明的区域性特点。目前,我国小龙虾品牌的区域性发展特征尤为突出,安徽、湖南、重庆、广东、海南、江苏等地都有发展较好的本地小龙虾品牌。这些品牌深耕本地市场,在当地有着较高的口碑。

例如,成立于肥肥虾庄、靓靓蒸虾深耕武汉、聚味瞿记扎根长沙等。

当前,也有不少小龙虾品牌正在冲破区域的限制,向全国扩张。例如,起源于武汉的肥肥虾庄的所有门店均为直营,除了武汉外,目前已在合肥、深圳、西安等地开出了门店。从选址上看,肥肥虾庄的选址类型多样,根据不同的地址,其门店涵盖居民社区店、购物中心店商业街店、旅游景点店等多种门店类型。

小龙虾赛道创新全景,从产品突破到生态重构的多维进阶之路

近年来,小龙虾品牌面临着多重挑战,为了打造差异化,小龙虾品牌在产品口味、品质把控、场景创新、经营模式与渠道布局等维度进行突破。

1.从地域风味焕新到“小龙虾+”,打破季节性限制

产品创新上,小龙虾品牌主要在口味创新以及“小龙虾+”上发力。口味创新上,在小龙虾品牌的创意研发和消费者个性化消费需求的驱动下,小龙虾出现了多种创新口味,例如酒醉、糖醋、芝士、咖喱、冬阴功、茴香等带有地域特色口味的创新产品。

由于小龙虾的经营受季节性影响较深,为了打破这一限制,小龙虾品牌推行“小龙虾+”策略,不断丰富产品结构。例如,有的小龙虾品牌通过加入烧烤、地方菜、火锅、牛蛙、特色小吃、现制饮品等产品,形成了多元化的产品矩阵。

例如,肥肥虾庄近年专注于“产品力”的打造,不断打磨味型,实现了制虾酱料、调味料等的标准化。为了打破小龙虾的季节性限制,肥肥虾庄积极扩充品类,将蟹类、湖北菜、牛蛙等加入菜单,形成了丰富的产品结构。

当下,小龙虾赛道的低价风和品质化并行,除了低价小龙虾外,还有一些品牌专心做好虾,走品质化路线。例如肥肥虾庄坚持高标准采购“大虾”“好虾”,其挑选的“大虾”规格在8钱以上,较市场的常规标准(5钱)要高不少;同时坚持使用“活虾”,当天捕捞的小龙虾几小时内即可抵达门店,为消费者提供肉质鲜嫩、健康好吃的“好虾”。

2.场景、渠道创新,打造“地标”特色

打造沉浸式的消费场景也是小龙虾品牌的发力点。之前的小龙虾门店主要呈现大排档/江湖市井/夜市风、复古怀旧风、现代工业风、国潮风等风格,肥肥虾庄通过积极进行品牌升级,打造出了江汉路黄鹤楼联名店、汉阳国博露营店、凯德西城花园店、江汉路红房子店等主题店。

其中,肥肥虾庄与黄鹤楼的联名店凭借鲜明的场景打造和有效的传播,已经成为新的“武汉地标”。2025年3月,肥肥虾庄江汉路黄鹤楼联名店还推出了樱花主题门店,为消费者推出了一场关于春天美学和春日美食的视觉与味觉盛宴。肥肥虾庄俨然成为武汉当地除了武汉热干面以外的另一张武汉小龙虾美食名片。

在渠道建设方面,小龙虾消费渠道由线下消费,逐渐转变为以线下消费为主线上线下消费相结合的方式。对此,小龙虾品牌也在积极打造“双战场”。例如肥肥虾庄不仅积极入驻即时配送平台、电商平台等,还开通了自有线上商城小程序,销售油焖、蒜蓉、麻辣等多种口味的小龙虾产品,为消费者提供外卖服务。在品牌传播方面,肥肥虾庄不仅在美团、抖音等平台直播,还通过跨界联名、举办造节活动,进一步实现品牌的年轻化。

3.自助模式吹进小龙虾赛道,“小龙虾自由”照进现实

近年来,自助模式在餐饮赛道持续走红,这股风潮也吹进了小龙虾专门店。近年来,在上海、广州、深圳、杭州、西安、佛山等地,出现了小龙虾自助专门店。顾客可自由挑选鲜活小龙虾,并根据个人口味选择调料烹饪,提升了用餐的参与感和满足感。红餐产业研究院研究了部分小龙虾自助专门店发现,这些门店大多尚未形成连锁经营,通常将烧烤、砂锅、甜品等加入菜单,人均消费通常较高。因此,此种模式是否可以持续,还有待观察。

本文为转载内容,授权事宜请联系原著作权人。

评论

暂无评论哦,快来评价一下吧!

下载界面新闻

微信公众号

微博

小龙虾价格一路坐“过山车”,餐饮品牌如何突围?

2025年,小龙虾赛道有哪些新动态值得关注?

图片来源:界面图库

文 | 红餐网

每年春夏之交,总会掀起一股小龙虾的消费风潮,但小龙虾今年的价格起伏却格外扎眼,仿佛坐上了过山车。

在2025年上半年的4—5月,消费者还沉浸在几十块钱就能凑齐一桌小龙虾的“小龙虾自由”的快乐之中,到了6月下旬,小龙虾的价格开始由低走高。

湖北省虾谷360平台数据显示,2025年6月6~8钱(1钱=5克)青虾、炮头青虾的均价跌至历年最低值,分别为17元/斤、29元/斤,较2025年1月均价分别下降了66.7%、65.1%。但从6月下旬开始,小龙虾行情陡然反转,价格节节攀升。截至2025年7月,6~8钱(1钱=5克)青虾、炮头青虾的平均价格分别上涨至35元/斤、55元/斤。

小龙虾市场价格的波动,也给小龙虾门店的营收带来了冲击。特别是在小龙虾赛道逐渐成熟,小龙虾菜品已经成为各类型餐厅“必备菜品”的现状下,小龙虾产业又将何去何从?未来哪些方向将成为赛道的增长突破口?品牌如何在价格波动中构建核心竞争力?

为了让餐饮从业者更全面深刻地洞察小龙虾产业的发展现状和特点,《中国餐饮发展报告2025》以专门章节对小龙虾赛道进行了深度解析。

养殖端转型攻坚,餐饮端从扎根区域到全国扩张

小龙虾产业的进阶,离不开养殖端与餐饮端的协同发力。一方面,养殖端的深度转型为全产业链注入新动能,推动加工、预制菜等环节持续突破;另一方面,餐饮端在“网红单品”的热度下,既呈现区域深耕的鲜明特征,也涌动着向全国市场突围的活力。

1.小龙虾养殖转型激活全链条,预制菜赛道持续升温

经过多年的发展,我国的小龙虾产业不断升级进化,在历经萌芽阶段、起步阶段、快速发展阶段后,当前已经进入转型升级阶段。

在这个过程中,养殖端的转型升级,持续带动小龙虾产业链不断延伸,无论是苗种繁育、养殖、捕捞,还是加工、销售,各个环节均逐步成熟完善。目前,小龙虾产业呈现出总体产值高,一二三产高度融合的特征,三者的产值比重约2:1:7。其中,包括小龙虾加工、饲料加工、加工设备制造等在内的小龙虾第二产业的产值占比最低,竞争也相对激烈。

而随着小龙虾产业链的不断完善,小龙虾预制菜的热度也持续攀升,不少深耕供应链的加工企业顺势入局,小龙虾预制菜从B端火到了C端。国联水产旗下的小霸龙、安井食品旗下的洪湖诱惑、颐海国际旗下的筷手小厨等品牌纷纷布局电商,为消费者提供了多种口味的小龙虾预制菜。与此同时,惠发食品、天海藏、信良记、海底捞、西贝、必胜客等企业也纷纷入局了小龙虾预制菜领域。

此外,随着小龙虾赛道的进一步发展,小龙虾调味料也受到了市场欢迎,美鑫食品、海天味业、仟味高汤、川娃子等企业均有布局。

2.小龙虾餐饮品牌深耕本地市场,从扎根区域到全国突围

当下,小龙虾已经成为餐饮门店的“网红大单品”,不少餐饮赛道的品牌均热衷推出小龙虾相关产品。例如,朱光玉火锅馆的三味小龙虾虾滑、海底捞的麻辣小龙虾、肯德基的小龙虾嫩牛五方、必胜客的肥肥小龙虾鸡腿堡、熊喵来了火锅的“钳途无量小龙虾锅底”等。

在这样的产业结构下,小龙虾专门店的竞争压力倍增,赛道整体呈现出规模化程度不高,区域为王的特点。

总体来看,小龙虾餐饮品牌的规模化程度不高。据红餐大数据,截至2025年5月,全国超八成的小龙虾品牌门店数规模在10家及以下。

与规模化程度不高相伴的,是小龙虾品牌鲜明的区域性特点。目前,我国小龙虾品牌的区域性发展特征尤为突出,安徽、湖南、重庆、广东、海南、江苏等地都有发展较好的本地小龙虾品牌。这些品牌深耕本地市场,在当地有着较高的口碑。

例如,成立于肥肥虾庄、靓靓蒸虾深耕武汉、聚味瞿记扎根长沙等。

当前,也有不少小龙虾品牌正在冲破区域的限制,向全国扩张。例如,起源于武汉的肥肥虾庄的所有门店均为直营,除了武汉外,目前已在合肥、深圳、西安等地开出了门店。从选址上看,肥肥虾庄的选址类型多样,根据不同的地址,其门店涵盖居民社区店、购物中心店商业街店、旅游景点店等多种门店类型。

小龙虾赛道创新全景,从产品突破到生态重构的多维进阶之路

近年来,小龙虾品牌面临着多重挑战,为了打造差异化,小龙虾品牌在产品口味、品质把控、场景创新、经营模式与渠道布局等维度进行突破。

1.从地域风味焕新到“小龙虾+”,打破季节性限制

产品创新上,小龙虾品牌主要在口味创新以及“小龙虾+”上发力。口味创新上,在小龙虾品牌的创意研发和消费者个性化消费需求的驱动下,小龙虾出现了多种创新口味,例如酒醉、糖醋、芝士、咖喱、冬阴功、茴香等带有地域特色口味的创新产品。

由于小龙虾的经营受季节性影响较深,为了打破这一限制,小龙虾品牌推行“小龙虾+”策略,不断丰富产品结构。例如,有的小龙虾品牌通过加入烧烤、地方菜、火锅、牛蛙、特色小吃、现制饮品等产品,形成了多元化的产品矩阵。

例如,肥肥虾庄近年专注于“产品力”的打造,不断打磨味型,实现了制虾酱料、调味料等的标准化。为了打破小龙虾的季节性限制,肥肥虾庄积极扩充品类,将蟹类、湖北菜、牛蛙等加入菜单,形成了丰富的产品结构。

当下,小龙虾赛道的低价风和品质化并行,除了低价小龙虾外,还有一些品牌专心做好虾,走品质化路线。例如肥肥虾庄坚持高标准采购“大虾”“好虾”,其挑选的“大虾”规格在8钱以上,较市场的常规标准(5钱)要高不少;同时坚持使用“活虾”,当天捕捞的小龙虾几小时内即可抵达门店,为消费者提供肉质鲜嫩、健康好吃的“好虾”。

2.场景、渠道创新,打造“地标”特色

打造沉浸式的消费场景也是小龙虾品牌的发力点。之前的小龙虾门店主要呈现大排档/江湖市井/夜市风、复古怀旧风、现代工业风、国潮风等风格,肥肥虾庄通过积极进行品牌升级,打造出了江汉路黄鹤楼联名店、汉阳国博露营店、凯德西城花园店、江汉路红房子店等主题店。

其中,肥肥虾庄与黄鹤楼的联名店凭借鲜明的场景打造和有效的传播,已经成为新的“武汉地标”。2025年3月,肥肥虾庄江汉路黄鹤楼联名店还推出了樱花主题门店,为消费者推出了一场关于春天美学和春日美食的视觉与味觉盛宴。肥肥虾庄俨然成为武汉当地除了武汉热干面以外的另一张武汉小龙虾美食名片。

在渠道建设方面,小龙虾消费渠道由线下消费,逐渐转变为以线下消费为主线上线下消费相结合的方式。对此,小龙虾品牌也在积极打造“双战场”。例如肥肥虾庄不仅积极入驻即时配送平台、电商平台等,还开通了自有线上商城小程序,销售油焖、蒜蓉、麻辣等多种口味的小龙虾产品,为消费者提供外卖服务。在品牌传播方面,肥肥虾庄不仅在美团、抖音等平台直播,还通过跨界联名、举办造节活动,进一步实现品牌的年轻化。

3.自助模式吹进小龙虾赛道,“小龙虾自由”照进现实

近年来,自助模式在餐饮赛道持续走红,这股风潮也吹进了小龙虾专门店。近年来,在上海、广州、深圳、杭州、西安、佛山等地,出现了小龙虾自助专门店。顾客可自由挑选鲜活小龙虾,并根据个人口味选择调料烹饪,提升了用餐的参与感和满足感。红餐产业研究院研究了部分小龙虾自助专门店发现,这些门店大多尚未形成连锁经营,通常将烧烤、砂锅、甜品等加入菜单,人均消费通常较高。因此,此种模式是否可以持续,还有待观察。

本文为转载内容,授权事宜请联系原著作权人。