正在阅读:

信托业历史性罚单!四川信托17名责任人被罚,实控人刘沧龙遭禁业10年

扫一扫下载界面新闻APP

信托业历史性罚单!四川信托17名责任人被罚,实控人刘沧龙遭禁业10年

2021年3月,被管控后的四川信托收到信托史上最大金额罚单。

图片来源:视觉中国

记者|张晓云

3490万的信托史上最大罚单后,四川信托又一口气收到17张罚单。

四川银保监局官网信息显示,包括四川信托实控人刘沧龙、董事长牟跃、总裁刘景峰、原总裁陈军、监事会主席孔维文在内的17人于近日受到处罚。

具体来看,实控人刘沧龙被禁止从事银行业工作10年。 罚单显示,刘沧龙对四川信托治理不健全,违规开展固有贷款及信托业务,资金流向股东及其关联方;违规开展信托业务,将信托财产挪用于非信托目的用途;变相为房地产企业缴纳土地出让金融资,三项违法违规事实负有责任。

董事长牟跃被监管取消董事任职资格5年、警告和罚款人民币120万元。 其对四川信托违规推介TOT集合资金信托计划、穿透后单个信托计划单笔委托金额低于300万元的自然人人数超过50人等,12项违法违规事实负有责任。

总裁刘景峰被监管取消高管任职资格10年、警告和罚款人民币156万元。其对四川信托违规发放信托贷款用于购买金融机构股权、违规开展结构化证券信托业务等,11项违法违规事实负有责任。

监事会主席孔维文受到的处罚是警告、罚款人民币36万元。 其对四川信托变相为房地产企业缴纳土地出让金融资等3项违法违规事实负有责任。

原总裁陈军被禁止从事银行业工作8年。其对四川信托的2项违法违规行为负有责任,包括公司治理不健全,违规开展信托业务,资金流向股东及其关联方;违规开展信托业务,将信托财产挪用于非信托目的用途。

据悉,陈军曾任中海信托信托业务总部总经理、营销总监和副总裁等职,是中海信托派驻四川信托的代表,在公司前期的组建和开展业务中扮演重要角色。

四川信托一直是中海信托的重要收入来源,财报数据显示,2011年、2012年、2013年,四川信托的净利润分别为3.69亿、8.33亿元和10.52亿元。

2014年,陈军突发腐败案件,被曝接受监管部门的调查。20157月日,原四川银监局对陈军做出处罚决定,取消陈军高级管理人员任职资格4年,案由为陈军之妻违规作为劣后受益人购买四川信托结构化信托产品。

同样受到处罚的前高管还有原副董事长向前友,四川银保监局对向前友作出“禁止从事银行业工作8”的行政处罚。 其对四川信托变相为房地产企业缴纳土地出让金融资等4项违法违规事实负有责任。

副总裁兼首席风控官陈洪亮受到的监管处罚是取消高管任职资格5年、警告和罚款人民币90万元。 其对四川信托违规开展固有贷款业务,贷款资金被挪用于偿还本公司其他固有贷款等10项违法违规事实负有责任。

总裁助理马振邦受到的监管处罚是警告和罚款人民币71万元。其对四川信托违规开展信托业务,将信托财产挪用于非信托目的用途、违规开展通道类融资业务等5项违法违规事实负有责任。

副总裁严整被监管处以警告和罚款人民币56万元。其对四川信托违规开展固有贷款业务,贷款资金被挪用于偿还本公司其他固有贷款等6项违法违规事实负有责任。

财务总监胡应福被监管处以警告,罚款人民币33万元。其对四川信托违规开展结构化证券信托业务、违规开展信托业务,将信托财产挪用于非信托目的用途等4项违法违规事实负有责任。

总裁助理李长君被警告,罚款人民币57万元。其对四川信托将公司管理的不同信托计划投资于同一项目、违规开展通道类融资业务等4项违法违规事实负有责任。

副总裁刘学川受到的监管处罚是警告、罚款人民币42万元。其对四川信托违规开展具有非标资金池特征的TOT业务、违规开展结构化证券信托业务等4项违法违规事实负有责任。

副总裁周可彤受到的监管处罚是警告、罚款人民币32万元。其对四川信托违规开展结构化证券信托业务等3项违法违规事实负有责任。

投资管理部总经理梁欣受到的监管处罚是警告、罚款人民币30万元。其对四川信托承诺信托财产不受损失或保证最低收益等3项违法违规事实负有责任。

成都业务部门总经理刘爱明受到的监管处罚是警告、罚款人民币20万元。其对四川信托违规开展信托业务,将信托财产挪用于非信托目的用途等2项违法违规事实负有责任。

总法律顾问杜菲受到的监管处罚是警告、罚款人民币22万元。其对四川信托治理不健全,违规开展固有贷款及信托业务,资金流向股东及其关联方等2项违法违规事实负有责任。

财富管理事业部总经理邓婕受到的监管处罚是警告、罚款人民币20万元。其对四川信托穿透后单个信托计划单笔委托金额,低于300万元的自然人人数超过50人等2项违法违规事实负有责任。

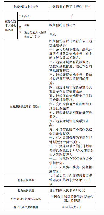
2021年3月,被管控后的四川信托收到信托史上最大罚单。四川银保监局在官网挂出了一张罚单,披露了四川信托存在的13项违法违规事实,依据《中华人民共和国银行业监督管理法》第四十六条第(五)项的严重违反审慎经营规则情形,合计对四川信托罚款3490万元,作出处罚决定的日期为202127日。

罚单显示,这13项案由具体为:

一、公司治理不健全,违规开展固有贷款及信托业务,资金流向股东及其关联方。

二、违规开展固有贷款业务,贷款资金被挪用于偿还本公司其他固有贷款。

三、违规开展信托业务,将信托财产挪用于非信托目的用途。

四、违规开展非标资金池等具有影子银行特征的业务。

五、违规发放信托贷款用于购买金融机构股权。

六、变相为房地产企业缴纳土地出让金融资。

七、违规开展结构化证券信托业务。

八、违规开展通道类融资业务。

九、承诺信托财产不受损失或保证最低收益。

十、将本公司管理的不同信托计划投资于同一项目。

十一、穿透后单个信托计划单笔委托金额低于300万元的自然人人数超过50人。

十二、违规推介TOT集合资金信托计划。

十三、未真实、准确、完整披露信息。

 

未经正式授权严禁转载本文,侵权必究。

四川信托

  • 信托业2024:资产规模创历史新高,多维度监管重塑业务结构
  • 四川信托风险化解迎来最新进展,10月11日起正式启动转让款支付

评论

暂无评论哦,快来评价一下吧!

下载界面新闻

微信公众号

微博

信托业历史性罚单!四川信托17名责任人被罚,实控人刘沧龙遭禁业10年

2021年3月,被管控后的四川信托收到信托史上最大金额罚单。

图片来源:视觉中国

记者|张晓云

3490万的信托史上最大罚单后,四川信托又一口气收到17张罚单。

四川银保监局官网信息显示,包括四川信托实控人刘沧龙、董事长牟跃、总裁刘景峰、原总裁陈军、监事会主席孔维文在内的17人于近日受到处罚。

具体来看,实控人刘沧龙被禁止从事银行业工作10年。 罚单显示,刘沧龙对四川信托治理不健全,违规开展固有贷款及信托业务,资金流向股东及其关联方;违规开展信托业务,将信托财产挪用于非信托目的用途;变相为房地产企业缴纳土地出让金融资,三项违法违规事实负有责任。

董事长牟跃被监管取消董事任职资格5年、警告和罚款人民币120万元。 其对四川信托违规推介TOT集合资金信托计划、穿透后单个信托计划单笔委托金额低于300万元的自然人人数超过50人等,12项违法违规事实负有责任。

总裁刘景峰被监管取消高管任职资格10年、警告和罚款人民币156万元。其对四川信托违规发放信托贷款用于购买金融机构股权、违规开展结构化证券信托业务等,11项违法违规事实负有责任。

监事会主席孔维文受到的处罚是警告、罚款人民币36万元。 其对四川信托变相为房地产企业缴纳土地出让金融资等3项违法违规事实负有责任。

原总裁陈军被禁止从事银行业工作8年。其对四川信托的2项违法违规行为负有责任,包括公司治理不健全,违规开展信托业务,资金流向股东及其关联方;违规开展信托业务,将信托财产挪用于非信托目的用途。

据悉,陈军曾任中海信托信托业务总部总经理、营销总监和副总裁等职,是中海信托派驻四川信托的代表,在公司前期的组建和开展业务中扮演重要角色。

四川信托一直是中海信托的重要收入来源,财报数据显示,2011年、2012年、2013年,四川信托的净利润分别为3.69亿、8.33亿元和10.52亿元。

2014年,陈军突发腐败案件,被曝接受监管部门的调查。20157月日,原四川银监局对陈军做出处罚决定,取消陈军高级管理人员任职资格4年,案由为陈军之妻违规作为劣后受益人购买四川信托结构化信托产品。

同样受到处罚的前高管还有原副董事长向前友,四川银保监局对向前友作出“禁止从事银行业工作8”的行政处罚。 其对四川信托变相为房地产企业缴纳土地出让金融资等4项违法违规事实负有责任。

副总裁兼首席风控官陈洪亮受到的监管处罚是取消高管任职资格5年、警告和罚款人民币90万元。 其对四川信托违规开展固有贷款业务,贷款资金被挪用于偿还本公司其他固有贷款等10项违法违规事实负有责任。

总裁助理马振邦受到的监管处罚是警告和罚款人民币71万元。其对四川信托违规开展信托业务,将信托财产挪用于非信托目的用途、违规开展通道类融资业务等5项违法违规事实负有责任。

副总裁严整被监管处以警告和罚款人民币56万元。其对四川信托违规开展固有贷款业务,贷款资金被挪用于偿还本公司其他固有贷款等6项违法违规事实负有责任。

财务总监胡应福被监管处以警告,罚款人民币33万元。其对四川信托违规开展结构化证券信托业务、违规开展信托业务,将信托财产挪用于非信托目的用途等4项违法违规事实负有责任。

总裁助理李长君被警告,罚款人民币57万元。其对四川信托将公司管理的不同信托计划投资于同一项目、违规开展通道类融资业务等4项违法违规事实负有责任。

副总裁刘学川受到的监管处罚是警告、罚款人民币42万元。其对四川信托违规开展具有非标资金池特征的TOT业务、违规开展结构化证券信托业务等4项违法违规事实负有责任。

副总裁周可彤受到的监管处罚是警告、罚款人民币32万元。其对四川信托违规开展结构化证券信托业务等3项违法违规事实负有责任。

投资管理部总经理梁欣受到的监管处罚是警告、罚款人民币30万元。其对四川信托承诺信托财产不受损失或保证最低收益等3项违法违规事实负有责任。

成都业务部门总经理刘爱明受到的监管处罚是警告、罚款人民币20万元。其对四川信托违规开展信托业务,将信托财产挪用于非信托目的用途等2项违法违规事实负有责任。

总法律顾问杜菲受到的监管处罚是警告、罚款人民币22万元。其对四川信托治理不健全,违规开展固有贷款及信托业务,资金流向股东及其关联方等2项违法违规事实负有责任。

财富管理事业部总经理邓婕受到的监管处罚是警告、罚款人民币20万元。其对四川信托穿透后单个信托计划单笔委托金额,低于300万元的自然人人数超过50人等2项违法违规事实负有责任。

2021年3月,被管控后的四川信托收到信托史上最大罚单。四川银保监局在官网挂出了一张罚单,披露了四川信托存在的13项违法违规事实,依据《中华人民共和国银行业监督管理法》第四十六条第(五)项的严重违反审慎经营规则情形,合计对四川信托罚款3490万元,作出处罚决定的日期为202127日。

罚单显示,这13项案由具体为:

一、公司治理不健全,违规开展固有贷款及信托业务,资金流向股东及其关联方。

二、违规开展固有贷款业务,贷款资金被挪用于偿还本公司其他固有贷款。

三、违规开展信托业务,将信托财产挪用于非信托目的用途。

四、违规开展非标资金池等具有影子银行特征的业务。

五、违规发放信托贷款用于购买金融机构股权。

六、变相为房地产企业缴纳土地出让金融资。

七、违规开展结构化证券信托业务。

八、违规开展通道类融资业务。

九、承诺信托财产不受损失或保证最低收益。

十、将本公司管理的不同信托计划投资于同一项目。

十一、穿透后单个信托计划单笔委托金额低于300万元的自然人人数超过50人。

十二、违规推介TOT集合资金信托计划。

十三、未真实、准确、完整披露信息。

 

未经正式授权严禁转载本文,侵权必究。