正在阅读:

4 年内计划招生超 10 倍,职教本科进行时

扫一扫下载界面新闻APP

4 年内计划招生超 10 倍,职教本科进行时

目前职业本科教育开展的情况如何?又会对职业教育行业产生哪些影响?

文|多鲸资本

今年两会后,职业本科教育「是什么」「怎么办」「办成什么样」成为职教战线和全社会关注的热点之一。「到 2025 年,职业本科教育招生规模不低于高等职业教育招生规模的 10%」,这一目标任务被明确写入了中共中央办公厅、国务院办公厅去年 10 月印发的《关于推动现代职业教育高质量发展的意见》。

根据教育部最新公布的全国教育事业统计结果,2021 年全国高职招生 556.72 万人,其中职业本科招生 4.14 万人,占比仅为 0.74%。在 4 年内将职业本科教育招生规模扩张至今天的 13.51 倍,实属有些任重道远,不过也更加显示出国家发展职业本科教育的信心和决心。

截至目前,教育部已分批建设了 32 所职业本科学校和 3 所开设职业教育本科专业的普通高校,为探索我国职业本科教育发展提供了有力的参考和范本,也将打破职业教育止步于专科层次的「天花板」。目前职业本科教育开展的情况如何?又会对职业教育行业产生哪些影响?

职业本科教育是我国教育改革的新生事物,自 2014 年国务院在《关于加快发展现代职业教育的决定》中首次提及「探索发展本科层次职业教育」以来,经历了一个从无到有、从试点到全面实践的过程。

过去,我国职业教育体系结构不完整,高等职业教育止步于大专层次教育,本科层次职业教育缺失。受「重学轻术」「重本轻职」等传统观念影响,国家教育经费投入和优质教育资源分配更倾向于普通本科教育,高等职业教育自身内涵发展受限;用人单位在招聘过程中更注重全日制普通本科及更高层次学历的毕业生,专科毕业生在岗位、薪酬、晋升等方面缺乏竞争力。多种因素叠加导致职业教育的社会认可度不高,办学吸引力和活力不足。

在这样的背景下,2019 年,国务院印发《国家职业教育改革实施方案》明确提出「开展本科层次职业教育试点」,教育部正式批准首批本科层次职业教育试点学校。南昌职业学院等 15 所学校由「职业学院」更名为「职业大学」,升级为本科院校。首批试点学校主要集中在南方省份,均为民办学校。

表 1 首批 15 所本科层次职业教育试点学校

2020 年,教育部正式批准第二批本科职业教育试点高校更名结果,辽宁理工职业学院等 6 所学校升级为本科院校,其中 5 所为民办学校,1 所为公办学校。

表 2 第二批 6 所本科层次职业教育试点学校

此后,教育部陆续批准景德镇陶瓷大学科技艺术学院由景德镇陶瓷大学举办的独立学院转设为本科层次民办职业高等学校,湖南软件职业学院升格为民办本科层次职业教育试点学校并更名为湖南软件职业技术大学,山西大学商务学院等 11 所独立学院与高职学校合并转设为公办本科层次职业高等学校。根据教育部《2021 年全国教育事业统计主要结果》公布的最新数据,我国目前共有本科层次职业学校 32 所,另有 3 所普通本科学校申请设置职业本科教育专业,职业本科在校生 12.93 万人。

表 3 2020 年 12 月起成立的 11 所职业本科学校

从地域分布来看,这 32 所职业本科学校主要位于我国华东和华南地区。东南沿海地区的区位优势表现较为突出。

图 1 我国 32 所职业本科学校地域分布

从学校类别看,这 32 所职业本科学校涵盖了理工、综合、艺术、医药、农林、财经、语言等各个类别,其中理工类学校超过半数。

图 2 我国 32 所职业本科学校类型

从办学性质看,这 32 所职业本科学校中有 22 所为民办学校,11 所为公办学校。

图 3 我国 32 所职业本科学校办学性质

从发展路径来看,目前主要有 3 种模式:一是由高职(专科)学校经教育部批准直接升格为职业本科学校,这也是目前最多学校实践的方式,共有 22 所,其中 21 所为民办学校,仅有 1 所为公办学校。二是由普通本科大学举办的独立学院与公办高职(专科)学校合并后转设为职业本科学校,共有 9 所。三是由独立学院直接转设为职业本科学校,仅有 1 所。民办高职学校升格和独立学院与公办高职学校合并转设是目前职业本科学校的主要发展路径。

2014 年以前,我国仅有两部政策提及本科层次技术技能人才培养,明确了应用型本科教育属于职业教育体系中的本科层次,专科层次职业院校学生可以通过「专升本」考试获得本科学历教育,主要通过「试办」和「联办」的形式探索培养本科层次技术技能人才。

2014 年,国务院印发《关于加快发展现代职业教育的决定》,把本科层次职业教育确立为一种新的职业教育类型和层次,为职业本科教育的发展打开了通道。主要通过地方普通本科院校向应用技术类型高校转型来实施本科层次职业教育并不断扩大本科层次技术技能人才培养规模。

2019 年,以国务院在《国家职业教育改革实施方案》中提出开展本科层次职业教育试点为标志,我国高等职业教育进入提质培优阶段。政府不再强调应用型高校为举办本科层次职业教育试点的主体,而是通过专科高职院校升格为职业本科院校来培养本科层次技术技能人才,并赋予了其合法地位。

表 4 本科层次职业教育相关主要政策

(注:参考《本科层次职业教育办学主体的比较及选择》《我国职业本科教育的政策演进、发展逻辑与路径指向》)

可以看出,在稳步发展职业本科教育的总基调下,政策供给力度持续加大。尤其 2019 年开展本科层次职业教育试点以来,国家密集出台了一系列政策,在学校建设、专业设置、师资队伍、人才培养、教育评价等方面给予指导和支持。

表 5 本科层次职业教育试点以来具体政策领域

在职业本科教育发展完善的过程中,专业是关键。《关于推动现代职业教育高质量发展的意见》要求优先发展先进制造、新能源、新材料、现代农业、现代信息技术、生物技术、人工智能等产业需要的一批新兴专业,加快建设学前、护理、康养、家政等一批人才紧缺的专业,改造升级钢铁冶金、化工医药、建筑工程、轻纺制造等一批传统专业,撤并淘汰供给过剩、就业率低、职业岗位消失的专业。

2021 年,教育部对职业教育专业进行了重大调整,新增专业 167 个,更名 38 个,在专业设置上表现出向普通本科高校看齐的趋势。目前,我国高等职业教育本科共设置农林牧渔、资源环境与安全、能源动力与材料、土木建筑、水利、装备制造、生物与化工、轻工纺织、食品药品与粮食、交通运输、电子信息、医药卫生、财经商贸、旅游、文化艺术、新闻传播、教育与体育、公安与司法、公共管理与服务等 19 个专业大类,下设 96 个专业类、247 个专业。

职业本科学校也在不断优化自身专业布局。以「金平果 2022 职业本科院校综合竞争力排行榜」第一名的南京工业职业技术大学为例。南京工业职业技术大学是全国首家公办职业本科教育试点学校,服务江苏全国制造业高质量发展示范区建设,围绕装备制造业主线,设置职教本科专业 14 个、专科专业 47 个,目前已经形成以通用装备技术、专用装备技术、工业互联网技术为主干,以制造装备设计、管理服务、贸易流通为支撑的一系列专业。

该所学校目前有全日制在校生 14561 人(本科生 4267 人),首批专科起点入学的 2 年制本科学生将于今年 6 月份毕业,目前已有一半以上学生落实就业岗位,人均收到企业录用通知 2 个以上,企业提供的岗位平均年薪超过 9 万元。

尽管职业本科教育已经逐步由探索走向落地,但在实践中由于相关部门认识不统一、路径不清晰、协同推进不力,总体而言政策制定滞后,发展速度较慢。有专家指出,在本科层次职业教育高校的建设中,许多特色鲜明、发挥示范引领作用的高职院校被拦在了门外;职教中、高、本各层次学校间合作机制也不健全,导致本科职教学校和试点专业有限;高层次技术技能人才培养数量不足,整体「职业性」和社会影响力不显著。

随着我国进入新发展阶段,产业升级和经济结构调整不断加快,各行各业对技术技能人才的需求越来越强烈。教育部最新统计数据显示,近 5 年高等职业学校毕业生半年后就业率持续稳定在 90% 左右,即便在新冠肺炎疫情影响下,2020 年就业率依然达到 84.23%,反映出社会对于职校毕业生较为旺盛的需求。

我国「十四五」规划提出实施现代职业技术教育质量提升计划,要求稳步发展职业本科教育。教育部将「推动职业本科教育稳中有进」列入 2022 年职业教育「五大突破」重点工作之一。未来,职业本科教育的地位和作用将日益凸显,并可能产生以下几个方面的重要影响:

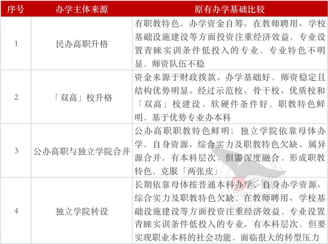
一是将有大量的民办高职院校、公办高职及独立学院等发展为职业本科学校,增加学校总量。现阶段中国职业本科办学主体有着不同来源。一是民办高职本身拥有职教特色,有升格为职业本科教育的潜力;二是「双高」校办学基础好,师资稳定且结构优势明显,同样也有升格为职业本科教育的潜力;三是公办高职与独立学院合并,两者特色明显,也容易形成职教特色;四是由独立学院转设,不过职教特色不明显,可作为升格职业本科的后备军。

表 6 职业本科院校办学基础比较(来源:《职业本科专业人才培养目标定位探讨》)

教育部职业教育与成人教育司司长陈子季曾在《国家教育行政学院学报》编辑部的专访中谈到今后职业本科的来源主要有两个方面:独立学院与优质高职教育资源合并转设为本科层次职业学校,以及符合条件的国家「双高计划」建设单位独立升格为本科层次职业学校。

二是职业本科教育为学生提供了更多教育选择。今年,教育部将在总结地方实践经验基础上完善「职教高考」的顶层设计,如扩大职业本科学校通过「职教高考」招录学生比例,优化「文化素质+职业技能」结构比例和组织方式,为学生接受高等职业教育提供多种入学方式。同时,国家的一系列政策降低了职校生在就业、考研、考公等方面的限制门槛,打通出口进而传递给前端美好愿景,在一定程度上缓解了「千军万马」挤普通高考「独木桥」的现象。

三是职业本科的培养向产业方向靠拢,以满足产业升级和经济结构加快的需要。职业本科教育是基于产业发展需求而出现的,培养本科层次职业教育人才,有助于培养更多掌握复杂工艺操作的高层次技术技能人才,更好满足产业升级和经济结构调整不断加快的需要,促进教育链、人才链与产业链、创新链的有效衔接。

四是本科层次职业教育人才培养力度将进一步加大。与普通本科教育相比,在培养定位上,职业本科教育以培养联结研发环节与生产环节的高层次技术技能人才为主;在培养模式上,以校企合作、工学结合贯穿培养全过程;在评价方式上,更加注重行业企业评价,重点评价学生的职业岗位适用度。与职业专科教育相比,职业本科教育并非只是延长了一年学制,而是更加适应职业岗位的需要,更注重学生理论知识、复杂问题的综合解决能力以及技术创新思维的培养,突出技术技能的复合性。

五是普职融通的速度将进一步得到加强。对整个职业教育行业而言,培养本科层次的职业教育人才,可以较好实现普通教育与职业教育双轨并行、相互融通,进而改变「普教高、职教矮」的现状。目前,中职、高职专科、职教本科衔接贯通的培养体系已经形成,下一步还有专业硕士、专业博士的职教路径,职业教育止步于专科层次的「天花板」将被打破。

部分内容参考资料来源:

1.《本科层次职业教育办学主体的比较及选择》,作者:薛茂云;

2.《我国职业本科教育的政策演进、发展逻辑与路径指向》,作者:刘志军;

3.《职业本科专业人才培养目标定位探讨》,作者:阮建兵 吴旭乾 孟明翔 金学平 吴雨龙;

4.《学习宣传贯彻全国职业教育大会精神 加快构建现代职业教育体系——专访教育部职业教育与成人教育司司长陈子季》,作者:《国家教育行政学院学报》编辑部

本文为转载内容,授权事宜请联系原著作权人。

评论

暂无评论哦,快来评价一下吧!

下载界面新闻

微信公众号

微博

4 年内计划招生超 10 倍,职教本科进行时

目前职业本科教育开展的情况如何?又会对职业教育行业产生哪些影响?

文|多鲸资本

今年两会后,职业本科教育「是什么」「怎么办」「办成什么样」成为职教战线和全社会关注的热点之一。「到 2025 年,职业本科教育招生规模不低于高等职业教育招生规模的 10%」,这一目标任务被明确写入了中共中央办公厅、国务院办公厅去年 10 月印发的《关于推动现代职业教育高质量发展的意见》。

根据教育部最新公布的全国教育事业统计结果,2021 年全国高职招生 556.72 万人,其中职业本科招生 4.14 万人,占比仅为 0.74%。在 4 年内将职业本科教育招生规模扩张至今天的 13.51 倍,实属有些任重道远,不过也更加显示出国家发展职业本科教育的信心和决心。

截至目前,教育部已分批建设了 32 所职业本科学校和 3 所开设职业教育本科专业的普通高校,为探索我国职业本科教育发展提供了有力的参考和范本,也将打破职业教育止步于专科层次的「天花板」。目前职业本科教育开展的情况如何?又会对职业教育行业产生哪些影响?

职业本科教育是我国教育改革的新生事物,自 2014 年国务院在《关于加快发展现代职业教育的决定》中首次提及「探索发展本科层次职业教育」以来,经历了一个从无到有、从试点到全面实践的过程。

过去,我国职业教育体系结构不完整,高等职业教育止步于大专层次教育,本科层次职业教育缺失。受「重学轻术」「重本轻职」等传统观念影响,国家教育经费投入和优质教育资源分配更倾向于普通本科教育,高等职业教育自身内涵发展受限;用人单位在招聘过程中更注重全日制普通本科及更高层次学历的毕业生,专科毕业生在岗位、薪酬、晋升等方面缺乏竞争力。多种因素叠加导致职业教育的社会认可度不高,办学吸引力和活力不足。

在这样的背景下,2019 年,国务院印发《国家职业教育改革实施方案》明确提出「开展本科层次职业教育试点」,教育部正式批准首批本科层次职业教育试点学校。南昌职业学院等 15 所学校由「职业学院」更名为「职业大学」,升级为本科院校。首批试点学校主要集中在南方省份,均为民办学校。

表 1 首批 15 所本科层次职业教育试点学校

2020 年,教育部正式批准第二批本科职业教育试点高校更名结果,辽宁理工职业学院等 6 所学校升级为本科院校,其中 5 所为民办学校,1 所为公办学校。

表 2 第二批 6 所本科层次职业教育试点学校

此后,教育部陆续批准景德镇陶瓷大学科技艺术学院由景德镇陶瓷大学举办的独立学院转设为本科层次民办职业高等学校,湖南软件职业学院升格为民办本科层次职业教育试点学校并更名为湖南软件职业技术大学,山西大学商务学院等 11 所独立学院与高职学校合并转设为公办本科层次职业高等学校。根据教育部《2021 年全国教育事业统计主要结果》公布的最新数据,我国目前共有本科层次职业学校 32 所,另有 3 所普通本科学校申请设置职业本科教育专业,职业本科在校生 12.93 万人。

表 3 2020 年 12 月起成立的 11 所职业本科学校

从地域分布来看,这 32 所职业本科学校主要位于我国华东和华南地区。东南沿海地区的区位优势表现较为突出。

图 1 我国 32 所职业本科学校地域分布

从学校类别看,这 32 所职业本科学校涵盖了理工、综合、艺术、医药、农林、财经、语言等各个类别,其中理工类学校超过半数。

图 2 我国 32 所职业本科学校类型

从办学性质看,这 32 所职业本科学校中有 22 所为民办学校,11 所为公办学校。

图 3 我国 32 所职业本科学校办学性质

从发展路径来看,目前主要有 3 种模式:一是由高职(专科)学校经教育部批准直接升格为职业本科学校,这也是目前最多学校实践的方式,共有 22 所,其中 21 所为民办学校,仅有 1 所为公办学校。二是由普通本科大学举办的独立学院与公办高职(专科)学校合并后转设为职业本科学校,共有 9 所。三是由独立学院直接转设为职业本科学校,仅有 1 所。民办高职学校升格和独立学院与公办高职学校合并转设是目前职业本科学校的主要发展路径。

2014 年以前,我国仅有两部政策提及本科层次技术技能人才培养,明确了应用型本科教育属于职业教育体系中的本科层次,专科层次职业院校学生可以通过「专升本」考试获得本科学历教育,主要通过「试办」和「联办」的形式探索培养本科层次技术技能人才。

2014 年,国务院印发《关于加快发展现代职业教育的决定》,把本科层次职业教育确立为一种新的职业教育类型和层次,为职业本科教育的发展打开了通道。主要通过地方普通本科院校向应用技术类型高校转型来实施本科层次职业教育并不断扩大本科层次技术技能人才培养规模。

2019 年,以国务院在《国家职业教育改革实施方案》中提出开展本科层次职业教育试点为标志,我国高等职业教育进入提质培优阶段。政府不再强调应用型高校为举办本科层次职业教育试点的主体,而是通过专科高职院校升格为职业本科院校来培养本科层次技术技能人才,并赋予了其合法地位。

表 4 本科层次职业教育相关主要政策

(注:参考《本科层次职业教育办学主体的比较及选择》《我国职业本科教育的政策演进、发展逻辑与路径指向》)

可以看出,在稳步发展职业本科教育的总基调下,政策供给力度持续加大。尤其 2019 年开展本科层次职业教育试点以来,国家密集出台了一系列政策,在学校建设、专业设置、师资队伍、人才培养、教育评价等方面给予指导和支持。

表 5 本科层次职业教育试点以来具体政策领域

在职业本科教育发展完善的过程中,专业是关键。《关于推动现代职业教育高质量发展的意见》要求优先发展先进制造、新能源、新材料、现代农业、现代信息技术、生物技术、人工智能等产业需要的一批新兴专业,加快建设学前、护理、康养、家政等一批人才紧缺的专业,改造升级钢铁冶金、化工医药、建筑工程、轻纺制造等一批传统专业,撤并淘汰供给过剩、就业率低、职业岗位消失的专业。

2021 年,教育部对职业教育专业进行了重大调整,新增专业 167 个,更名 38 个,在专业设置上表现出向普通本科高校看齐的趋势。目前,我国高等职业教育本科共设置农林牧渔、资源环境与安全、能源动力与材料、土木建筑、水利、装备制造、生物与化工、轻工纺织、食品药品与粮食、交通运输、电子信息、医药卫生、财经商贸、旅游、文化艺术、新闻传播、教育与体育、公安与司法、公共管理与服务等 19 个专业大类,下设 96 个专业类、247 个专业。

职业本科学校也在不断优化自身专业布局。以「金平果 2022 职业本科院校综合竞争力排行榜」第一名的南京工业职业技术大学为例。南京工业职业技术大学是全国首家公办职业本科教育试点学校,服务江苏全国制造业高质量发展示范区建设,围绕装备制造业主线,设置职教本科专业 14 个、专科专业 47 个,目前已经形成以通用装备技术、专用装备技术、工业互联网技术为主干,以制造装备设计、管理服务、贸易流通为支撑的一系列专业。

该所学校目前有全日制在校生 14561 人(本科生 4267 人),首批专科起点入学的 2 年制本科学生将于今年 6 月份毕业,目前已有一半以上学生落实就业岗位,人均收到企业录用通知 2 个以上,企业提供的岗位平均年薪超过 9 万元。

尽管职业本科教育已经逐步由探索走向落地,但在实践中由于相关部门认识不统一、路径不清晰、协同推进不力,总体而言政策制定滞后,发展速度较慢。有专家指出,在本科层次职业教育高校的建设中,许多特色鲜明、发挥示范引领作用的高职院校被拦在了门外;职教中、高、本各层次学校间合作机制也不健全,导致本科职教学校和试点专业有限;高层次技术技能人才培养数量不足,整体「职业性」和社会影响力不显著。

随着我国进入新发展阶段,产业升级和经济结构调整不断加快,各行各业对技术技能人才的需求越来越强烈。教育部最新统计数据显示,近 5 年高等职业学校毕业生半年后就业率持续稳定在 90% 左右,即便在新冠肺炎疫情影响下,2020 年就业率依然达到 84.23%,反映出社会对于职校毕业生较为旺盛的需求。

我国「十四五」规划提出实施现代职业技术教育质量提升计划,要求稳步发展职业本科教育。教育部将「推动职业本科教育稳中有进」列入 2022 年职业教育「五大突破」重点工作之一。未来,职业本科教育的地位和作用将日益凸显,并可能产生以下几个方面的重要影响:

一是将有大量的民办高职院校、公办高职及独立学院等发展为职业本科学校,增加学校总量。现阶段中国职业本科办学主体有着不同来源。一是民办高职本身拥有职教特色,有升格为职业本科教育的潜力;二是「双高」校办学基础好,师资稳定且结构优势明显,同样也有升格为职业本科教育的潜力;三是公办高职与独立学院合并,两者特色明显,也容易形成职教特色;四是由独立学院转设,不过职教特色不明显,可作为升格职业本科的后备军。

表 6 职业本科院校办学基础比较(来源:《职业本科专业人才培养目标定位探讨》)

教育部职业教育与成人教育司司长陈子季曾在《国家教育行政学院学报》编辑部的专访中谈到今后职业本科的来源主要有两个方面:独立学院与优质高职教育资源合并转设为本科层次职业学校,以及符合条件的国家「双高计划」建设单位独立升格为本科层次职业学校。

二是职业本科教育为学生提供了更多教育选择。今年,教育部将在总结地方实践经验基础上完善「职教高考」的顶层设计,如扩大职业本科学校通过「职教高考」招录学生比例,优化「文化素质+职业技能」结构比例和组织方式,为学生接受高等职业教育提供多种入学方式。同时,国家的一系列政策降低了职校生在就业、考研、考公等方面的限制门槛,打通出口进而传递给前端美好愿景,在一定程度上缓解了「千军万马」挤普通高考「独木桥」的现象。

三是职业本科的培养向产业方向靠拢,以满足产业升级和经济结构加快的需要。职业本科教育是基于产业发展需求而出现的,培养本科层次职业教育人才,有助于培养更多掌握复杂工艺操作的高层次技术技能人才,更好满足产业升级和经济结构调整不断加快的需要,促进教育链、人才链与产业链、创新链的有效衔接。

四是本科层次职业教育人才培养力度将进一步加大。与普通本科教育相比,在培养定位上,职业本科教育以培养联结研发环节与生产环节的高层次技术技能人才为主;在培养模式上,以校企合作、工学结合贯穿培养全过程;在评价方式上,更加注重行业企业评价,重点评价学生的职业岗位适用度。与职业专科教育相比,职业本科教育并非只是延长了一年学制,而是更加适应职业岗位的需要,更注重学生理论知识、复杂问题的综合解决能力以及技术创新思维的培养,突出技术技能的复合性。

五是普职融通的速度将进一步得到加强。对整个职业教育行业而言,培养本科层次的职业教育人才,可以较好实现普通教育与职业教育双轨并行、相互融通,进而改变「普教高、职教矮」的现状。目前,中职、高职专科、职教本科衔接贯通的培养体系已经形成,下一步还有专业硕士、专业博士的职教路径,职业教育止步于专科层次的「天花板」将被打破。

部分内容参考资料来源:

1.《本科层次职业教育办学主体的比较及选择》,作者:薛茂云;

2.《我国职业本科教育的政策演进、发展逻辑与路径指向》,作者:刘志军;

3.《职业本科专业人才培养目标定位探讨》,作者:阮建兵 吴旭乾 孟明翔 金学平 吴雨龙;

4.《学习宣传贯彻全国职业教育大会精神 加快构建现代职业教育体系——专访教育部职业教育与成人教育司司长陈子季》,作者:《国家教育行政学院学报》编辑部

本文为转载内容,授权事宜请联系原著作权人。