正在阅读:

元宇宙、Web3都快凉了,资本为什么还在追捧音乐NFT?

扫一扫下载界面新闻APP

元宇宙、Web3都快凉了,资本为什么还在追捧音乐NFT?

少数人的游戏?

文|音乐先声  万翛         

编辑|范志辉

最近一两个月,全球互联网圈最热的话题无疑是ChatGPT引领的AIGC浪潮,而此前的Web3和元宇宙热,似乎已经少有人提及,降温不少。或者说,曾经追逐元宇宙风口和当下AIGC风口的,很可能就是同一批人。

今年初,微软联合创始人比尔?盖茨在活动上表示,他不认为元宇宙本身是革命性的,也不认为Web3有那么重要,“但是人工智能是颇具颠覆性的。”而去年10月,市场研究机构Canalys首席分析师Matthew Ball就指出,现行大部分有关元宇宙的商业项目,都将在2025年或之前以失败告终。

而在前几年的风口之一——音乐NFT,也经历了同样的大起大落。

还记得在2021年年末,数字文艺复兴基金会董事总经理曹寅将音乐NFT作为2022年最值得关注的六大投资主题之一。他认为,在Web3世界,“音乐NFT市场规模将比肩图像NFT……并且将出现更多音乐+DAO的玩法”。经过2021年音乐NFT的各类试验和炒作,音乐NFT价格疯狂波动,最高可超过100万美元。于是网友在2022年年初高呼,2022年会成为音乐NFT元年。

但如今来看,一切显得有些尴尬。随着熊市的到来,作为区块链主力的投机玩家们纷纷退场,只留下破产的交易所、狂跌的市值和一地鸡毛。音乐NFT未解决的问题也浮上水面。

与此相反的趋势是,更多的Web3初创公司得到了投资,以华纳音乐、SM娱乐为代表的音乐公司们也还在加紧布局,音乐NFT似乎并没有萎缩之势。

为什么音乐NFT没能像人们预期的那样在去年迎来爆发,但为什么资本对音乐NFT仍然着迷?音乐NFT接下来将会怎样发展?

少数人的游戏:价值暴跌,丑闻频出

2022年初,音乐NFT市场本还在延续2021年的疯狂。

1月,Lil Nas X与3LAU合作,在音乐NFT平台Royal上发布自己的第一个NFT系列,空投的1870个NFT在创纪录的时间内售罄,总收入超过56万美元。2月,Snoop Dogg的NFT专辑5天内售出总价超过4400万美元。

4月,科切拉音乐节与世界第二大交易所FTX合作发布的NFT以近150万美元的总价,售出了10张音乐节的终身通行证和随附特权套餐,打破了Solana链单一NFT(非PFP)销售记录。但在年末的时候,这个美好的计划以FTX申请破产告终。

由于宏观经济环境、地缘政治等等原因,加密货币市场在年中迎来寒冬。音乐NFT市场自然也不能摆脱这个大环境带来的影响。据Water&Music数据,音乐NFT的月度中位数价格从在2022年1月份为1100多美元,而到了11月份,则不到50美元。

但这一年,关于音乐NFT的丑闻也暴露了一些问题。

NFT音乐流媒体Audius被盗取价值600万美元的代币,并且类似的大型盗窃事件并不少,令人担心加密货币的安全性。

与此同时,关于NFT的诉讼频出。12月,Justin Bieber、Snoop Dogg、The Weeknd等数十位名人被集体诉讼,消费者指控他们秘密收受无聊猿等NFT项目的报酬,对大众进行误导性的推广。

在一个针对Kim Kardashian收25万美元对代币EthereumMAX进行软广宣传的指控中,虽然她因推广加密资产证券而没有披露自己所获报酬性质、来源和金额而被罚126万美元,但法官却驳回了指控,并认为投资人应该在面对趋势的时候理性投资。

关注NFT市场的朋友一定对此感受颇深。由于目前NFT本身能落地的价值存疑,成功的NFT项目好比是股市,购买者对项目未来的预期决定着项目的价值,因此都免不了一番炒作。不论是名人大V的支持,还是通过打造“造富神话”来砸钱求关注,都反映着NFT本身还未解决的问题:NFT能落地的价值到底是什么?

英国版权管理公司PPL首席信息官Mark Douglas认为,NFT只是人为地创造了稀缺感,NFT可以做的事情都可以用更简单的方式完成,并不需要NFT。“智能合约并不智能,也不是合约,它只是几串代码”。而且,加密行业最爱使用一些晦涩难懂的专业术语,“其实就像政治家引用学校都会教的拉丁语来证明自己脑子好,但其实他们只是记忆力好一样”。

不得不说,这些语言壁垒的确提高了大众的理解成本,让这变成仅限于少数人的游戏。尽管NFT描绘的愿景是创作者与他们的粉丝,但其实现在的购买者大都是投机或探索的区块链玩家,跟不懂得使用加密货币钱包的粉丝关系并不大。

“更令我感到痛苦的是”,Mark Douglas写道,NFT“贬低了创作过程的价值”,大量AI生成的NFT也能以高价卖出,但并不是所有人都意识到这是有问题的。

为什么音乐NFT还在被资本热捧?

即便围绕NFT的许多问题还没有答案,但资本的热情并没有因为熊市而冷淡。

2022年,据Beincrypto统计,全球有348家Web3初创公司拿到共计71亿美元投资,比2021年多45亿美元。今年1月,Audius、ANote Music等音乐NFT平台的数字IP基建服务商Revelator宣布与Stripe达成合作,意味着音乐公司们和web2用户将可以直接用信用卡完成加密货币的交易。

有区块链投资人也向我们表示,熊市并不会对他们的投资有影响,反而在熊市更容易发现好好做事的项目。 

喧哗过后,独立艺术家或许会认清,没有了炒作的风口,现在并不是入场的最佳时机。虽然NFT平台在理论上提供了一个更好的机会,让创作者能够直接联结到粉丝,但能够卖出NFT的前提仍然是已经拥有一批粉丝。而且,这批粉丝必须有动力弄懂区块链钱包和NFT的购买方式,还得要买得起均价在上百美元的NFT才行。

简单来说,NFT现在还是更适合有大量狂热粉丝的艺人们,作为一种新颖的虚拟周边进行发售。这或许也是为什么不少独立音乐家认为这只是个噱头或骗局,而大型音乐公司仍然不懈在NFT进行布局的原因。

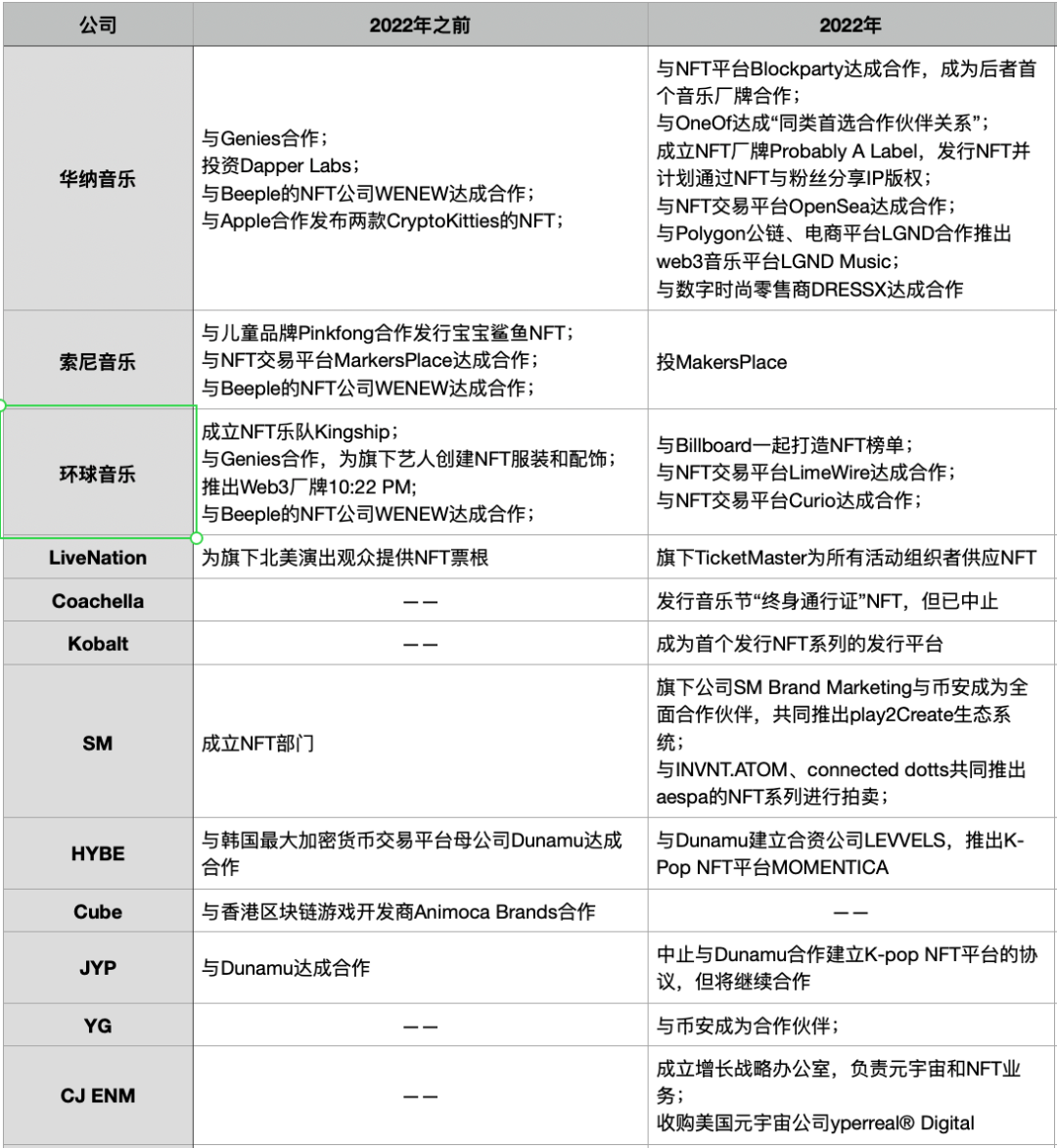
在三大唱片公司中,华纳音乐是态度最鲜明的。2022年,华纳音乐加快了NFT布局,不仅与多家NFT平台达成合作关系,并继环球音乐之后,创立了自己的NFT厂牌,联合多方推出音乐平台LGND Music。

偶像业发达的韩国各大娱乐公司也纷纷入局,被韩国《中央日报》称为“K-Pop成吉思汗”的SM创始人李秀满更是自己构想了一个基于“play to create”模式的Web3生态系统,并与币安达成合作将其落地,但目前深陷SM争夺战之中,暂无更多信息。

在国内,也有多家音乐公司在低调布局。据音乐先声了解,有唱片公司低调招聘员工,试图复制GameFi项目StepN的模式,打造音乐类的NFT游戏;还有偶像公司以百人团队的规模在进行相关尝试。据其运营人员透露,项目还将联合海外多家偶像公司通过发行NFT与粉丝进行艺人的收益分成,该项目计划于明年上线。

也就是说,无论基于卡位布局还是头部艺人优势,音乐NFT当前的低迷并没有影响它们继续进场的节奏。

Web2.5是理想的解决方案吗?

如上文所说,NFT的语言壁垒和支付壁垒让NFT局限于区块链玩家的小众圈子,如果不能让大众粉丝参与其中,所有的愿景都更像是空中楼阁。而在Web2和Web3之间搭建起桥梁的Web2.5,似乎是扩大Web3业务的关键之一。

以获得a16z投资的音乐NFT平台Royal为例。不同于一般的区块链项目,当我们打开Royal的网站页面,看不到项目书,也看不到任何生僻的字眼,甚至是“NFT”的字眼也没有,而只有一句话用以介绍Royal:“探索、投资、交易歌曲和专辑。从每次播放中赚取版税”。

这个平台的概念也很简单,NFT购买者可以参与音乐人歌曲在流媒体的播放分成,以及其他粉丝福利如粉丝体验、周边等,具体比例和周边内容的设置都由音乐人自行决定。

从功能上看,跟网易云音乐去年底推出的“音乐收藏家”有些类似,都是音乐人通过将自己的原创歌曲在流媒体平台未来特定期限、范围、比例的版税收益转让给用户,提前获得收益。

在不需要懂得任何Web3知识的情况下,粉丝也可以使用Royal,即便是付款,都在网站内完成,不需要区块链钱包,而是信用卡就足够。

在没有更好的基建支持下,这样的Web2.5公司为大众走入Web3搭建了桥梁。在做类似尝试的公司还有很多,Instagram、Spotify都在试图在自己的平台上整合NFT功能。

而对于原教旨主义的区块链玩家而言,Web2.5并不纯粹——区块链技术应该是为了人们可以掌控自己的资产,不受到大型科技公司和银行的影响。如果一个中心化的公司帮人们做完所有事情、掌握人们的密钥,那还是去中心化吗?用户的密钥在公司手上,安全性又如何得到保障呢?

不过,考虑到去年几起与NFT平台有关的重大黑客盗窃案,区块链安全本身似乎也没有得到较好的解决。

那么,2023年的音乐NFT会怎样发展?Billboard给了一个推测,由于以太坊铸币成本下降,加上市场冷静了,音乐NFT市场价格会更能反映其本身的价值,那么价格很可能会继续下降,最终进入黑胶唱片价格的价格范围,即20-30美元左右。

与此同时,由于音乐NFT的成本下降,参与难度降低,可能会有更多音乐人愿意投入其中。在新玩法出来之前,很可能音乐NFT的市场规模会类似黑胶市场,这或许是低迷中的一丝曙光吧。

本文为转载内容,授权事宜请联系原著作权人。

评论

暂无评论哦,快来评价一下吧!

下载界面新闻

微信公众号

微博

元宇宙、Web3都快凉了,资本为什么还在追捧音乐NFT?

少数人的游戏?

文|音乐先声  万翛         

编辑|范志辉

最近一两个月,全球互联网圈最热的话题无疑是ChatGPT引领的AIGC浪潮,而此前的Web3和元宇宙热,似乎已经少有人提及,降温不少。或者说,曾经追逐元宇宙风口和当下AIGC风口的,很可能就是同一批人。

今年初,微软联合创始人比尔?盖茨在活动上表示,他不认为元宇宙本身是革命性的,也不认为Web3有那么重要,“但是人工智能是颇具颠覆性的。”而去年10月,市场研究机构Canalys首席分析师Matthew Ball就指出,现行大部分有关元宇宙的商业项目,都将在2025年或之前以失败告终。

而在前几年的风口之一——音乐NFT,也经历了同样的大起大落。

还记得在2021年年末,数字文艺复兴基金会董事总经理曹寅将音乐NFT作为2022年最值得关注的六大投资主题之一。他认为,在Web3世界,“音乐NFT市场规模将比肩图像NFT……并且将出现更多音乐+DAO的玩法”。经过2021年音乐NFT的各类试验和炒作,音乐NFT价格疯狂波动,最高可超过100万美元。于是网友在2022年年初高呼,2022年会成为音乐NFT元年。

但如今来看,一切显得有些尴尬。随着熊市的到来,作为区块链主力的投机玩家们纷纷退场,只留下破产的交易所、狂跌的市值和一地鸡毛。音乐NFT未解决的问题也浮上水面。

与此相反的趋势是,更多的Web3初创公司得到了投资,以华纳音乐、SM娱乐为代表的音乐公司们也还在加紧布局,音乐NFT似乎并没有萎缩之势。

为什么音乐NFT没能像人们预期的那样在去年迎来爆发,但为什么资本对音乐NFT仍然着迷?音乐NFT接下来将会怎样发展?

少数人的游戏:价值暴跌,丑闻频出

2022年初,音乐NFT市场本还在延续2021年的疯狂。

1月,Lil Nas X与3LAU合作,在音乐NFT平台Royal上发布自己的第一个NFT系列,空投的1870个NFT在创纪录的时间内售罄,总收入超过56万美元。2月,Snoop Dogg的NFT专辑5天内售出总价超过4400万美元。

4月,科切拉音乐节与世界第二大交易所FTX合作发布的NFT以近150万美元的总价,售出了10张音乐节的终身通行证和随附特权套餐,打破了Solana链单一NFT(非PFP)销售记录。但在年末的时候,这个美好的计划以FTX申请破产告终。

由于宏观经济环境、地缘政治等等原因,加密货币市场在年中迎来寒冬。音乐NFT市场自然也不能摆脱这个大环境带来的影响。据Water&Music数据,音乐NFT的月度中位数价格从在2022年1月份为1100多美元,而到了11月份,则不到50美元。

但这一年,关于音乐NFT的丑闻也暴露了一些问题。

NFT音乐流媒体Audius被盗取价值600万美元的代币,并且类似的大型盗窃事件并不少,令人担心加密货币的安全性。

与此同时,关于NFT的诉讼频出。12月,Justin Bieber、Snoop Dogg、The Weeknd等数十位名人被集体诉讼,消费者指控他们秘密收受无聊猿等NFT项目的报酬,对大众进行误导性的推广。

在一个针对Kim Kardashian收25万美元对代币EthereumMAX进行软广宣传的指控中,虽然她因推广加密资产证券而没有披露自己所获报酬性质、来源和金额而被罚126万美元,但法官却驳回了指控,并认为投资人应该在面对趋势的时候理性投资。

关注NFT市场的朋友一定对此感受颇深。由于目前NFT本身能落地的价值存疑,成功的NFT项目好比是股市,购买者对项目未来的预期决定着项目的价值,因此都免不了一番炒作。不论是名人大V的支持,还是通过打造“造富神话”来砸钱求关注,都反映着NFT本身还未解决的问题:NFT能落地的价值到底是什么?

英国版权管理公司PPL首席信息官Mark Douglas认为,NFT只是人为地创造了稀缺感,NFT可以做的事情都可以用更简单的方式完成,并不需要NFT。“智能合约并不智能,也不是合约,它只是几串代码”。而且,加密行业最爱使用一些晦涩难懂的专业术语,“其实就像政治家引用学校都会教的拉丁语来证明自己脑子好,但其实他们只是记忆力好一样”。

不得不说,这些语言壁垒的确提高了大众的理解成本,让这变成仅限于少数人的游戏。尽管NFT描绘的愿景是创作者与他们的粉丝,但其实现在的购买者大都是投机或探索的区块链玩家,跟不懂得使用加密货币钱包的粉丝关系并不大。

“更令我感到痛苦的是”,Mark Douglas写道,NFT“贬低了创作过程的价值”,大量AI生成的NFT也能以高价卖出,但并不是所有人都意识到这是有问题的。

为什么音乐NFT还在被资本热捧?

即便围绕NFT的许多问题还没有答案,但资本的热情并没有因为熊市而冷淡。

2022年,据Beincrypto统计,全球有348家Web3初创公司拿到共计71亿美元投资,比2021年多45亿美元。今年1月,Audius、ANote Music等音乐NFT平台的数字IP基建服务商Revelator宣布与Stripe达成合作,意味着音乐公司们和web2用户将可以直接用信用卡完成加密货币的交易。

有区块链投资人也向我们表示,熊市并不会对他们的投资有影响,反而在熊市更容易发现好好做事的项目。 

喧哗过后,独立艺术家或许会认清,没有了炒作的风口,现在并不是入场的最佳时机。虽然NFT平台在理论上提供了一个更好的机会,让创作者能够直接联结到粉丝,但能够卖出NFT的前提仍然是已经拥有一批粉丝。而且,这批粉丝必须有动力弄懂区块链钱包和NFT的购买方式,还得要买得起均价在上百美元的NFT才行。

简单来说,NFT现在还是更适合有大量狂热粉丝的艺人们,作为一种新颖的虚拟周边进行发售。这或许也是为什么不少独立音乐家认为这只是个噱头或骗局,而大型音乐公司仍然不懈在NFT进行布局的原因。

在三大唱片公司中,华纳音乐是态度最鲜明的。2022年,华纳音乐加快了NFT布局,不仅与多家NFT平台达成合作关系,并继环球音乐之后,创立了自己的NFT厂牌,联合多方推出音乐平台LGND Music。

偶像业发达的韩国各大娱乐公司也纷纷入局,被韩国《中央日报》称为“K-Pop成吉思汗”的SM创始人李秀满更是自己构想了一个基于“play to create”模式的Web3生态系统,并与币安达成合作将其落地,但目前深陷SM争夺战之中,暂无更多信息。

在国内,也有多家音乐公司在低调布局。据音乐先声了解,有唱片公司低调招聘员工,试图复制GameFi项目StepN的模式,打造音乐类的NFT游戏;还有偶像公司以百人团队的规模在进行相关尝试。据其运营人员透露,项目还将联合海外多家偶像公司通过发行NFT与粉丝进行艺人的收益分成,该项目计划于明年上线。

也就是说,无论基于卡位布局还是头部艺人优势,音乐NFT当前的低迷并没有影响它们继续进场的节奏。

Web2.5是理想的解决方案吗?

如上文所说,NFT的语言壁垒和支付壁垒让NFT局限于区块链玩家的小众圈子,如果不能让大众粉丝参与其中,所有的愿景都更像是空中楼阁。而在Web2和Web3之间搭建起桥梁的Web2.5,似乎是扩大Web3业务的关键之一。

以获得a16z投资的音乐NFT平台Royal为例。不同于一般的区块链项目,当我们打开Royal的网站页面,看不到项目书,也看不到任何生僻的字眼,甚至是“NFT”的字眼也没有,而只有一句话用以介绍Royal:“探索、投资、交易歌曲和专辑。从每次播放中赚取版税”。

这个平台的概念也很简单,NFT购买者可以参与音乐人歌曲在流媒体的播放分成,以及其他粉丝福利如粉丝体验、周边等,具体比例和周边内容的设置都由音乐人自行决定。

从功能上看,跟网易云音乐去年底推出的“音乐收藏家”有些类似,都是音乐人通过将自己的原创歌曲在流媒体平台未来特定期限、范围、比例的版税收益转让给用户,提前获得收益。

在不需要懂得任何Web3知识的情况下,粉丝也可以使用Royal,即便是付款,都在网站内完成,不需要区块链钱包,而是信用卡就足够。

在没有更好的基建支持下,这样的Web2.5公司为大众走入Web3搭建了桥梁。在做类似尝试的公司还有很多,Instagram、Spotify都在试图在自己的平台上整合NFT功能。

而对于原教旨主义的区块链玩家而言,Web2.5并不纯粹——区块链技术应该是为了人们可以掌控自己的资产,不受到大型科技公司和银行的影响。如果一个中心化的公司帮人们做完所有事情、掌握人们的密钥,那还是去中心化吗?用户的密钥在公司手上,安全性又如何得到保障呢?

不过,考虑到去年几起与NFT平台有关的重大黑客盗窃案,区块链安全本身似乎也没有得到较好的解决。

那么,2023年的音乐NFT会怎样发展?Billboard给了一个推测,由于以太坊铸币成本下降,加上市场冷静了,音乐NFT市场价格会更能反映其本身的价值,那么价格很可能会继续下降,最终进入黑胶唱片价格的价格范围,即20-30美元左右。

与此同时,由于音乐NFT的成本下降,参与难度降低,可能会有更多音乐人愿意投入其中。在新玩法出来之前,很可能音乐NFT的市场规模会类似黑胶市场,这或许是低迷中的一丝曙光吧。

本文为转载内容,授权事宜请联系原著作权人。