界面新闻记者|戈振伟
深中通道通车倒计时一周年之际,珠江口东西两岸融合再进一步。
6月28日,深圳、中山两市首次面向全球联合招商。深圳市宝安区与中山翠亨新区签订了高质量融合发展框架协议,两地交通运输局签订了交通一体化有关协议。大会重点推介宝安九围国际总部、翠亨深中合作区。珠三角首个跨越珠江口的合作区——深中经济合作区亮相。
“深中两地深度融合,未来将像上海浦东、浦西的关系一样,融于一体。”深圳市有关领导在招商大会上如此比喻。
深圳和中山分别位于珠江口东岸和西岸,长期以来,珠江口东岸强、西岸弱的不平衡不协调发展问题突出。数据显示,在珠江东岸,仅深圳、东莞两市的GDP ,相当于珠江口西岸珠海、中山两市的5.6倍。
因此,促进珠江两岸平衡协调发展,一直是广东经济建设的重中之重,特别是在粤港澳大湾区建设的背景下,加强两岸的融合发展显得尤为迫切。
2022年10月,深圳市政府与中山市政府签署《深圳市中山市战略协作框架协议》,同步印发《深圳中山战略协作第一批重点事项(项目)清单表》,明确了首批44项重点协作事项,其中就包括“开展产业链招商合作”。
此次合作,深圳、中山两地首次以官方名义确认建立常态化的联合招商机制,并以两地设立总部区和产业基地形式实现落地,为加强珠江口东西两岸融合互动发展做了探索。
融合发展,交通先行。深圳和中山能够合作的一个关键基础是预计在2024年6月通车的深中通道。深中通道横跨珠江口,全长24千米,建设通车后,深圳西部和中山东部的通勤距离压缩在30分钟以内。
这意味着,深圳和中山,将成为深中通道开通后最受益的两座城市,双方能够在经济、交通协同发展方面互相“补短板”。深圳可以发挥辐射珠江西岸城市的重要功能,进行“腾笼换鸟”,进一步聚焦发展高端制造业和现代服务业,而中山则顺势承接深圳的外溢产业。
中国(深圳)综合开发研究院副院长曲建表示,深中通道打通后,将为整个深圳产业向外进一步发展开拓非常广阔的空间,中山的优势就可以凸显出来。翠亨新区有潜力以强大的产业吸纳能力吸引珠江三角洲东岸企业在此集结。
确切来说,由于地理位置的原因,深圳的宝安区将主要承担起辐射珠江西岸城市的责任。宝安区是深圳的产业大区、经济大区、制造业“基本盘”,拥有国家级专精特新“小巨人”企业136家,居全国区县第一,国家高新技术企业总量达7000多家,连续6年居全国县区第一。宝安区近年来GDP表现亮眼,今年一季度已经超过龙岗区。
宝安丰厚的的“家底”为未来扎根在九围国际总部区的国际企业,提供了广阔的产业合作机遇,同时,对“带飞”对岸中山产业发展,具有巨大的引领作用。
从中山这边来看,中山近年来启动了全市范围的低效工业园改造升级,并规划了40万亩的十大主题产业园。根据公开数据,目前该市已整备连片用地近3万亩,形成9块千亩级连片产业用地。这些都为与深圳产业的强链、补链提供了合作基础。
值得注意的是,双方合作的落地载体便是本次大会上首次亮相的深中经济合作区,将在现有的空间规划和产业布局基础上,建设一个中心,即翠亨城市新中心,以及产业链协作基地、高端制造合作基地和文化与科技合作基地三个基地,总规划面积达66平方公里。
深中经济合作区刚好位于深中通道核心辐射范围内,周围有深中通道、南珠中城际以及未来的深中城际等重大交通项目,与深圳形成1小时产业协作圈。
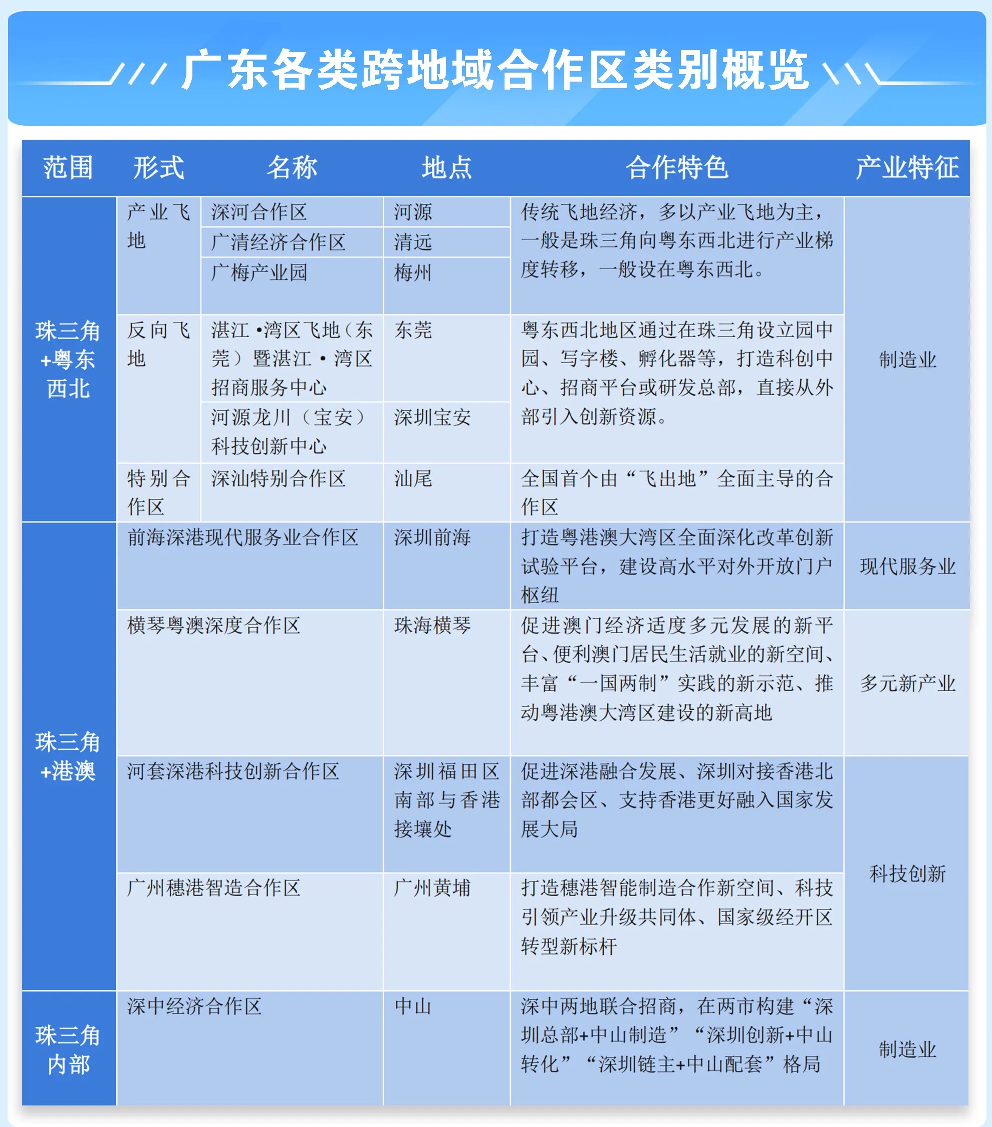
从合作形式上看,深中确立联合招商机制、建设经济合作区,跟目前广东全省推行的几类合作区形式既有相似之地,也有突破之处。
其突破之处在于这既不属于珠三角和粤东西北的产业转移,也不同于与港澳的对接,而是着眼于珠三角内部、珠江东西两岸的融合协同发展,而且是聚焦制造业。

评论