界面新闻记者 |
泛家居圈内的云设计软件企业三维家起诉群核科技迎来终判。
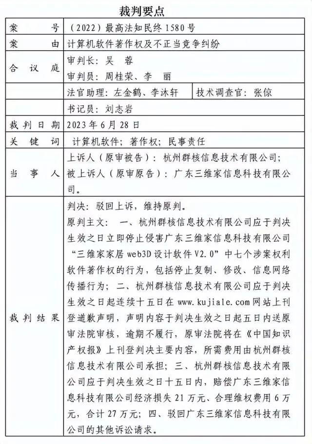
近日消息,最高人民法院就三维家(全称“广东三维家信息科技有限公司”)起诉群核科技(全称“杭州群核信息技术有限公司”)侵害计算机软件著作权及不正当竞争纠纷案做出终审判决。
根据三维家公开的终审判决书节选内容,法院判定,群核科技侵害了三维家“web3D软件V2.0”中7个涉案权利软件著作权,要求群核科技在官网刊登道歉声明,并赔偿27万元。
无论是群核科技还是三维家,都是较早入局家居这一细分领域的3D云设计软件玩家,分别成立于2011年、2013年,时间相差不到两年,分别来自互联网之城杭州,定制企业之都广州。
双方都较早地满足行业日益旺盛的设计需求,成为众多装修企业、家居企业、设计师工作室的辅助工具,同时也是业内云设计软件领域的头部企业。
在2021年6月,群核科技曾向美国纳斯达克证券交易所递交了招股书,彼时的群核科技完成了上市前的融资,估值高达20亿美元。然而两年过去,群核科技的上市已“不了了之”。三维家则在今年6月获得D轮融资,估值6亿美元。

三维家取证三年后起诉,终判半个月后申请强制执行
从时间跨度来看,三维家在2017年6月取证,将近三年后于2020年1月向法院正式提起诉讼。
三维家方面主张,群核科技旗下最大的平台酷家乐上的某个功能,使用了三维家的核心代码,且未公开表明三维家的开发者身份,涉嫌擅自修改软件源代码,侵害三维家对涉案计算机软件享有的署名权、修改权、复制权和信息网络传播权。
彼时的三维家、群核科技在2019年10月分别完成C轮、E轮融资,三维家融资金额已超过5个亿,而群核科技的估值金额超过10亿美元。
2022年3月,广州知识产权法院一审判决群核科技侵权事实成立,群核科技不服判决结果,2022年7月向最高院提起上诉。2023年6月28日,终审判决出炉,最高院维持一审判决。
自三维家取证到如今的终判,这场拉锯超过6年的侵权案已经接近尾声。
比较戏剧化的是,在终审判决出炉还不到一个月,天眼查APP显示,7月14日群核科技就被三维家向法院申请了强制执行。也因此,曾经估值超过20亿美金的群核科技成为被执行人,被执行金额就是需赔偿的27万元。


冲击美股上市失败,群核科技目前没有上市计划
自从在2021年6月第一次递交招股书后,群核科技的IPO之路貌似就“搁浅”了,目前在美股市场也没有查询到群核科技上市的相关消息。
包括市场消息流传,公司转战港股上市,也未见进一步的举措。群核科技方面对界面新闻表示,目前没有上市的计划。
此前,群核科技曾在招股书中披露,自创立以来就一直在亏损。2019年和2020年营收分别为2.82亿元、3.53亿元,分别实现同比增长25.19%、33.32%,但实现净亏损2.6亿元、2.96亿元,两年累计亏损超5.5亿元。2021一季度的营收就已经达到为1.01亿元,净亏损1.17亿元。
群核科技CEO陈航曾在界面新闻的专访中表态,任何一家企业长期肯定要实现盈利,现阶段虽然支出比较高,“但资本看到公司增长、客户价值后,依然愿意来投资我们。”陈航表示,群核科技的重点仍在研发,核心依然是运用数字化能力提高产业效率。
作为3D云设计软件平台和SaaS的服务提供商,群核科技旗下品牌包括针对家居行业的酷家乐、建筑行业的Modelo、平面软装设计的美间,以及主要面向海外市场的COOHOM。
酷家乐方面向界面家居表示,目前平台总注册用户已经超5100万,合作品牌企业近4万家。此前群核科技曾披露,旗下全平台在2021年3月的月度活跃访问用户数为3100万。
到了2023年,公司的业务范围也有了扩展了延伸,目前拥有家居行业、商业空间、地产行业、建筑行业、数字文博等5种场景的解决方案,以及针对电商领域的棚拍方案,和针对人才培养的教育教学。在家居板块,应时下门窗、门墙柜领域大热的需求,也推出了相应的方案。
评论